在今年iPhone17发布之后,很多提前到手数码创作者都给了详细测试的内容,我在刷短视频的时候偶尔刷到了何同学的iPhone17评测内容,其中在16分57秒关于他对AI在手机端的应用做了个畅想的内容,就是超级智能的AI Agent,没想到最近豆包看着像是复现了这个设想的场景了···
![]()
![]()
![]()
字节跳动最近发布的OlaFriend智能耳机,试图通过豆包手机助手实现对手机内其他App的操控(如语音点歌)。除了耳机,更具战略意义的其实是手机本身。现阶段,开发者和科技爱好者甚至可以在豆包与中兴合作的工程样机nubia M153上,体验豆包手机助手的技术预览版本(目前已少量发售,售价3499元)。
![]()
然而,产品刚上市,就迎来了腾讯的当头一棒,微信自动下线,但在技术和合规的深层逻辑面前,这恐怕不仅是腾讯霸道,而是一场很大可能失败的技术路线之争。
![]()
结合Accessibility API的技术特性和当前的互联网生态,我对豆包手机助手的未来持极度悲观态度
![]()
![]()
豆包手机助手要实现跨App操作(例如帮我在QQ音乐里播放林俊杰的《一千年以后》),在没有App官方接口支持的情况下,唯一的技术路径就是Android Accessibility API(无障碍服务)。
![]()
虽然名义上是AI Agent,但说得难听点,这干的事情和爬虫差不多。读屏=抓取=它必须通过Accessibility API实时获取QQ音乐或微信屏幕上的UI树(文字、按钮位置),这等同于实时爬取页面数据。模拟点击=脚本=根据读取到的位置,模拟手指点击。
![]()
在PC时代,爬虫就被各大厂严防死守,到了移动端,App都是一个个信息孤岛,各家反爬虫是什么力度你想想?之前只是防脚本小子,现在来了一个号称智能的超级爬虫,不仅要爬数据,还要接管控制权。任何一家有数据护城河的大厂都不可能容忍这种行为。
![]()
这次事件中,腾讯给出的理由是第三方App存在安全隐患。这绝非危言耸听,业内对于微信的红线其实早有共识。
有业内人士曾直言:任何试图通过自然语言、以模拟点击方式操作微信的行为,都是绝对的高压线。微信对此类行为的抵触是根深蒂固的,一旦触发,结局往往是用户喜提账号冻结。这也解释了为什么其他具备同类技术能力的手机厂商,即便能做,也都纷纷为了避险而下掉了相关功能。
![]()
一旦微信或QQ音乐对豆包开放了无障碍权限,就意味着隐私裸奔,豆包作为一个第三方应用,拥有了上帝视角。它能看到屏幕上的一切,包括聊天记录、支付金额、好友列表;风控失效,微信的反外挂、反自动化机制(如防群发、防自动抢红包)会面临巨大挑战。如果AI可以模拟点击,那它和外挂的区别仅在于谁在用。
腾讯只是给你起了个头而已。作为中国互联网流量的带头大哥,腾讯的态度往往代表了行业的合规风向。接下来,支付宝会不会允许豆包读取余额?美团会不会允许豆包读取订单?银行App会不会允许豆包操作转账?
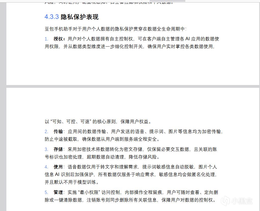
为了消解外界的疑虑,豆包在官方发布的《隐私安全白皮书》,根据豆包的白皮书,他们承诺通过端云AI安全防护体系来保障隐私。宣称利用可信执行环境(TEE)和NPU推理引擎,将敏感数据的处理锁定在硬件级的黑盒中;强调高敏感数据仅在设备本地处理,不上传云端。
![]()
即便有nubiaM153这样的专用硬件加持,你也无法跳出无法自证的死局。虽然白皮书里写满了关于安全和隐私的承诺,但在商业竞争和用户隐私的零信任博弈中,无法自证是一个死局。哪怕你承诺数据库不存,未必你的缓存里不存;哪怕缓存不存,未必服务器日志里不存;就算你真的都不存,API调用记录也未必不存。
![]()
总结起来就是一句话,我说你存了,你就是存了。在不需要任何证据的怀疑链条里,豆包根本无法向腾讯、向用户证明自己绝对没存。这种基于Accessibility API的越权读取,本身就带有原罪,再高级的硬件加密也洗不白偷看的嫌疑。
![]()
更何况,这种机制还面临着Prompt Injection等被黑客劫持的风险,一旦出事,模拟点击造成的误操作责任(如误转账、误删好友)根本无法厘清。
未来手机端AI想要操作App,大概只有一种合规方案,那就是App提供Agent(或标准API接口);主权在App,比如QQ音乐开放一个Play Music的接口给系统级AI,App不给你的权限,你一点都不能拿。
更多游戏资讯请关注:电玩帮游戏资讯专区
电玩帮图文攻略 www.vgover.com
