蠻子真下頭!會玩卻真香~文明6野蠻人全網最全攻略!

關於野蠻人機制,我前面文中會引用這篇介紹野蠻人的專欄

【文明6GS版本蠻族生成與刷新機制-嗶哩嗶哩】 https://b23.tv/PuQ1QQb

真羨慕能扒遊戲底層邏輯的程序猿!

文明6的野蠻人,因爲它極度噁心的特質,已然成爲文明6的一個經久不衰的梗~

注意看!這個視頻裏的蠻人叫小帥

請看小帥是怎麼cao翻你家,還帶走你家小美的!

看一次笑一次

野蠻與科技的區別在於科技

我看着這個視頻陷入了沉思

到底誰tmd的是野蠻人!!!!

恩格斯:野蠻與文明的區別在於生產力

我望着一回合爆一個裝甲車的蠻子窩陷入了沉思!

...就問你煩不煩?老席你當年設計遊戲的時候是怎麼想的?

如果你是新手,在玩葡萄牙啊,老秦(注意是修奇觀的)啊,俄羅斯啊等種田文明,請一定在設置裏關了蠻蠻子按鈕!又或者下載和而不同mod

舔舔文明6攻略(1):界面使用

文明7出了?~哦,原來這是:“和而不同”介紹與安利

看完你就知道蠻子老秦怎麼玩了哈哈

但如果你想體(受)驗(虐)原汁原味的原版,或是用一些和野蠻人機制脫不了鉤的文明或者英雄,那你可得好好看一下這篇文章了~

我會給您慢慢說:怎麼防蠻子?怎麼殺蠻子....甚至怎麼養蠻子!

~~~~~~~~~~~~~~~~~~~~~~~~~~~

目錄:

(1)蠻子的刷新

(2)蠻子的種類

(3)蠻子的偵察

(4)蠻子進攻部隊的生成

(5)蠻的特殊兵種

(6)蠻族的科技水平

(7)蠻族陣營的定義和特性

(8)蠻族陣營的其他成員

(9)殺蠻與防蠻小技巧

(10)殺蠻的好處

(11)蠻族陣營的收編

(12)拆蠻強力文明推薦

(13)愛蠻文明推薦

~~~~~~~~~~~~~~~~~~~~~~~~~~~

(1)蠻子的刷新

我給大家總結了一點需要注意的:

  • 蠻子窩不會刷新在可見的視野裏
  • 蠻子窩不會離其他蠻子窩太近,也不能離城市太近
  • 蠻族哨站的最大值是開始遊戲文明數的三倍
  • 所有文明擁有的視野在地圖比例越大,蠻子總量越小

結論:

蠻子窩總數很大程度上取決於開局設置的文明的數量

所以如果你開局在一個地圖設置了很多文明,那麼早期會有很多很多的蠻族。

但是!

蠻子窩總數同樣很大程度取決於場上文明視野佔總格的比例

所以如果同樣的地圖設置的文明多了,隨着各自的擴張,場上地塊很快就會都處於文明的視野之下。

由於沒有隱藏地塊,那麼就那將很快就沒有任何蠻族刷新了

所以通過把文明設置多來增加蠻子的手段...並不可取!

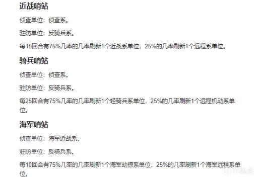
(2)蠻子的種類:

這篇文章沒說明蠻子窩刷新的前置條件,我補充一下:

當兩格內有馬的話,會刷新騎兵哨站

當蠻子窩靠海的話,會刷新海軍哨站。

......

結論:

蠻子窩的種類 影響了刷新兵的幾率,守軍的種類,影響了偵察兵的種類,影響了侵略軍團的構成(這些後面會講)

(3)蠻子的偵察:

注意看,這個蠻人小帥!他隨着蠻子窩刷新而出現,是蠻子打頭陣偵察兵!

他會四處遊蕩尋找各個文明的城市,並在這個過程中盡力躲避與遠離各類文明的兵種,且不會對你進行任何掠奪與平民單位俘獲,以讓自己存活~

當它尋找到文明城市後悔立刻返回蠻子窩,你可以清楚的看到它頭上帶有一個感嘆號!

當它被消滅後,5回合會生成新的偵察兵繼續以上流程

如圖,我極其倒黴。蠻子窩就在我家門口,而這個偵察兵剛出門與看到我家

什麼?他這麼善良與弱小,不打人,躲人,也不掠奪單位,你爲什麼要傷害它嚶?

因爲你千萬不能讓他回蠻子窩!一旦他回去就會觸發下一階段....

(4)蠻子進攻部隊的生成!!!

最噁心的階段來了....南蠻即將入侵!

別看它只是一個小小的蠻子窩,但它產兵的速度不能以常理看之

蠻子產兵速度遵循一個仇恨值機制,我引用以爲之前總結過的大佬來進行講述:

結論:

  • 猖獗度會自然增長
  • 它啥別的文明單位越多,他越強
  • 蠻子窩被進攻或者蠻子被擊殺,則會大大削弱


猖獗度判定了蠻族下一步的行動,接下來會將判定機制:

文章裏講了許多東西。

結論:

  • 蠻子的部隊從刷新機制上分爲3類

常規部隊,劫掠部隊,攻城部隊

劫掠部隊刷新後,滿足條件則會刷新攻城部隊

如果不管的話,之後就是不斷的輪換與週而復始...

  • 難度影響了蠻子刷新的速度,與部隊規模
  • 蠻子窩種類影響了蠻子部隊構成
    • 常規部隊擁有上限,且平民支援也會佔用名額。

    一般來說,一個偵察+一個守衛軍是2單位

    但是蠻族會造支援單位,也會搶別人的單位!

    假如它搶了ai5個建造者什麼的,那麼它就無法生成防守/偵察單位咯!

    • 劫掠部隊是蠻族部隊的先行軍

    蠻族會先生成劫掠部隊,劫掠部隊只需要10猖獗度,但規模總體比攻城部隊小。

    • 攻城部隊是蠻族部隊的主力軍

    在生成劫掠部隊後會生成攻城部隊。

    攻城部隊需要更多的猖獗度進行觸發,但部隊規模更爲強大!

    • 蠻族生成部隊時的擊殺都是無用功!

    如圖最後所寫,如果你在生成期間殺,雖然會降低猖獗度,讓它下次爆兵遙遙無期。

    但它每回合會不斷爆兵,知道蠻族隊伍的規模纔會停止。

    除非你能在此期間拆掉蠻子窩,不然就安心等它爆兵吧....

    (5)蠻的特殊兵種

    馬蠻與海蠻,在早期擁有3種特殊兵種

    蠻族騎手/弓騎手/槳帆船

    看到他們出現別太害怕,他們的戰鬥力不算太誇張,還算在合理的範圍之內。

    在常規的遊戲裏,我們是無法建造購買這些單位的。

    文明有信仰,羣衆有力量!文明6信仰講解(1.萬神殿)

    但在和而不同mod裏,這三類單位加入了專門設計的的萬神殿裏出現!

    (6)蠻族的科技水平

    妹妹,你也不想被高科技蠻子圍城吧

    當一個科技被場上一半以上的玩家掌握後,蠻族則掌握該科技

    這一點和時代分很像!

    時代分就是當場上一半文明(某個科技/文化)進入新時代後,則會開始10回合的新時代倒計時。

    黃金體驗,黑暗幻想,英雄不朽?~文明6時代分最肝攻略

    當你被野蠻人欺負的話,思考一下,是不是場上你的科技有點落後

    (7)蠻族陣營的定義和特性

    蠻族是一類專門的陣營,身上醒目的紅色標誌易於辨識

    他們和常規陣營的確區別在於:不屬於文明

    陣營我個人認爲可以分爲:主流文明,城邦文明,自由城市,野蠻人

    如圖,因爲蠻族不屬於“文明”,所以雄鷹戰士無法將野蠻人的任何單位進行俘獲

    文明6阿茲特克~適合新手戰狂滾雪球的爽快體驗!

    而除了它的主流文明,城邦文明,自由城市,都屬於文明範疇

    另外,蠻族就算攻打下來城市也只會摧毀,搶佔了移民也只會存着...

    這一點來講,城邦,自由城市和它的表現是一樣的

    蠻族遇到商路就掠奪!極其需要防範!

    值得一提的是,通過特殊手段是可以玩蠻文明的

    【在文明六玩野蠻人多是件黴事啊】 https://www.bilibili.com/video/BV1kS4y1Q7tW/?share_source=copy_web&vd_source=7ebd91d36c47023a058f04dafa8a12ba

    這個視頻有講哦

    結局笑死我了

    (8)蠻族陣營的其他成員

    除了蠻子窩,還有其他原因會導致蠻子的出現。

    低宜居度帶來的叛軍:

    文明6攻略(7)~全網最全宜居度講解,還文明以娛樂

    如圖,當宜居度太低了,各種叛軍就出來了!

    開頭滿圖的叛軍,就是因爲該玩家宜居度太低了!

    注:

    因爲低忠誠度自由城市而出現的單位不屬於蠻族陣營!

    間諜行動:招募游擊隊員(8回合,需要社區)

    全網獨家文明間諜詳細解析(超肝)

    間諜執行完任務後,會破壞社區,並招募對面最新科技兵種。

    等級越高的間諜對社區破壞比例越大,且招募的叛軍越多

    特殊模式:喪屍之圍

    在這個奇葩且無藥可救的模式裏,會有一種叫喪屍的單位。

    他的陣營屬於野蠻人,所以也會喫到相關的buff

    這位大將軍:

    很特殊很少用,就在這裏提一嘴

    他會在對面區域生成數量不等的火槍手,但陣營是蠻族!而不是你的哦

    好像是這樣的?我也可能記錯了?

    (9)殺蠻與防蠻小技巧

    很明顯,對大多數文明而言,蠻子是要儘快趕盡殺絕的,

    殺蠻子也算是遊戲裏許多文明都要經歷的事情。

    怎麼殺蠻子呢?

    掛殺蠻政策卡

    這個最開始的政策卡,是前期場上有蠻子的話必選的。

    勇士多步進攻法

    掛上打蠻政策卡後,再加上近戰單位對戰抗騎兵單位的特效,我們對蠻子有了單拆的能力。

    差不多就是,打!打!駐紮回血,打!

    神級難度下,進攻一次5經驗,升級需要15經驗

    在三回合的進攻後,我們可以在第四回合升級回血,然後在第五回合進行最後一擊

    但有時會因爲我們發現蠻子發現的晚,打着打着就刷新了不少新的兵種,

    這個時候該不該繼續打就值得斟酌了

    遠程單位勾引法

    蠻子窩裏的槍兵絕大多數情況下,都是紋絲不動的

    但如果你把遠程單位放在它一回合能到達的地方,它就會出來追擊

    人家也不會傻傻捱打嘛

    我們可以通過這個方式,來暗度陳倉,讓旁邊另一個單位直接把蠻子窩趁機踹了

    但如果槍兵殘血,它就只會回家防禦,而不會進行任何攻擊了。

    防蠻子商路掠奪:


    蠻子看到商路就掠奪,所以我們儘量不要讓商路經過蠻子所在的地方!

    但說起來,這真的很難防範,如果想玩專供商路的文明,還是關了蠻子吧!

    (全網獨家1.5w字)財源滾滾來~文明6葡萄牙最詳細介紹攻略

    或者說上圖的城邦,可以讓你水上商路不被掠奪。

    (全網獨家1.5w字)財源滾滾來~文明6葡萄牙最詳細介紹攻略

    (10)殺蠻的好處

    雖說打蠻子很頭疼,不過,打蠻子也是能給我們帶來一點好處的~

    給30金幣,都是最不值一提的獎勵

    尤里卡與鼓舞:

    殺蠻拆蠻關聯了兩個尤里卡,與一個鼓舞。

    算入箭術的尤里卡是因爲,投石兵最開始殺得單位,一般都是蠻子。

    學好尤里卡,玩啥文明都不怕!~文明6最全尤里卡攻略

    吔俺尋思之力!文明6尤里卡網最全攻略(下)

    所以注重尤里卡的文明,都得和蠻子鬥一鬥啊。

    對我說的就是你,巴比倫。

    文明六最高上限~巴比倫攻略

    早期時代分:

    早期的時代分很重要,能否在古典進黃金是很重要的問題

    黃金體驗,黑暗幻想,英雄不朽?~文明6時代分最肝攻略

    在古典往前,拆離你文明6個單元格蠻子窩會給你2時代分,其他離得遠的蠻子窩則會給你1時代分。

    但在中世紀~文藝復興,不會給你2時代分了,只會給你1時代分。

    再到最後,則是一點都不給了~

    萬神殿:啓蒙會

    用這個的文明極少

    特殊情況下吉爾伽美什,又或者凱撒,在滿足氏族模式裏倒是可以選一下

    辛巴達賺錢

    值得一提的是,如果你有英雄辛巴達。

    你不光拆蠻子窩拆得快,你還能靠靠海的蠻子窩獲取海量的金幣!

    置傳說於宏大敘事之下~全網最全文明6英雄介紹!

    雙子英雄後備軍械庫

    這位英雄,可以讓蠻子窩成爲他的後備軍營!

    培養吸血鬼

    克魯蘇、吸血鬼、鍊金師、財閥?~文明6祕密結社解析!

    吸血鬼可以從周圍死去的單位來獲得永久戰鬥力加成

    雖然最多從蠻族獲得10戰鬥力,但早期也可以用蠻族來養吸血鬼。

    (11)蠻族陣營的收編

    蠻子並非完全是我們的敵人。

    我們可以通過小手段,來讓蠻族成爲你的夥伴,我在這裏給大家總結一下

    最典中典的是這個,後面會細講。

    使徒選擇這個升級後,則可以讓周圍蠻族成爲你的人。

    老秦轉化就照搬的這個技能安在近戰單位身上。

    如果別的間諜不斷地給你招叛軍的話,那就守在社區周圍白嫖吧!

    這位古典時期,還算常見的大將軍,也有這個技能。

    (12)拆蠻強力文明推薦

    有些文明,雖說不喜歡蠻子,但在拆蠻子窩上表現的很強力!

    高盧最爲典型!蠻子才能打敗蠻子!

    高盧槍傭兵拆蠻子窩堪稱粗暴。

    相鄰+4,戰鬥力高+10,近戰+5,掛卡+5...總共能+24

    這貨打誰都粗暴,拆蠻子很輕鬆。甚至蠻子可以成爲小血包。

    德國額外紅卡,可以讓偵察兵在享受經驗加成的同時,享受蠻族戰鬥力加成。

    偵查沒事了,也能拆一下蠻子窩

    這倆基礎戰鬥力加成的文明就不用多說了。

    匈牙利跑得快戰鬥力高,沒事了就可以四處找蠻子拆

    我的文明6研究生論文~2w字文明6匈牙利最全攻略!

    (13)喜歡蠻族的文明推薦!

    終於到了實戰引用環節,在此我會推薦一些蠻子強力文明!

    老秦(大一統)

    雖說萬萬沒想到是這個和歷史毫不相干的技能,但玩起來還挺有意思....

    誰能管住蠻族?老秦說第二沒人敢說第一!

    近戰單位直接吧蠻子轉化成自己的單位,轉化成的單位可以繼續接着穿!子子孫孫無窮盡也。

    最離譜的是這個bug。程序員估計直接把使徒的轉化技能搬過來了。

    所以如果你造了這個奇觀,你一個近戰單位可以傳兩次

    終究還是奇觀控

    老秦在喪屍模式,或者蠻族氏族裏,可以說表現得更加出色!

    別的文明很頭大戰鬥力高的喪屍,但老秦直接收編然後進軍!

    注:

    從上面講的的蠻族機制可以看出:

    如果你想盡可能多收編蠻族,那你最好留着蠻子窩,並且在它開始組建軍隊的時候進行收編,保證讓蠻子窩處於不斷爆兵的狀態。

    場上的文明可以設置的多點,來讓蠻子窩上限變多。但不能太多!不然視野裏地塊變多,也會影響蠻子窩上限

    這個度還挺難把控的

    女希臘

    別的文明看見蠻子忌諱若深,但她....

    養着!

    每個蠻子窩旁邊留兵一直殺殺殺,一直殺到封建zhuyi市政

    和老秦一樣,在喪屍模式/蠻族氏族模式表現極佳。

    注:

    多掛幾個軍事政策卡,並且儘量在蠻子窩組建軍隊爆兵期間對蠻族進行擊殺!

    吉爾伽美什

    如果不開英雄模式的話。金閃閃是可以通過拆蠻子窩額外獲得村莊獎勵的。

    戰車四處跑的飛快,雖然與抗騎兵單位的戰鬥收到剋制,但依舊效率極高!

    凱撒:

    我看,我見,我...槽高盧槍傭兵!

    文明6:尤里烏斯.凱撒征服攻略!

    。。。

    收益率極其低的技能。

    但如果開馬拉松+滿足氏族模式,則會有奇效!

    守着好多蠻子窩,即可賺大錢!

    巴比倫:

    巴比倫,咋說呢,對蠻族並不是多喜歡,但沒蠻族巴比倫肯定不行,有以下原因:

    文明六最高上限~巴比倫攻略

    鑄銅術尤里卡需要殺蠻族解鎖

    巴比倫早期極其缺錢

    拆蠻子窩偶爾會給科技尤里卡

    綜合這三點,巴比倫還挺需要拆蠻子窩的!

    而且巴比倫把科技鼓搗高了,全世界的蠻子...咳咳!

    ~~~~~~~~~~~~~~~~~~~~~~~~~~

    感謝各位看到這裏!這篇文章還是挺長的!

    最近忙的沒更新,俺深感抱歉!

    評論區會給大家整點抽jiang鏈接,文章的話以後有時間肯定會繼續肝!

    有關喪屍模式/蠻族氏族模式,我放在下期講

    更多攻略請看這個合集吧!是我寫的全網最全文明6圖文攻略

    舔舔:全網最全文明6圖文百科攻略(40w字2k圖)

    謝謝觀看

    更多遊戲資訊請關註:電玩幫遊戲資訊專區

    電玩幫圖文攻略 www.vgover.com