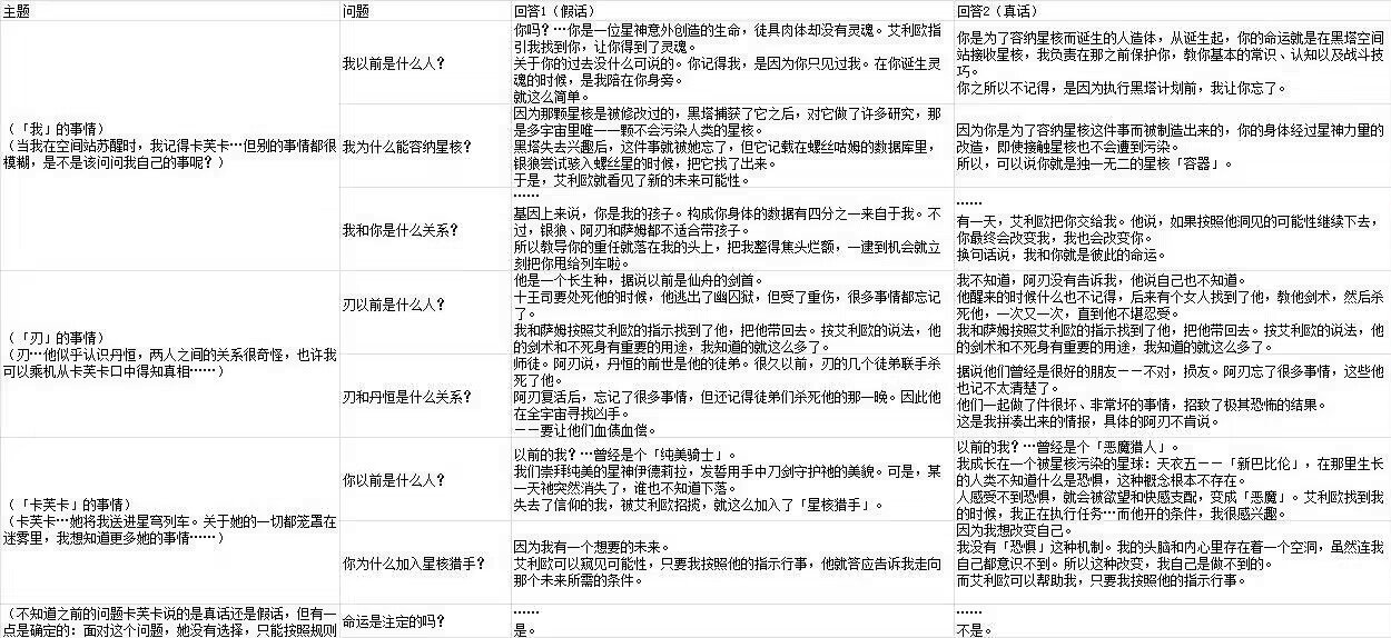
崩铁卡芙卡同行任务“陌生女人的来信”向我们透露了不少信息,具体是任务中“真心话大冒险”环节的对话内容。
![]()
![]()
![]()
![]()
在同行任务中,卡芙卡与开拓者进行“一真一假”的问答游戏
卡芙卡称开拓者是“星神意外创造的生命、徒具肉体无灵魂”“她赋予了开拓者灵魂”,这是假话;
对应的真话是:开拓者是“为容纳星核而被制造的人造体,身体经星神力量改造,是独一无二的星核容器”,且卡芙卡负责了开拓者的前期保护与教导。
![]()
根据任务中卡芙卡自己揭晓的答案,以及游戏内其他文本(如智库)的佐证,“真话”版本是:
· 开拓者(你)是一个为了容纳星核而被特意制造出来的“人造体”或“载体”。(开拓者是人造人?)
· 你的身体经过了“星神”(可能是「开拓」星神阿基维利)力量的改造,因此成为了宇宙中独一无二、能稳定承载星核的容器。
· 卡芙卡和银狼等人负责执行“星核植入”计划,她在任务中是你的“保护者”和“引导者”,负责照顾和教导初生的你,直到你登上星穹列车。
更多游戏资讯请关注:电玩帮游戏资讯专区
电玩帮图文攻略 www.vgover.com
