![]()
1月24日,暴雪《魔獸世界》和《守望先鋒》等7款遊戲正式在國內停止運營,網易已於前不久啓動退款流程。據最新報道,目前網易已經爲超過112萬玩家完成了退款。
![]()
從網友反饋來看,目前的退款速度相較於初期已經加快了很多,整個流程比較順利。不過需要提醒大家的是,提交退款申請的截止日期爲2023年6月30日,未在截止日期前提交退款申請的玩家將被視爲主動放棄相關權益。
![]()
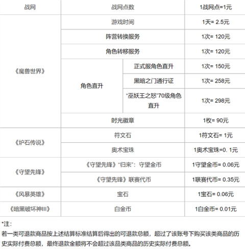
另外,網易方面還提醒,最終退款金額將以停運後玩家賬號內實際剩餘的可退款商品數量爲準,且不會超過該賬號可退款商品的歷史累積付費金額。
![]()
具體來說,戰網點數,1戰網點=1元;《魔獸世界》遊戲時間,1天= 2.5元,時光徽章1枚= 90元;《爐石傳說》符文石,1符文石= 1元;《守望先鋒》“歸來”:守望金幣,1守望金幣= 0.06元;《守望先鋒》聯賽代幣,1聯賽代幣=0.35元;《風暴英雄》寶石,1寶石=0.06元;《暗黑破壞神III》白金幣,1白金幣=0.01元等等。
![]()
值得一提的是,此前網易趁熱度推廣自家《永劫無間》,通過官方賬號直播拆除網易園區的暴雪遊戲大斧模型,換上《永劫無間》遊戲中即將上線的斬馬刀模型。
在拆了這個模型之後,網易現場還送了工人師傅一人一杯網易新飲品“暴雪綠茶”。
![]()

![]()
更多遊戲資訊請關註:電玩幫遊戲資訊專區
電玩幫圖文攻略 www.vgover.com
