Ciallo~(∠・ω< )⌒★
各位美國總統們大家好呀,這裏是可是夢會醒啊。
上一期朱棣攻略出來之後很多小夥伴想看一期文美的攻略。
現在就給各位總統們呈上。
領袖選擇:泰迪羅斯福(進步黨)
領袖技能解析:
![]()
古蹟與公園:
魅力值爲驚豔的地塊
如果和山脈或自然奇觀相鄰,則+2科技值
如果和樹林或人造奇觀相鄰,則+2文化值
自然奇觀指金字塔、神諭等需要我們手動去建造的奇觀。
如果有國家公園城市所有單元格+1魅力
開國元勳:
當前政體的所有外交政策槽位轉爲通用槽位。
即沒有綠色卡槽,所有綠色卡槽變成底下的紫色通用卡槽
政體中每個通配槽位每回合+1外交支持
BBG模組:
根據對戰習慣,我們通常玩文美的話是會去打bbg模組去進行一個平衡。
bbg模組會削弱電影製片廠(100%旅遊業績變爲50%)
加強植樹造林(中世紀集市即可解鎖植樹造林,而不是到保護地球)
個人喜歡打這個模組原因就在於在中期解鎖植樹造林之後可以更好地去規劃和建造保護區以來完成最後的勝利。
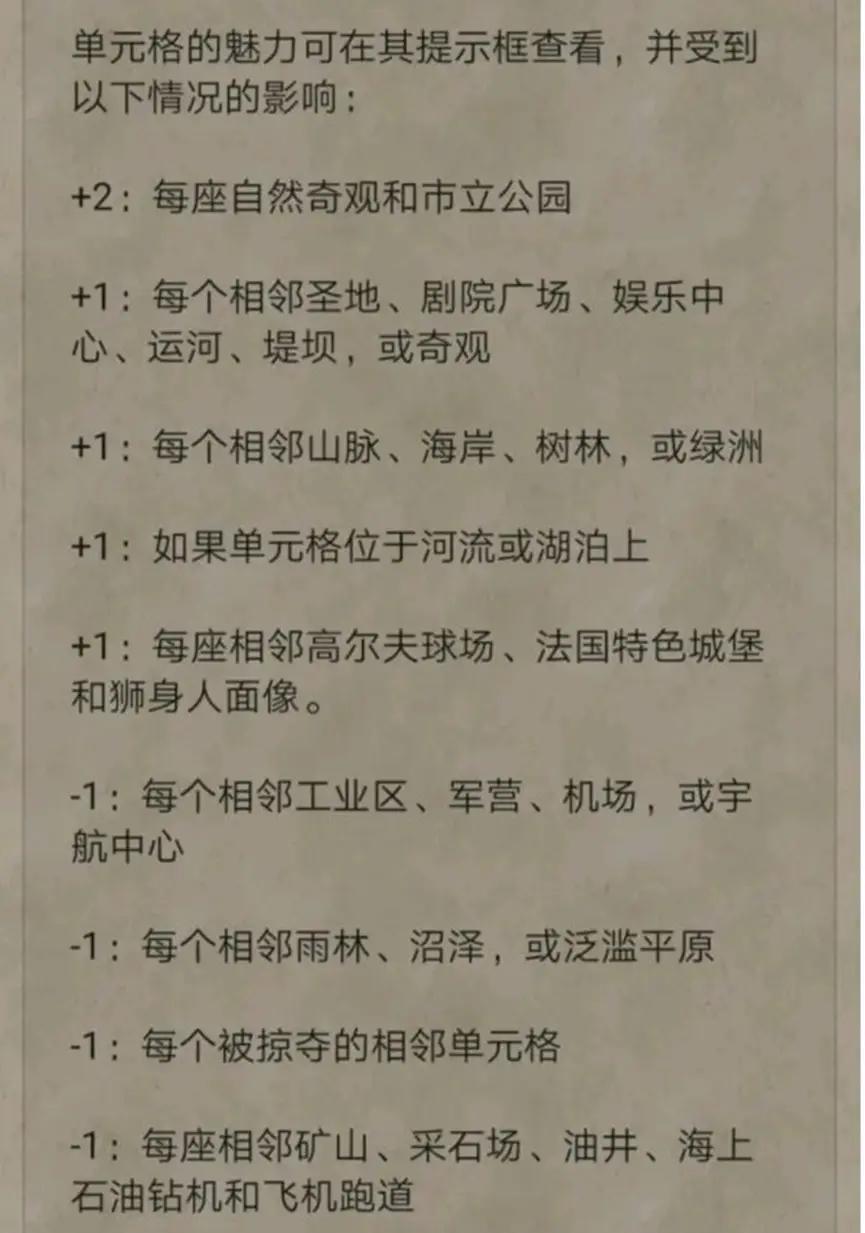
知識點:魅力值
以下是計算魅力的方式:
![]()
一塊地的基礎魅力爲0,它會受到周圍地塊的影響而產生魅力值的變化
需要注意的是:湖泊、河流、海岸提供的魅力值可以疊加。
![]()
如我現在所圈到的這塊地 魅力顯示是3 因爲相鄰兩塊湖泊、一棵樹。
需要知道的是,開局的3魅力和2魅力是有天壤之別的,因爲3魅力的地允許我們通過區域(如保護區、聖地)來快速補上4,而2魅力的地在前期是很難補上4的。
整體思路:
利用領袖技能和保護區,在中期獲得大量的文化值。
使得全境魅力驚豔,配合自然學家建造國家公園,進一步提升魅力。
最後依靠搖滾樂隊完成文化勝利。
區域:
神祕主義解鎖前鋪雙城,然後雙保護區
有魅力值高的地塊可以直接古樹林
有科技值+3地塊可以考慮學院湊時代分數
樹木多的城市可以直接市政廳,依靠砍樹快速完成
其餘第一個區域選擇保護區,第二個區域選擇劇院廣場。
第三個區域看情況選擇工業區
主要發電,兩個就足夠。商業區港口可以後期增加旅遊業績
學院也是2-3個,如果第二時代出宗教的話可以選擇發教,但不是必須
萬神殿:大地女神
取勝細緻思路:
遠古時代:
三城開
一定要探圖!(可以雙狗開)
保證前兩個時代進入黃金
必要時考慮阿瑪尼首發,在城邦之間遊走以獲取足夠的時代分數
前兩個城市優先建立紀念碑,幫助文化升到10
主城建造:
2狗2開拓紀念碑商人(或者保護區)
分城選址:
多樹木,用來砍出保護區。
最好有種植園營地之類可以賣奢侈品賺錢
第一個總督可以找阿瑪尼
來回城市橫跳賺取時代分數
古典時代:
進入黃金,選擇雄偉壯麗。利用信仰值購買工人,關鍵工人是會增加移速。
建議8-10城,依然是砍樹鋪城
新的城市按照保護區、劇院的順序進行建造。
其餘建造商業中心,可以考慮工業區(發電)和2個左右學院
中世紀:
進入黃金。選擇雄偉壯麗。繼續利用信仰值去購買工人。
保護區成型,城市4人口,建造劇院。可以做劇院項目拿書
景觀可以建造基爾瓦基斯瓦尼
文藝復興:
1考古博物館,其餘藝術博物館
3-5個商業中心(跑商路),鋪設國家公園,購買鉅作
工業時代及以後:
搖滾樂隊(冷戰後)
建造電影製片廠,搖項目,提升旅遊業績
科技樹:
基礎3個科技——寫作——學徒——機械印刷術——天文學——飛行——無線電——電腦——鋼鐵——合成材料
市政樹:
神祕主義——政治哲學——詩歌和戲劇——封建主義——中世紀集市——人文主義——歸神會——啓蒙運動——保護地球——選舉權——冷戰——文化遺產——太空競賽——環保主義——社交媒體——分散式主權——必要遠征——文化霸權
本期攻略就到這裏啦!大家點點關注
後續還想看什麼領袖可以評論區告訴我!
以上均爲個人觀點,如果錯誤請多多指教
更多遊戲資訊請關註:電玩幫遊戲資訊專區
電玩幫圖文攻略 www.vgover.com
