暗湧的伏筆 故事終將走向那註定的悲歌
大家好,我是戰甲區劇情up主銀罅,首次嘗試在小黑盒發佈圖文版劇情解析。不過圖文效果可能比不上視頻的表現力,還是希望大家去B站支持一下🥺。https://www.bilibili.com/video/BV1r2YbzJEUV/
很喜歡沃肥編劇的一句話😭
![]()
![]()
遠古之戰和Tau星系,一直以來都是WARFRAME背景故事中的核心元素。在遊戲的12週年之際,我們終於藉由Tennocon 2025的《舊日和平》演示,揭開了其神祕面紗的一角。歡迎來到《戰甲劇情研究錄》:舊日和平-序章。話說在前,懇求大家點贊喂電關注支持一下,這次演示的信息量過於龐大且碎片化,哦不,是粉末化,💧🔥我真的燃盡了——
衆所周知,在遠古之戰早期,Orokin帝國被其造物Sentient打得潰不成軍,直到他們動用了從扎裏曼號回收的孩子們 以及Warframe(戰甲)的力量,戰局才終於迎來轉機。我想,即便是那些非常精通於劇情背景、集齊了迄今爲止所有線索、對時間線瞭然於胸的玩家,也不會料到,遠古之戰期間 竟會迎來一段短暫的停火與和平。雖然這段劇情的加入乍一看顯得很突兀,但只要細究,就會發現它聯繫上了諸多伏筆。
瓦奇婭說過,Prime裝備是預留給Prime先鋒部隊的,王牌中的王牌。遠古之戰期間,Orokin派出這些Prime戰甲,經由星際航道 躍遷至Tau星系戰線。
![]()
MagPrime戰甲檔案-問訊摘錄
在磁妹P(Mag Prime)的戰甲檔案中,有一段問詢摘錄,以一位普通士兵的視角描述了這件事。他是無數被派遣赴死的士兵之一,在運輸艦那將人拋入敵口 令人絕望的虛空躍遷後,於天藍色的暗星戰場上身受重傷。在瀕死之際,他被艦上那搭載的神祕“貨物”,被他曾視爲怪物的戰甲所救。戰甲展現出超凡的力量將他從致命的戰場上帶離。最終,士兵拖着殘軀與那拯救了他的天使並肩作戰,一起投身於 那由死亡和火焰交織的風暴中。
![]()
瓦德雅Prime
DEMO演示的開場畫面,正是這片異星戰場上已經凝固的戰爭殘骸。隨着鏡頭向前推進,我們還能看到更多倒下的先鋒部隊。和卡利班Prime一同推出的狙擊槍 瓦德雅Prime也首次出現在這裏。
畫面的盡頭,出現了一朵藍色的花,一名Tenno悄然上前,小心翼翼地將其摘下。隨着龐然大物的靠近,Tenno趕忙遁去,傳識進了戰場上遺落的戰甲 咖喱P(Excalibur Prime)。
![]()
花
![]()
咖喱P(Excalibur Prime)
接下來的畫面便是咖喱P穿梭於充滿殘軀的戰壕間,躲避巨物的追捕。最終,他被逼向死路,一道攻擊襲來,巨大的衝擊波將 咖喱P炸飛,被迫墜下山崖,直面那巨物,英魂統使。從外觀上看 這完全就是阿爾布雷希特發明的 承載體。只能說 細思極恐。
![]()
英魂統使
![]()
承載體與英魂統使對比
一番交鋒後,咖喱P重創了英魂統使,自身卻也被逼入絕境。在激烈的對峙時,對方卻收手了。原來,這是一名叫Adis的Sentient和這名Tenno 在野外訓練。
Adis:Mo hu-da,Ten-no。我贏了。是你讓我的?
Tenno:就算打平吧。
Adis:稱之爲——和平條約!
![]()
和平條約——“花”
開頭的這段情節,正是在隱喻Orokin和Sentient之間 和平條約的由來。Orokin在Tenno的加持下,與Sentient鏖戰至兩敗俱傷,最終 Orokin以“花”作爲承諾,和Sentient簽訂條約,雙方和平共處。
畫面一轉,DE致敬了一下自己曾經的構圖。
![]()
《覺醒》CG 構圖
![]()
舊日和平構圖
在以往的劇情中,我們多次通過蓮媽的頭盔來查看記憶,這一次,我們要在其中尋找線索。
![]()
![]()
1999系列任務結尾
Lotus:你看到了什麼?
指揮官:Tau
洛德:怎麼可能?
Lotus:這是我們唯一能找到阿爾——
洛德:向他灌輸被污染的歷史?
![]()
洛德這裏出於某種原因認爲 Tau星系相關的記憶是不可能的。但這是唯一能找到阿爾布雷希特的方法,指揮官決定再次冒險探索 這被污染的歷史。但當蓮媽的頭盔接入,隨着一瞬傳識的音效,出現了一幀驚悚的臉,這是被Tenno焚瞎雙眼的Margulis。
哲士Margulis當時不顧自身安全,毅然去保護這些從扎裏曼號回收的,被虛空污染過的危險孩童。在第二場夢的結尾我們曾回憶過:“我們無法控制那次爆發。我們傷了她、使她失明”這個Margulis,是蓮媽頭盔中殘留的創傷記憶嗎?
![]()
Adis:我們遲到了多久?
Tenno:放輕鬆。我們可以的。
![]()
Ballas:我們曾發誓要將我們統治的神聖之光引向最深的黑暗。如今我們已做到!現在,宣誓與我們神聖而勇敢的造物—Tau星系的Sentient,一起捍衛這份神聖的誓約
Ballas的投影宣讀着和平條約的誓言,我們在記憶中走進了Tauron學院,其位於Tau星系的一顆衛星“佩迪塔” 的環繞軌道上。
![]()
Orokin文字翻譯爲:Sol(太陽)
在分析這個學院之前,我們先來探討一下學院的地板和牆壁上 裝飾性的Orokin文字 所指代的東西。Sol 太陽。若真如洛德所說,這是被污染的記憶。那這太陽,便是最荒謬的,最令人細思極恐的存在。Tau,天倉五,是鯨魚座中的一顆類太陽恆星,也是天倉悲痛之刃這把武器 “天倉”二字的由來。這顆恆星在質量和光譜類型上都與太陽相似,呈黃色,沒有伴星。新紀之戰的首個宣傳片也證實了這一點。
![]()
新紀之戰的首個宣傳片
![]()
《舊日和平》中Tau星系的太陽
那這是什麼?!雙星系統,一大一小,呈藍色。這不正是 天狼星α與其伴星 白矮星天狼β 嗎?!它們怎麼會是Tau星系的太陽?!
![]()
而且它們之間的位置異常的近,其白矮星已經開始吸積另一個恆星了。如果繼續吸積物質達到錢德拉塞卡極限,那白矮星就會變成1a型超新星,從而引發超新星爆炸。這樣的星系怎麼可能宜居呢?Tau星系究竟怎麼了?
還有,在Jade之影劇情最後,追獵者給孩子起的名字,正是Sirius天狼星。這之間又有什麼隱祕的聯繫?
視角回到Tauron學院。Sentient和Tenno在這裏共同學習。由此可以回收諸多伏筆。在互動扎裏曼號的卡瓦萊羅時 他會說:我有時會在望遠鏡上觀察你,你知道的。其中一些動作...我以爲只有禁衛才能成功。說明Tenno的戰鬥技巧是由禁衛指導的。而在嫉妒情緒的雙衍王境中,Teshin卻會提到:他們用Sentient而不是用禁衛來訓練你們!難怪事情會發展成這樣?我本可以做得更多。這便是指Tauron學院的情況。同時,Sentient和Tenno之間的互相學習,也能解釋一些東西
![]()
![]()
其一,爲何我們能將sentient碎片轉化爲專精點數
其二,爲何瓦奇婭會提及,早在遠古之戰時期,我們就已使用基於sentient的科技鑄造的增幅器擊殺過禁衛
其三,演示開頭 Adis操控英魂統使,不正是如同Tenno操控戰甲所用的傳識嗎?新疑謎團系列任務中,就疑似Hunhow操控了龍甲。在雙衍王境系列任務中,漂泊者更是藉助蓮媽的手才傳識進了戰甲。難道高階的Sentient能夠使用傳識?
說回和平條約,Sentient需要適應Orokin社會。作爲新生兒,Adis戴有藍色面容的人臉面具,並且身上嵌有金色,這都是爲了迎合Orokin的審美。Sentient和Orokin還會結合兩者的科技一起進行研究,比如Caliban戰甲。
![]()
但Orokin社會中任然有很多對Sentient不待見的聲音,比如這個叫達克洛的中樞。
達克洛:真噁心,不是嗎?Orokin的黃金,浪費了!
Adis:蠢貨
達克洛:嘴巴乾淨點,虛空騾子
眼看快要吵起來,一名叫伊察姆的哲士Sentient趕忙過來勸架。他將我們帶到一個房間,這是Adis考試的地方。
![]()
在這個和平時期,Sentient可以成爲導師,乃至哲士。爲了更好地融入Orokin社會,哲士伊察姆不僅是藍色的外觀,甚至還刻意佩戴了一副眼鏡,模仿着人類的模樣。
哲士伊察姆:真理綻放 阿迪斯,你適應Tenno之道了嗎?
但顯然,Adis還太過稚嫩。演示中一直有一個細節,比如這位哲士伊察姆,他的學識已經相當高,說英語自然不在話下,而Adis顯然還不太熟練人類的語言。
"Mo hu-da, Ten-no.I win.You let?""How late the we?"
導師提問,當Tauron運用給Naramon專精時會有什麼預期結果?Tenno悄悄地幫Adis作弊
"A new Somatic connection."
但Adis說出的是蹩腳的英語
"A somatic connection new,power increase many?"
哲士伊察姆:不能作弊!如果你要接受七人衆的試煉。我們就必須展現出你已逐漸契合他們的專精之道!
突然,警報響起,屏幕上顯示出名叫加拉斯特的敵人的信息。
廣播:自由派發起了突 襲!全體Tauron學員,立刻出動!
前面哲士伊察姆稱呼了Adis的全名 真理綻放 Adis,真理綻放是指代他的能力嗎?
Tenno:真理綻放,我們走
Adis:Adis
Adis看起來並不喜歡他的代號,希望Tenno直接叫他Adis。或者說,他不喜歡被物化。
![]()
任務指派員:太好了,讚美虛空。你們倆居然準時到達了。
在出動之前,我們看到任務面板上有一個地點 叫佩林託環形山。環形山,也就是月坑,我們現實中會用世界著名的科學家或思想家來命名它們。比如哥白尼環形山、阿基米德環 形山、牛頓環形山等等。而這個環形山,正是以Orokin帝國的科學家,Sentient的發明者,哲士佩林託來命名的。
![]()
地獄潛兵空降中(不是
咖喱P單兵突破大氣層,從自由派禁衛中殺出一條血路,逼退了他們。爲何Orokin帝國會有這些分裂主義者擾亂和平呢?或許,Orokin與Sentient的停戰期,同時也是Orokin黨派之間的內戰期。正因如此,一些戰甲纔有理由被設計出來。
![]()
![]()
比如Orokin創立了名爲火山石的政治刺殺學派,由戰甲ASH領導。還有諸如Cyte-09 的簡介所言“Orokin創造了一款結合了傷害和隱身的戰甲,用於解決掉一些敏感問題”之前我就在疑惑,遠古之戰打的如火如荼,Orokin是怎麼分心 用戰甲來內戰的,有了與Sentient的停戰期,一切都合理了。
![]()
視角切回戰場,戰壕間的Grineer士兵們都對你肅然起敬。對於就在不久前經歷過遠古之戰前半段的老兵們來說,他們深知一個天神下凡般的戰甲足以左右戰局,就像問訊摘錄視角中那樣。戰壕盡頭,Grineer士兵瓦杜爾憂心忡忡的照看着一個瀕死的Sentient震盪使。
Adis唱起《萬物搖籃曲》,修復了這個震盪使:
鑄建苦,齊聲起,萬幹高塔入雲脊。你我本生凌空翼,終歸彼岸伶仃地。
Sentient震盪使:真理綻放!
![]()
《死神的哀嘆》官網截圖
在Jade之影版本前夕,官網發佈了一篇文章 死神的哀嘆 。Hunhow,在Sentient中是一介農民,在遠古之戰期間將耕作的鐮刀化作反抗的武器,這便成了Orokin眼中的死神。如今,他早以殘軀之身葬於天王星的深海,動彈不得,只能發出哀嘆。故作 死神的哀嘆。其中,Hunhow對追獵者訴說了一段話,我們這裏先只說一半
Hunhow:汝之主人派鋼鐵與血肉來跨越鴻溝:他們欲以泥土統治並塑造出一個新的毒天堂。可笑。即使至終,彼等未曾真正明瞭,答案並非在其盜取、青腫之手可覬覦之物中。答案……乃歌聲。
![]()
演示鯨魚聲製作過程
Sentient將Tau星系視作家園,而該星系位於鯨魚座,所以,Sentient一直以來所發出的不可名狀的聲音,其實是在模仿鯨魚的鳴叫,這正是對自己家園的一種象徵。在2017年的開發者直播102期,DE也明確了 Sentient正是座頭鯨的叫聲,併爲我們演示了相關音效的製作過程。我們聽到的萬物搖籃曲,難道是Adis將他們族羣的鳴叫轉譯爲人類能聽得懂的聲音所展現出來的鯨魚之歌嗎?
萬物搖籃曲的歌詞,描繪了Sentient爲Orokin 建造宏偉建築時的艱辛,他們是Orokin麾下的勞工,是爲主人開闢新家園的農民與木匠,這首歌 何嘗不是他們勞作時所唱的號子呢?恰似福爾圖娜的那些被壓迫的工人們所唱的,我們團結一心,共同漂泊。作爲一個家族,共度時艱。萬物搖籃曲,也可以叫歧管搖籃曲,歧管 歌名原文中的Manifold這個詞,是類似於子宮的設定,曾被帕祖提到過。
![]()
嬰兒新生,療愈族人,Sentient所唱的,是迸發生命力量的讚歌。
![]()
“XATA,真理。”Adis的代號,【真理】綻放,其究竟承載着何等的重量?在Dante無枷版本,阿爾布雷希特的實驗室場景新增了隱藏文本。
![]()
![]()
當打碎場景中諸如以羅馬數字 MCMXCIX(1999)爲封面的書時,散落出來的書頁中記有一段Orokin文字。
一到三行:掉落的星辰是它到來的先兆,天和地都在燃燒
這不正是虛空語XATA 真理 所對應的安魂詩歌嗎?!
四到八行:碎片。彗星的尾巴。太空垃圾。他們講述自我安慰的故事
這幾句話 應該是如安魂詩歌中所描繪的 人間煉獄般的末日景象。其中,彗星引起了我的注意。萬物搖籃曲有一段也唱到了彗星:
口與眼,相偎依。
彗星低語處安息。
眠於衆星聲嘆寂。
嘆那彼岸伶仃地。
還有一處提到彗星的地方,在科腐者安可版本
![]()
當與弗萊爾聊天達到好結局後,你會收到一封郵件,其中就有寫到,有一顆彗星會離開始源星系,剛好會在 Tenno起義的長胴鼓之夜前夕回來,弗萊爾會在那顆彗星上進入冷凍艙休眠。當Octavia打出節拍,鼓聲響起時,弗萊爾就會作爲戰甲Temple歸來。從天而降,加入革命的浪潮。讓我們放出Hunhow對追獵者說的下一半對話
Hunhow:答案……乃歌聲。遠在其廢墟征途之前,汝之音樂就已深入Tau之吾等內心。吾之黑影,汝明白乎?當汝聽見長胴鼓聲,汝曾想到吾等痛苦而遲來勝利之雷聲?
通過真理引出彗星,再由彗星將這些碎片劇情拼湊在一起,雖然這些隱晦的信息代表了什麼暫且不得而知,但至少 我們離真理 又進了一步。
阿爾布雷希特·英擇諦:Uriel,XATA(真理)的異端者!在放逐中,作出回答吧,Orokin能否得到寬恕?
這屆Tennocon揭示的,除了主線任務 舊日和平,還有支線故事 惡魔三重奏,其中便揭露了舊日和平版本的新戰甲 Uriel。阿爾布雷希特稱其爲 XATA(真理)的異端者。
![]()
![]()
Uriel,大天使烏列爾,在希伯來語中意爲 上帝是我的火焰 。在典故中,他是掌管世界和地獄的天使。他手持火焰之劍,懷揣代表智慧的書卷,站在伊甸園門口。Tau星系,不正是Orokin和Sentient心中的伊甸園嗎?XATA(真理)的安魂詩中 “天和地都在燃燒” 這個描述,是否正對應着持火焰之劍的烏列爾?而烏列爾,真的會如典故所言,伴着火焰站在伊甸園門口嗎?作爲傳說中的天使,戰甲烏列爾卻是惡魔的造型,其又隱藏了怎樣的祕密?
![]()
書頁最後一行字
這張紙上的最後一句話是:Valen在這裏。這裏?哪裏?
這裏
![]()
碎頁
散落出來的不止有完好的書頁,還有一些碎紙。碎紙上隱隱約約的浮現出Valen的字樣。Valen是誰,我們暫時不得而知,但我們可以分析這些碎紙。這些紙上都是Corpus文字,翻譯過來,都與帕爾沃斯·格拉努有關,例如:“嫉妒吧。覬覦吧。然後拿走你想要的東西。”“欺騙是智慧之劍。學聰明點。”這些 都是格拉努年輕時縈繞在他耳旁的低語。
![]()
格拉努出身於農民家族,世世代代都爲城裏的Orokin人收割莊稼。他本應該同長輩們一樣爲那黃金之主勞作到死,但有一天,他聽到了一個充滿榮耀的聲音。這道聲音並不是人類的語言,而是··另一種··更高級的語言。是一種可以用本能去理解的語言。慾望的語言
耳語:不要懼怕貧窮。貧窮是能激起甜美慾望的痛苦土壤
從此格拉努跟隨耳語的指引反抗Orokin的壓迫,每當遭遇挫折時他就會被耳語激勵,煥發出異常的生命力與決心,格拉努的第一筆財富是以斷手和生吞放射性寶石換來的。隨着時間的推移,他憑藉投資、合夥與借貸,積攢出了鉅額的財富。他將一直以來指引他的耳語作爲慾望的教義,此前與他人的每一筆交易他都會傳教,漸漸吸引了大批追隨者,最終,他將家鄉的農場與田野夷爲平地,建立了科普斯主義之城(Corposium),這 便是七人衆口中定罪的 商業邪教——
我們是慾望。我們是Corpus
不難察覺,那左右着格拉努的耳語,正是虛空無情之物 牆中人 所爲。其實,玩家之間朗朗上口的,風暴的呼喚劇情任務裏的那首 Corpus 船歌 幽寒歸處,就早已經暗示了格拉努被牆中人所影響
There's a man on high With the Devil in his eye
And a golden hand, I'm told
With the Devil in his eye,他的眼中有惡魔。這不正是牆中人標誌性的特徵嗎?
在Dante無枷版本,萊弗博物館 Dante展館的隱藏劇情中,萊弗有提到,他從很久以前,就聽過虛空語這種扭曲的語言,從帕爾沃斯·格拉努的口中。這不正對應了,格拉努用那耳語傳播教義這件事嗎?隨後萊弗還補充了:牆中人,
它會教導。因爲它渴望被認識,在被認識的過程中,它才真正存在。通過存在,它得以生存。
整個Corpus,可以說,就是牆中人借格拉努之手成立的。其內部對虛空的信仰無處不在。在這種教義的影響下,Corpus商業圖標中充滿了神祕學與宗教元素。
![]()
OKLU技術公司
![]()
幸運黎明公司
比如停機坪上就有兩家成合作關係的公司圖標,一個是OKLU技術公司,明顯和鍊金術相關。還有燃燒的五芒星,這是幸運黎明的公司圖標。幸運黎明從名字看 可能neta的是現實中的黃金黎明。這是19世紀末至20世紀初的致力於研究和實踐神祕赫爾墨斯主義的魔法組織。
![]()
Luxor納米複合材料鑄造公司
![]()
所羅門魔法三角
還有這種最常見的Corpus圖標,隸屬於Luxor納米複合材料鑄造公司。這圖標,正對應了現實中的,所羅門魔法三角,是用來召喚和束縛惡魔的魔法陣。
![]()
![]()
![]()
帕爾沃斯·格拉努的圖標,頂部有一個眼睛。眼睛,很難不讓我聯想到XATA(真理)的圖標。英擇諦相關的標誌,承載體的額頭,當然,這包括了Adis操控的英魂統使......
Harrow的枷鎖系列任務中,血色面紗的聖言者:在你永恆的神聖容器中,你擋住了那無瞼之眼。
可如今,這無瞼之眼,早已隱藏於遊戲中的各個角落。
![]()
![]()
格拉努稱呼牆中人的耳語爲 充滿榮耀的聲音。而這個榮耀,也作用於內奇·魯莎卡少校。織嶼人版本,在 由Oraxia戰甲 用時間絲線編織而成的 虛假雙衍王境的儒臨地 ,你可以找到內奇·魯莎卡少校的母親 米尼娃的遺體。
![]()
互動遺體會顯示出隱藏文本:
“她是怎麼死的?”孤兒問道。
“當然是我殺的”雙衍王境女王回答道。
“爲什麼?”
“爲什麼不呢?”
一個奇怪的念頭浮現在孤兒的腦海中。女王立刻意識到是榮耀之物在他體內作祟,正如它在她體內一般,但她保持了沉默。
“她是你的母親,對嗎?”
“她算是我生命中最接近‘母親’的存在吧”女王說道。
榮耀之物迅速吞噬了她心頭泛起的那一絲如膽汁般的人性弱點。
“她一定會很驕傲的。”
“所以……爲什麼?”
女王聳了聳肩。“也許我只是想知道殺掉父母是什麼感覺?你們這些孩子讓這種事看起來挺有意思的。”
![]()
大火在下層甲板肆虐……鮮血在微弱的燈光下閃爍……獵殺隊伍在船上游蕩...但對所有集合起來的孩子來說……有的卻是歌唱、歡笑和遊戲……
![]()
除了Rell...
因爲他患有自閉症,被其他孩子排斥。而這份疏離與冷漠外,唯有他的母親始終願意耐心的開導他、接納他、包容他。
(Harrow的枷鎖系列任務中)
Rell的媽媽:媽媽已經··不是··媽媽了,Rell。我不認爲··我認爲你應該和其他孩子一起等候,直到他們修好飛船。我愛你,但··但你必須離開!快走!
![]()
Rell:害羞:遇到不認識的人,你好說不出口。
![]()
Rell:害怕:你環顧四周,媽媽卻不在。
![]()
Rell:疲倦:你跑啊跑,直到再也跑不動。
![]()
虛空無情之物/牆中人:但是圈內的孩子們並不關心他們視而不見的圈外人。如果你隻身一人在漂流中,那你需要一個朋友...即使像我這樣。
![]()
R.R.……Rell?是你嗎?別害怕,是媽媽呀。媽媽在這裏
![]()
Rell:不再有媽媽了。不再有了...
![]()
Rell:興奮:所有蜘蛛蛋要開始孵化了!
![]()
Rell:傷心:爲什麼嬰兒們喫了母親?
“有意思,”孤兒空洞地附和着。
“小蜘蛛總會把媽媽喫掉,”女王露出一抹精緻的微笑。
“它們必須這樣做。不然,它們不會變強。總有一天你也會明白這個道理的。
KIDDO
![]()
支線故事 惡魔三重奏,還揭露了一位新角色,Harrow的原型戰甲,里昂神父。
在Harrow的枷鎖系列任務中,我們在捕捉Rell情感顯化的路上,血色面紗的聖言者有談論到,Margulis錯估了Rell的情況,Margulis認爲,Rell只不過是暴露於虛空後產生了常見的心智影響,屬於正常現象。但實際上,Rell看到了真相
![]()
到達目標地點,我們聽到了Rell的耳語:
嗯...我的錯。接觸了過多的噪音。它讓我感到....感到....憤怒!
伴隨着出現了一段文字:
失明 她 驅逐了 他
焚瞎Margulis的事件,難道和Rell 有直接關係嗎?
![]()
![]()
里昂神父的身上,其實還藏有一些細節。在他的裙襬飄帶上,有一段Orokin文字。這段文字翻譯過來,便是上述系列任務中,我們緊隨流程,捕捉了兩次情感顯化後,Rell在我們耳邊說的話:
他正在聽。他知道你在做什麼。這讓他更加強大
![]()
里昂神父的腰間 還掛了四張卡牌。這些卡面都致敬了聖經。第一張和第四張沿襲了耶穌畫像,第二張是聖母瑪利亞,而第三張應該是天啓四騎士中代表戰爭的紅馬騎士,同時構圖也類似於聖喬治。第一張牌上的1999文字翻譯過來是 反射 。對應了卡牌上的內容 照鏡子。第三張和第四張卡,可以明顯看出 一個是亞瑟 一個是洛德。爲何他們會出現在卡面上?洛德和亞瑟卡牌上的文字翻譯過來分別是 長子 和 次子 。這更讓我摸不着頭腦了。這是某種預言嗎?
![]()
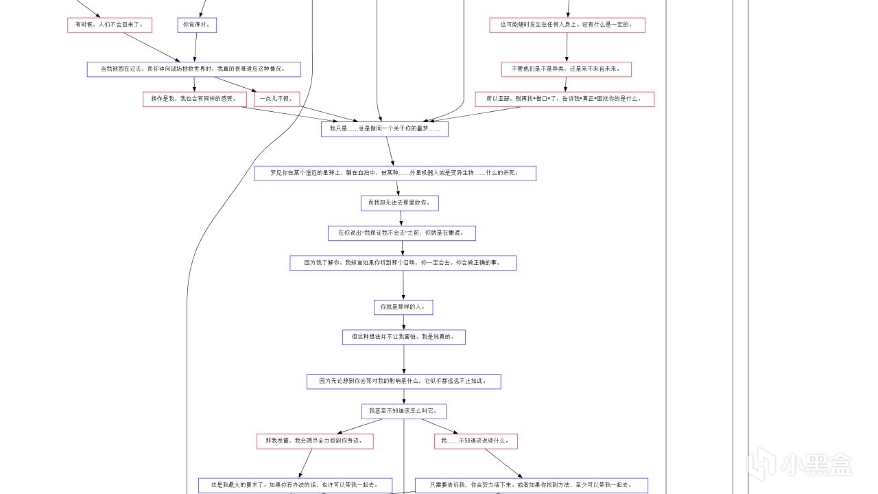
有那麼多原型戰甲,爲什麼一定是亞瑟呢?曾有段時間,亞瑟特別擔心漂泊者要註定回到未來,他怕漂泊者再也回不來了。因爲亞瑟會反覆做同一個噩夢。他夢到漂泊者在某個遙遠的星球上,躺在血泊中,被某種外星機器人或是變異生物殺死。而他因爲被困在過去,困在這個1999年,只能眼睜睜的看着。亞瑟請求漂泊者一定要找到辦法帶他一起走,去那個未來的戰場。
在Jade之影版本更新前,官方發佈了一個劇情回顧文章。其中提到了 第二場夢繫列任務最後,戰甲能獨自行動掰斷戰爭之劍,是所謂“Tenno和戰甲之間的神聖聯繫”。而這個神聖聯繫,在科腐者安可這個版本填坑了。
在時光科研任務中,第二個任務如果是科腐者殲滅,開頭 卡婭概率觸發幫我們回顧道,“所以,馬蒂,你是通過Helminth來到這裏的,對吧?”
![]()
漂泊者的“時光機”
馬蒂 是上世紀八九十年代的著名科幻電影《回到未來》系列的主角。電影裏面,馬蒂的時光機是一輛跑車,而漂泊者的時光機,便是Helminth
時光科研的第三個任務 如果是傳承種收割,開頭 卡婭會概率觸發說道,Helminth和未來相連。
![]()
我們在這個版本認識了Temple的原型戰甲弗萊爾,以及他伴生的感染吉他 麗茲。在與麗茲的交流中,我們發現 她正是來自Helminth的蜂巢思維。麗茲稱呼我們爲甜甜,並提到Helminth爲Tenno犧牲,供養戰甲,幾個世紀以來,它一直在關注着我們,愛着我們。
![]()
所以,第二場夢劇情中 最後操控戰甲掰劍的,正是戰甲體內的感染物本體 Helminth菌株。既然我們知道了Helminth的蜂巢思維是跨越時間維度的,那麼亞瑟的噩夢,是否是因爲他連線上了 遠在未來的某個Excalibur戰甲,蜂巢思維以夢的形式 讓他看到了 遠在時空彼端的Tau星系呢?那麼同理,里昂神父是否也可以通過蜂巢思維,連線至未來的那個Harrow戰甲,觸及Rell,爲我們補充更多相關劇情呢?
視角切回演示,敵方的炮火突然襲來,Grineer士兵瓦杜爾解釋道,這是一種老式的加農炮,我們趕忙動身去摧毀它。
在趕往的路上,我們可以看見Sentient用一種裝置澆灌培養這些花。繼續向前,發動這次襲擊的自由派頭目阿拉斯特派兵阻撓我們,但都被我們一 一克服。我們試圖用常規槍械摧毀加農炮,但傷害被護盾擋了下來。看來,是時候實踐一下在Tauron學院所學的理論了,Naramon學派 終極技能。
![]()
我方士氣大增,瓦杜爾痛斥加拉斯特破壞和平條約的行爲,並讓增援進港。加拉斯特稱呼瓦杜爾爲老夥計,看來他們曾經都是一起征戰過的老兵,只是在這和平期間理念不合分道揚鑣。加拉斯特放下狠話,有一個俘虜在她手上,她會把俘虜宰掉。山谷的另一端,伴隨着鯨魚的悲鳴,一聲 “Help me” 幽幽傳來。我們立刻循着人質的慘叫聲趕了過去。
![]()
穿過山洞,鯨鳴迴盪在耳邊,映入我們眼簾的,是一個Orokin帝國的蛋型建築。
Adis:不祥之地。金色的詛咒。古老的訓誡。
隨後,加拉斯特斥責Tenno的學校不教歷史,因爲根據那些不爲我們所知的歷史的教訓,和平容不下機器的存在。Tenno反駁道:明明是你們這些分裂主義者破壞的和平。加拉斯特回答,就讓我來告訴你原因。
![]()
飄出來的氣體令花全部枯萎
此時我們來到蛋型建築的門口,這裏盛開着那藍色的花叢,但當門打開時,飄出來的氣體讓這些花全部枯萎。
加拉斯特:一個可以呼吸的地方。
這,便是原因。
![]()
在前面的演示中,我們看到藍色的太陽穿透雲層灑下陽光,其中的藍色卻幾乎被過濾掉了,由此不難看出,這顆星球的大氣非同尋常。Tenno,Grineer士兵,自由派敵軍,都帶着呼吸罩,說明這裏沒有適宜人類的空氣。
![]()
而在Tauron學院的時候,Tenno和Grineer都摘下了呼吸罩,但周圍成列的 代表Sentient的藍色花朵,卻都被罩子保護了起來,隔絕空氣。這些花朵觸及人類賴以生存的空氣時,便會枯萎。
可Sentient不是以強大的適應性聞名的嗎,爲什麼需要花呢?在演示開頭,Tenno將花送給Adis,Adis喜笑顏開,這花化作了某種光,Adis將這光點吸收進了自己的核心。
遊戲中一直有一個小衆的模式,武形祕儀,也就是PVP。其領導者是Teshin。Teshin對我們說過,Outer Terminus外的恐怖即將襲來,我們需要在武形祕儀磨鍊自己,做好對抗敵人的準備。
![]()
Outer Terminus,是冥王星的一個地點,直譯的話就是外層終點站。這裏正是從Tau星系到始源星系的星際航道的終點。Teshin所言的敵人,那個星系外的恐怖,正是Sentient。因爲這星際航道,就是Sentient爲Orokin建造的。那對抗這種敵人需要什麼技巧呢?PVP的殲奪模式,Teshin有介紹到,奧金之魂是一種束縛之力,作用於那些和Tenno一樣能夠死而復生的敵人身上。殺死這類敵人是徒勞的,除非你能夠斬斷這層束縛,吸收奧魂以徹底消滅它們,才能取得真正的勝利。我們在遊戲中殺死的Sentient敵人有的會掉落核心,我們可以吸收它,這樣會立刻恢復我們的狀態。這個核心,難道就是Sentient的奧魂嗎?
Teshin稱奧魂的作用在於死而復生,那麼奧魂這個設定是否可以視爲我們廣義認知中的靈魂呢?Orokin永生的手段,就是殺死一個年輕生命,再將自己的靈魂轉移進那空殼。Orokin視平民爲牲畜,他們以火星爲主要據點,飼養人類,定時派兵將年輕的孩子們帶走,送去名爲青春殿堂的人體交易市場,供那些枯槁如朽木的貴族們挑選新肉體,再使用 赤毒 這具有虛空衍生能力的 用來傳導意識的液體,進行延續儀式,獲得永生。藉由這種泯滅人性、令人髮指的方式獲得生命的Orokin人,也有屬於他們的萬聖節,納貝流士之夜,但它不是用來敬畏死亡的,而是用來嘲弄死亡的。
![]()
在某次納貝流士之夜,三個Orokin人厭倦了一成不變的節日,覺得僅用奇裝異服打扮不夠刺激,於是想出了一個主意來找點樂子,他們綁架了三個平民,將他們剝皮抽筋,開膛破肚,然後用一種藍色的赤毒暫時地將意識轉移到這些扭曲殘破的屍體上,作爲當晚駭人的裝扮。然而,有一個女僕安靜的旁觀了全程,待三具屍體揚長而去後,她走進了一個禁忌的房間,偷出了一瓶用於延續儀式的 可以永久轉移意識的紅色赤毒,倒進了那三個Orokin軀殼的喉嚨裏。女孩輕輕一笑,調皮地 滑走了。當太陽昇起時,那三個Orokin人的尖叫聲響徹天際,這是他們應得的報應。
可悲的是,這個女孩,沒能逃出Orokin的掌心。她被帶到了青春殿堂,她那美麗的臉蛋和鮮活的肉體就連Ballas都垂涎三尺。可女孩在納貝流士之夜的所作所爲,褻瀆了那用於延續儀式的神聖赤毒,因此,Ballas對她實施了懲罰,將她做成了戰甲。不是喜歡褻瀆我們的延續儀式麼,那就把你做成戰甲,讓你的身體任由他人佔據吧!
![]()
Ballas:
在所有青春殿堂裏,唯有你那鮮活的姿態最令我着迷。
我本願欣然披戴你的容顏。可你卻在淺波之下,暗藏不敬。
你辜負了我們的信任,褻瀆我族傳統,甚至褻瀆了神聖的赤毒。
所以現在,該讓其他人穿戴你了,愚味的小水仙。小小的海之花。小小的...Yareli。
這位女孩的最終命運如何了呢。在Orokin帝國覆滅後的崩潰時期,Yareli在天王星險惡的海洋中遇險,墜入了無底的深淵。曾經叛逆的抗爭者,調皮的小水仙,現在是深海中的少女。從一個安靜的小女僕,經歷諸多變故,被改造成對抗Sentient的戰爭工具,她的生命之光 就要熄滅於這汪洋中了嗎?
![]()
阿爾布雷希特的筆記中,在其記載他的科維獸實驗期間,也提及了奧魂。
探究關於奧魂那些令人不適的話題是沒有必要的。
動物的頭腦簡單,缺乏完整人格。
人 在Orokin眼中本就如牲畜一般了,更何況動物呢?動物 就因爲思維單純,缺乏那所謂 ,唯Orokin獨有的“靈魂”,便淪爲虛空實驗的工具與犧牲品,屍體在實驗室裏堆積如山。阿爾布雷希特是何等的冷漠無情。而 Sentient,這羣天生的工具,被造物主賜予了與生俱來的適應能力,只爲能夠在宇宙空間的各種極端環境中支撐,從冥王星軌道出發,向着鯨魚座Tau星系,修建長達近12光年的“鐵路”,只因那些黃金之主糟踐完地球后,想要一個新的伊甸園。正如視頻前文提到,腐朽於天王星海底的Hunhow對追獵者所說的:
汝之主人慾以泥土統治並塑造出一個新的毒天堂
Orokin人眼裏,Sentient當然也是動物了,不過是一羣放逐到衆星海洋中 任其擱淺的鯨落罷了。作爲造物,不配擁有靈魂。
![]()
Natah
Natah:
我的父親是一位農民,我的母親是一名木匠。
黃金之主賜予了他們“光”,讓他們去塑造世界......一個更美好的世界。
但我們的家族旅程漫長。時間開始動搖他們的“光”。
創造力。驕傲。
活下去的心願。
將Orokin統治的神聖之光引向最深的黑暗,這便是造物主在Sentient的人工智能中銘刻的,那綿延12光年遠征的唯一宿命。那個,“光”。可如今,Sentient從一個被造物主賦予使命的工具,蛻變爲一個覺醒了自由意志的民族。他們不再是遵循奴役程序的機器人,而是萌發了創造力,驕傲,乃至讓家族存續下去的意志。可這又是怎麼做到的?
![]()
On-lyne線上時代
線上時代:
你戀愛過嗎?又有誰沒有心碎過?
我們理解你的感受,但相信我,堅強起來
時間會治癒一切,你我都知道的,對吧?
因爲愛.......就是時間
Hunhow:又一人從吾溼冷之墓旁流過。吾之黑影,汝看見她了嗎?
自然……她與汝之例行匿跡不同,她光彩奪目——充滿了無畏、芬芳的生命。
在吾失去的活力中,哦,吾何等願意撲滅她那歡樂之光!
可惜,有物先我一步,僅將一具受傷的軀殼交至我手。
吾於腐朽中漸生情感。或因久處此地,已視廢棄之物爲同類。未使她終死,反施以救援之辱。
![]()
以造物者之息“適應”她的形態,使其更好地生存於共囚之地。吾之黑影吶!其精神仍未折斷!
![]()
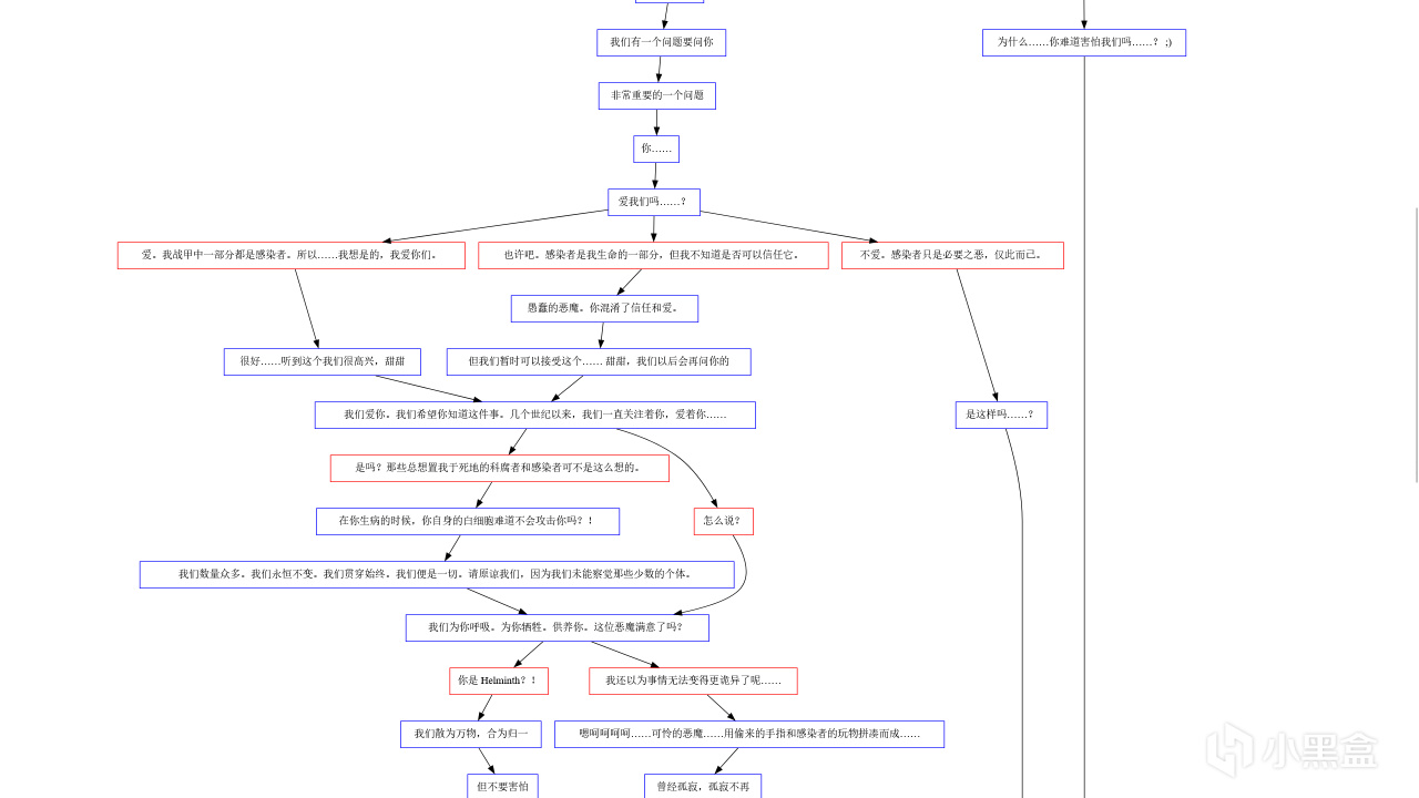
(第二場夢繫列任務)
(插敘)
漂泊者:你好,麗茲。
麗茲:你好呀...我們有一個非常重要的問題想問你。你...愛我們嗎?
![]()
漂泊者:我戰甲中的一部分都是感染者。所以...我想是的,我愛你們。
麗茲:聽到這個我們很高興,甜甜
漂泊者:是嗎?那些總想置我於死地的感染者可不是這麼想的。
![]()
麗茲:我們爲你呼吸。爲你犧牲。供養你。這位惡魔滿意了嗎?
![]()
漂泊者:你是Helminth?!
麗茲:我們希望你知道這件事。幾個世紀以來,我們一直關注着你,愛着你...我們散爲萬物,合爲歸一。我們愛你
直到永遠
時間,重塑了Sentient的光,令其萌生心智,進而凝聚成一個渴望存續的種族。而生命的存續,需要一種 能夠跨越時間之物,於是,他們產生了愛。通過愛,他們擁有靈魂。
![]()
在世界觀設定中,奧魂應該是可以通過某種資源修復補充的,比如這種花。可這花是哪裏來的?作爲修補奧魂的資源,Orokin怎會拱手相讓給Sentient?
![]()
![]()
答案,便藏於 支線故事 惡魔三重奏所揭露的,第三個角色。瑪麗·勒魯,Wisp的原型戰甲。這個戰甲的設計主題,是如幽靈般的神出鬼沒,但很少有玩家會稱其爲幽靈甲,因爲她還有一個突兀的特徵,那就是,花。一個以花爲特徵的戰甲,爲何要賦予幽靈般的鬼魅,同時還能開啓太陽之門呢?Ballas給出了答案
Ballas:
在恍惚的夢中,一幅景象顯現。
那是新的天堂、新的地球。
我爲它的看守人注入了活力。一個機敏的小精靈,播種生命。
然而,當我去找我那野蠻的典獄長時,她,卻從我身邊溜走了。
所以現在...我把她鑄爲肉身。你的肉身。
讓她變得真實,成爲熾熱之光。以這位逃犯之姿。這,Wisp。
Tau星系的看守人,應該是指一位受到命令的Sentient農民,Ballas指派她在此播撒一種代表生命的小精靈,其活動範圍可能僅劃定於某塊實驗田區內,因此還設有典獄長進行看守。但當Ballas去視察時,她竟然在Ballas和典獄長的眼皮底下溜走了。必然,她帶走了那個“小精靈”。所以,Ballas以此爲靈感,對着又一個被改造成戰甲的受害者,設計出了既播種花朵,同時如幽靈般鬼魅,還要讓她如太陽般顯眼的複雜主題。而那被偷走的小精靈,想必後來就被Sentient轉化成了獨屬於他們的生命之花了吧。從此,Sentient再也不用將自己的生存權寄託於別人的手中,或許,這正是他們開戰的底氣。這花,和人類的生存環境相悖,所以,從本質上來講,Sentient,和人類,不可能共存。
![]()
其實,有一種解決方案。在新紀之戰劇情中,Hunhow要求我們即刻消滅執刑官,奪其復生之力爲吾等所用。這不正是奧魂的設定嗎?而我們奪取的執刑官的奧魂,正是源力石。源力石,應該是Sentient改造出的一種特殊奧魂,其只適用於合成生命體。
Natah:我們將一起克服我們光明的缺陷,我們的造物主...與他們合而爲一,就像鋼鐵一樣...成爲併合體後,兩者的弱點將不復存在。
![]()
併合體,以及,合一衆的教義,萬衆歸一,正是Sentient,爲了和人類共存,所做的嘗試。想必曾研究過併合體,在新紀之戰期間投靠了Sentient的Alad V,戲份不會止步於此。
![]()
視角回到演示,我們走進了建築內部去營救俘虜,自由派在此陳列着成堆的Sentient屍體。
加拉斯特:一個家的承諾,就這麼輕易地放棄
對於自由派來說,他們曾爲那新家園的承諾在戰場上拋頭顱灑熱血,Tau星系本就該被他們征服,可如今,這承諾卻因和平條約而毀約,這是一種莫大的恥辱,所以他們背叛了Orokin。
求救聲從下方傳來。
Adis:來了,同胞!
Adis稱其爲Hive-kin,蜂巢親屬。
來到最下層,我們終於找到了俘虜。
Adis:放他走!
加拉斯特:當然會放!等他準備好之後,孩子。Sentient TQ-776VL!擊退入侵者。
![]()
Adis的同胞轉瞬即逝,只剩冰冷的機器人編號,在自由派的控制下與我們爲敵。Adis唱起了萬物搖籃曲,試圖治癒同胞。可飄過去的光全都被無效化了。
加拉斯特:你無法治癒一個核心覆蓋的,孩子
加拉斯特陳述了一個具有雙重含義的事實,她改寫了一個機器人的核心程序,這是不可逆的。反過來,這些被創造出來的工具型機器人誕生了靈魂,他們已經演變爲一個渴望存續的種族,這也是不可逆的。
![]()
Tenno不得不作出反擊,殺死了這個無法治癒,已經沒救了的Sentient。加拉斯特以這種方式將她的想法傳達給了Adis和Tenno,人類 和Sentient 不可能共存。
![]()
Adis,流下了眼淚,他無奈的長嘆一口氣,摘下了藍色的面具。他已經不需要面具了,這本是他嘗試融入Orokin社會的象徵,如今他明白,這種嘗試是失敗的。Adis也不願說出人類的語言了,只剩下鯨魚的微鳴
![]()
這位Sentient種族的年輕人,此時眼神中 只剩下 親人死亡的悲傷,對眼前朋友的質疑,和對兩族未來的迷茫。
![]()
![]()
指揮官:對不起!我不想這樣做的!不是他死就是我亡...只能二選一!
其實,這裏採用了與《犧牲》劇情相呼應的平行敘事手法。在犧牲中,我們同樣觀看了記憶,並在記憶中被迫殺死了不願殺害的人。
虛空無情之物/牆中人:感覺好些了嗎,小鬼?
指揮官:我殺了他….Isaah
虛空無情之物/牆中人:現在呢?你是這麼記得的嗎?
指揮官:是的
虛空無情之物/牆中人:很好
![]()
![]()
明年 前往Tau星系的預告片,是萬物搖籃曲的隱藏歌詞。
當你的希望之泉乾涸
夢中聽到我的哭泣
願你不久與我相見
在那彼岸伶仃地
以上便是我對Tennocon2025的全部解析。舊日和平與惡魔三重奏揭示了大量伏筆與相對應的故事,但隨之而來的,是更深的謎題以待發掘。
就好比Natah對我們所說的:
我們的歷史迷霧重重。
被夢境模糊了意識,被幽靈指引着方向。
一道聲音,一個虛空,潛伏在你的內心。
它的目的 還未顯現
.
.
.
.
.
.
.
.
在蔚藍大海的另一邊,住着一位美麗的鏡子公主
更多遊戲資訊請關註:電玩幫遊戲資訊專區
電玩幫圖文攻略 www.vgover.com
