不同玩家玩黑神话的爽点是不一样的,有的玩家对于boss传记以及四处散落的佛头、盘丝洞、小西天这样的场景一般对待了,爽在战斗。而有的玩家玩游戏特别喜欢背景以及游戏中的细节,爽在探索。
其实细究下去,你会发现,黑神话悟空真的很像春节档的哪吒闹海,有着强烈的讽刺意味。
文章有点长,各位可以先点赞收藏关注慢慢看哦~
天庭的秘密:
![]()
![]()
《西游记》的故事,我们从小就看。
但是,有个很基础的设定,是我们都容易忽视的。
那就是妖怪也是有寿命限制,会老死的。
嘿嘿!不知道你们之前有没有想过这个问题?
还是忽略了?
因为如果妖怪本身就是长生不死的,他们何苦要惦记唐僧肉?
《西游记》原文中,也有交代孙悟空为什么要离开花果山去学艺。
——因为有一天,美猴王在花果山和群猴像往常一样享受生活的时候,突然想到了‘死亡’这个严肃议题。
![]()
正是因为忧心死亡,所以孙悟空立下志向,想成为佛、仙、神圣三者之一。
那问题又来了,神仙会老死么?
也会!
如果不会老死,他们干嘛都当上神仙了,还辛辛苦苦炼丹?
如果不会老死,为啥还对王母娘娘的蟠桃宴那么期待?
只是因为桃子好吃么?
还不是为了增加寿元!
![]()
上图划线的句子里,出现了“人吃了与天地齐寿,日月同庚”的字眼。
可能有些人会以为这就是代表人吃了桃子可以一直活下去了。
但其实不是的。
因为《西游记》的世界观里,天地也是有寿命的!
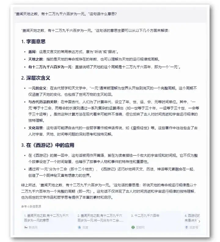
《西游记》第一句正文就说了:盖闻天地之数,有十二万九千六百岁为一元。
![]()
这句话的具体解释比较复杂,我直接给你们看文心一言的回答:
![]()
所以,西游世界的神仙也会死,也有长生需求!
如果你认同这种设定,那么我们再继续往下看。
![]()
正常情况下,西游中的永生逻辑就跟电脑病毒一样。
如果你的修为够强,你能抗过天劫,你就能进一步获得长寿。
(电脑里的病毒,扛过一波杀毒软件的查杀后,也能继续待在你的电脑里。)
如果你够强大,你能多抗住几次天劫,你能多扛过几次杀毒病毒的查杀,那你的寿命会更长!
在西游的设定中,除了可以靠着修炼增加寿命,还有一个办法就是走捷径。
走捷径就是吃仙丹、吃蟠桃、吃唐僧肉、改生死簿这些。
而天上的神仙,本身就已经不归生死簿管。
他们要走捷径只能吃仙丹、吃蟠桃。
可是,正常情况下,仙丹和蟠桃的产量都是有限的。
因为桃树结桃子的速度就是那么慢。
没辙。
那就只能从仙丹上做文章了。
但是要多炼丹,提高产量,就得扩大原料来源。
而这些原料,又主要分为2种。
一种是天材地宝。(类似于中药材的概念)
另一种就是妖怪的内丹。
法力越强的妖怪,内丹品质越好。
——这也就能解释为啥天上的神仙也经常下来捉妖怪。
因为捉完妖怪,可以搜集内丹和其它有用的材料回去炼丹啊~
那问题又来了。
纯靠野生的药材和野生的妖怪,能保证太上老君炼丹炉的产量吗?
不能!
那怎么办?
人工养殖呗~
![]()
在盘丝岭盘丝洞,我们会见到很多长相奇丑的虫子和重茧。
这些虫子,如果看影神图,会发现它们的名字叫‘琴螂’。
影神图里,是这么介绍琴螂这一物种的:
![]()
通过这两张影神图可以看出来,琴螂这种生物,本来是生活在昆仑山仙境的。
后续被有心人故意带下凡间的。
但是在凡间由于灵气不足,就变成了怪物。
其作用就是被人或者普通生灵吃下后,让宿主变异成奇形怪状的虫妖。
简单来说,就是吃下一颗琴螂虫卵,就能批量生产一只虫妖。
所以,我们是不是就能反推出一条‘虫妖批量生产流水线’了?
大概流程就是:
先培育琴螂虫卵——再诱惑人类服下——变成虫妖——捉去收集妖怪内丹——拿去天上炼丹——增加神仙寿命
游戏中,有很多细节可以验证。
比如,黄花观的普通修士,最后都变成了虫妖。
因为等到他们修炼到一定程度后,他们的师傅都会骗他们吞下虫卵。
表面上说是帮助增加修为,一步登天。
实际上,就是成为琴螂的宿主。
还有,游戏的一开始,是巫山小妖给紫蛛儿送成亲贺礼。
巫山神女可是西王母的女儿,是跟天庭有关系的。
既然巫山会派小妖来给一个蜘蛛精送礼,这不就暗示了盘丝岭和天庭有关系嘛~
而且,小妖也说了,有一次,他们家夫人送了一面镜子被紫蛛儿摔了。
![]()
但即使这样,紫蛛儿这么不给面子,当着送礼人的面摔礼物,巫山依然会派人送礼。
——这是不是又能证明,紫蛛儿跟天庭的关系不浅?
还有,鹤仙人抓四妹的时候,也说天命人坏了天庭的买卖。
![]()
再结合百眼魔君说的:不再受昆仑摆布。
![]()
还有盘丝岭的蜘蛛精被符纸困住,不能出去的设定。
![]()
那么,真相就不言而喻了!
盘丝岭就是天庭的‘妖怪批量生产保护基地’!
但是,这些妖怪,很多就是人吃虫卵变的!
所以,某种角度说,天庭为了长生不老,在批量的、有计划的吃人!
而且,为了更好的培育虫妖,研究琴螂虫卵的特性,他们还做了一系列的人体实验!
所以,盘丝洞里,好多奇形怪状的虫妖。
蜘蛛精一家和百眼魔君,都是天庭的黑手套。
不过,他们不一定是自愿的。
大概率是被胁迫的。
可能是和天庭达成了某种协议,让他们戴罪立功,换取活下来的机会。
所以,天庭才会派鹤仙人和王灵官,来设下符纸结界,看押‘犯人’。
![]()
我觉得游戏里,至少有4个人发现了真相,或者说,接近了事实的真相。
第一个人,是昂日星君的母亲。
因为西游记里,她就住在紫云山。
![]()
在黑神话游戏里,紫云山是百眼魔君的地盘。
![]()
再结合影神图和盘丝洞遇到了右手虫:
![]()
不难推断出,天庭为了占据这块地方,或者说,天庭一开始没想占据这里,但是后续毗蓝婆菩萨发现了盘丝岭的勾当。
所以,鹤仙人和百目魔君一起出手把毗蓝婆菩萨杀掉了。
然后把毗蓝婆菩萨的双手拿去孵化了虫卵。
——这个虫卵长大后,就变异成了游戏里的右手虫。(也叫佛手虫)
《西游记》里,毗蓝婆菩萨的法宝是一根绣花针。
这根针,就是游戏里二姐拿来偷袭猪八戒的那根:
![]()
![]()
——如果不是毗蓝婆死了,这根针怎么会在蜘蛛精手里?
除此之外,我刚刚的截图里,还有一个人物是黎山老姆。
在《西游记》里,她怕得罪人,所以假借父丧,给悟空指点。
游戏里,也有一个叫做红依的角色,也是用父丧为由,给天命人提供指点:
![]()
还有,黎山老姆据说是女娲的后裔。
所以,游戏中的红依,显化人型后,也有蛇的特征:
![]()
第三个发现真相,或者说接近真相的是昂日星君。
因为游戏里的晦月星君,就是昂日星君死后变异的。
他的影神图是这样的:
![]()
按道理,昂日星君的原身是一只鸡,所以是天性克制所有虫妖的。
但是却被虫妖轻易反杀了。
唯一能解释的就是,他调查出自己母亲的失踪跟这些虫妖有关系。
但是又托大了,觉得虫妖拿他没办法,就直接去硬闯了。
结果,就死了。
死了后,又被虫妖救活了肉体,变成了一个怪物。
所以,你看游戏里,晦月魔君的样子,是不是就是一只大公鸡的骨架?
![]()
故事的最后,红依看着天上飘下的丝线,若有所思的说:
![]()
![]()
刚刚提到了3个角色,毗蓝婆、红依、昂日星君。
除了他们,我觉得还有第四个人。
这个人就是孙悟空。
游戏中,大圣残躯的影神图说的是这样一个故事:
![]()
写到这里,我们再回想一下黑神话的开头,悟空和杨戬打架的那段剧情。
![]()
杨戬说:
![]()
悟空嘲讽道:
![]()
看到这里,再把黑神话的前后剧情串联起来,你是不是会觉得整款游戏的隐藏剧情,更有深度了?
灵山的秘密:
不知道你们有没有好奇,为啥第二关黄风岭上,好多佛头?
![]()
![]()
![]()
如果靠近它们,能收集到一颗佛目珠:
![]()
收集6颗之后,就能召唤隐藏BOSS石敢当:
![]()
![]()
如果你仔细看,石敢当身上一堆佛头:
![]()
所以,是不是也有一种可能:之所以用佛目珠能召唤石敢当,大概率就是佛目珠蕴藏的‘能量’,是石敢当的‘动力电池’。
![]()
因为佛目珠的介绍有一句是:说那和尚无用,拆了他的山门,毁了他的佛像。
![]()
所以,我以为这些佛头,都是斯哈哩国灭佛后,佛像被捣毁后,散落山间的。
只是不知道因为什么,沾染了灵蕴。
所以,也就没往心里去。
我还以为这种佛头,只是黄风岭‘特产’,往后的关卡见不到的。
但是!
其实如果稍加留意,就会发现游戏前4关,每一关都有散落的佛头!
收集齐前4关里每一关的佛目珠,分别能得到4蕴。
![]()
特别是到了第六关!花果山这一关,竟然又有一只石敢当!
还是大石敢当!
![]()
打败大石敢当后,它会变成一座山。
等天命人爬上山,会发现大石敢当背上也有一颗佛头!
![]()
与此同时,还有一只通臂猿猴也会被佛头吸引过来。
通臂猿猴会跟这个佛头说几句猴言猴语,也不知道具体啥意思,然后就会上手把佛头的眼睛挖下来!
![]()
但是,当通臂猿猴发现天命人后,竟然会把这颗来之不易的佛眼睛直接送给天命人!
![]()
这个时候,你会发现得到了一颗识蕴。
![]()
再把前几关从佛头身上得到了另外几蕴凑到一起,就是五蕴了。
![]()
拿着集齐的五蕴去找狗哥。
狗哥会给你炼制一颗超级仙丹:
![]()
如果你只满足于吃五蕴丹,其它的细节你不去深究,那么,这款游戏,你可能就白玩了……
因为五蕴的背后,也藏着一个灵山吃妖怪的秘密!
想知道答案,我们需要把2只石敢当的影神图串联起来看一下:
![]()
![]()
不知道大家还记得我刚刚写的天庭长生不老的真相么?有没有奇怪过,如果只是天庭批量养殖妖怪,收割妖怪内丹拿去炼仙丹,那么灵山不应该坐视不管的。
现在结合大小石敢当和肉佛头的故事,我好像猜到的灵山吃妖怪的真相!
原理很简单,就是偷偷给一些在天地日月精华滋养下自行成精的精怪身上种下肉佛头。
这些肉佛头,会像寄生虫一样,不停地吸取寄主身上的灵蕴,炼化寄主的内丹。
这个就像一个人的肚子里寄生了一个总也吃不饱的蛔虫一样。你吃多少,蛔虫那边就吃多少。
所以,你肯定会一直觉得饿,想不停地吃东西!
这些被肉佛头寄生的精怪也一样,因为自己的灵蕴不停地减少,所以它们只得变本加厉的吸取周围的天地灵蕴。
甚至,有些精怪会想石敢当那样,直接黑化,劫杀其它的小精怪,吞噬对方的灵蕴。
——等吞噬的灵蕴差不多了,肉佛头也就培育‘成熟’了。灵山就会派人过来‘收割’了。
你们想想是不是这个逻辑?
也可以解释为什么通臂猿猴要引导天命人从佛头上收集五蕴。
因为它知道五蕴的妙用,给天命人,除了能帮助天命人增加实力,也是希望天命人能参透五蕴的秘密!
因为当初孙悟空封了斗战胜佛的佛号后,依然决定回花果山,除了是因为天庭吃妖怪,也是因为佛山也要吃妖怪啊!
而且,这也能解释为啥孙悟空会花果山之后,除了有天庭的势力过来围剿,也有灵山的势力过来围剿(黑熊、黄风、黄眉、牛魔王都是灵山势力)。
因为孙悟空同时掌握了佛道两家的‘长生密码’!
必须封口!
这也能间接解释了为啥黄风大圣要偷走灵吉菩萨的佛头。
![]()
因为黄风很清楚,佛头就是拿来炼化妖怪内丹的!
黄风靠自己的实力是炼不化大圣灵根的,只有借助佛头!
![]()
而且,也能解释为啥黄风这么想逆天改命!
因为他可能猜到为啥蝜蝂背上会有一个佛头!
![]()
因为这佛头,大概率就是灵吉种下的,拿来炼化蝜蝂内丹的!
所以,黄风作为一个大妖王,肯定知道自己的命运。
终有一天,他这个妖怪,也要被佛‘吃掉’。
所以,如果不想接受命运,只得搏一搏了……
![]()
那我们再回过头来,看一下灵吉对天命人说的那几句话:
![]()
再结合黄眉对金蝉子说过的话:
![]()
是不是感觉别有一番滋味?
大概率在高高在上的众佛心中,凡人就只配磕头烧香,妖怪就只配拿来炼制五蕴……
你如果问为什么?
那么他们会回答你:有人生下来就是婆罗门,有人生下来就是刹帝利,还有人生下来就是吠舍和首陀罗。以前是,现在是,未来也是!
![]()
——文献参考vx任游戏兜兜、影神图
最后的最后,各位充充电,让更多人看到这篇文章

更多游戏资讯请关注:电玩帮游戏资讯专区
电玩帮图文攻略 www.vgover.com
