起因,恩格爾係數拉滿的大學生出於愛心去獻血車,被好心醫生勸回來了。
出於好奇心做了些調查,分享給hym
首先是高度近視指600°及以上,其次所謂高度近視不許獻血的說法其實是基於對獻血者的保護而非真的對獻血有影響或者歧視,風險來自高度近視可能存在的併發症。
核心知識點:
1.高度近視導致眼底存在病理改變,血管更加纖細,有可能因爲抽血帶來的"迅速"血壓變化導致眼部損害。
像我這種抽血檢查都現實意義眼前一黑的人就......多年玩手機電腦的迴旋鏢還是來了,
同時視個人體質和眼部健康程度不同,劇烈運動也可能引發同款!
2.據衛健委醫政司健康知識,獻血200cc無損健康
不過很少有人200cc吧,好像都是300-400cc來的
3.並沒有近視或高度近視不能獻血的硬性規定,屬於善意的謠傳?。
但是明確活動性或進展性眼科疾病病癒未滿1周者、眼科手術愈後未滿3個月者暫不能獻血,且是否能獻血必須經血站醫護人員評估判斷。 因此近視及其度數並不是能否獻血的標準,高度近視更不是獻血的禁忌症,是否有眼底病纔是
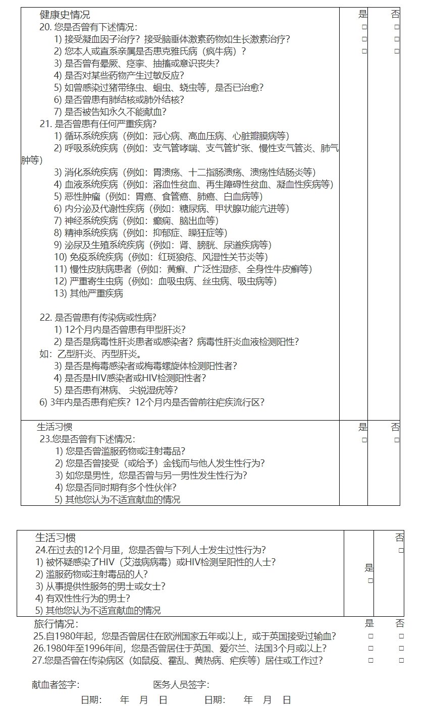
4.採血站需要對獻血者進行 免費 的健康檢查和相關信息的告之義務,內容較多可見後評論附《血站管理辦法》《獻血者健康檢查要求(GB 18467-2011》地址,(如果發的出來的話),有興趣的hy也可以自己查來看。
同時圖附獻血應知內容和健康徵詢表供hy自查
原理簡化如下:
1.高度近視的同學,眼的前後徑其實已經明顯變長,但視網膜和脈絡膜卻不能相應地變長,從而導致視網膜、脈絡膜被拉長並呈瀰漫性萎縮,相應血管也變得更加纖細,這樣血管對血壓的變化非常敏感。
2.人體在獻血的過程中是一個損失血量的過程,血容量的減少會導致血壓產生波動,對於眼底血管被拉得纖細的高度近視者,輕微的血壓波動可能會造成眼底血管痙攣,導致已經病變的視網膜出現裂孔,此時液化的玻璃體就會趁機進入視網膜神經感覺層與色素上皮層之間,導致視網膜脫落。
不管怎麼樣祝看到這個動態的你身體健康
![]()
![]()
![]()
![]()
![]()
更多遊戲資訊請關註:電玩幫遊戲資訊專區
電玩幫圖文攻略 www.vgover.com
