小黑盒加速器免费试用:
1、爆料称Steam可能加入“年度回顾”页面
近日SteamDB创始人Pavel Djundik发推称,根据代码显示,Steam已经开始记录应用程序的相关数据,包括游戏总时长和场次,类型覆盖PC端,VR端以及掌机端。
Pavel Djundik猜测,V社将在冬季特惠的活动中,加入一个“年度回顾”页面,来对玩家今年的游戏生涯做出总结。

2、《正当防卫》工作室的《钢铁侠》游戏因为**而取消
近日,因为EA宣布开发《钢铁侠》游戏,使得此类IP又被推上热潮。借此机会《正当防卫》系列作品开发商的联合创始人Avalanche Studios表示,他们也曾经开发了一款《钢铁侠》游戏。

这款游戏在2012年就已经开始开发,采用《正当防卫》一样的开放世界设计,允许玩家自由使用飞行、武器、铠甲等各种能力。但是由于“团队**”,他们不得不取了这款已经开发了几年的游戏。

3、诺基亚内置无线耳机的手机上架京东,售价599
最近,诺基亚又推出了一款复古机型5710XpressAudio,外观充满了情怀。不过这个手机自带一副无线蓝牙耳机,并且是收纳在机身内部的。

手机屏幕尺寸为2.4英寸,只有一个300W的后置摄像头,48M的RAM,128M的ROM,最大支持32G的存储卡。支持4G双卡双待,最大待机时间为31天!(单 SIM 卡,GSM)

看到这个UI,你应该会想起来,没错,这个系统就是曾经称霸全球的塞班!手机智能系统鼻祖,可惜被时代所淘汰。

4、PS港服促销开始,超过400款游戏低至2折
目前,PlayStation港服商城已经开始了“热门特惠”活动,活动时间截止到8月31日23:59。

通过筛选可以看到,游戏本体一共有436款,虽然有部分是多语言版,但数量也是非常多了,《使命召唤:二战》、《美末2》、《生化7》等热门游戏都在其中,还有很多日厂游戏折扣都非常高,有PS平台的一定不要错过。


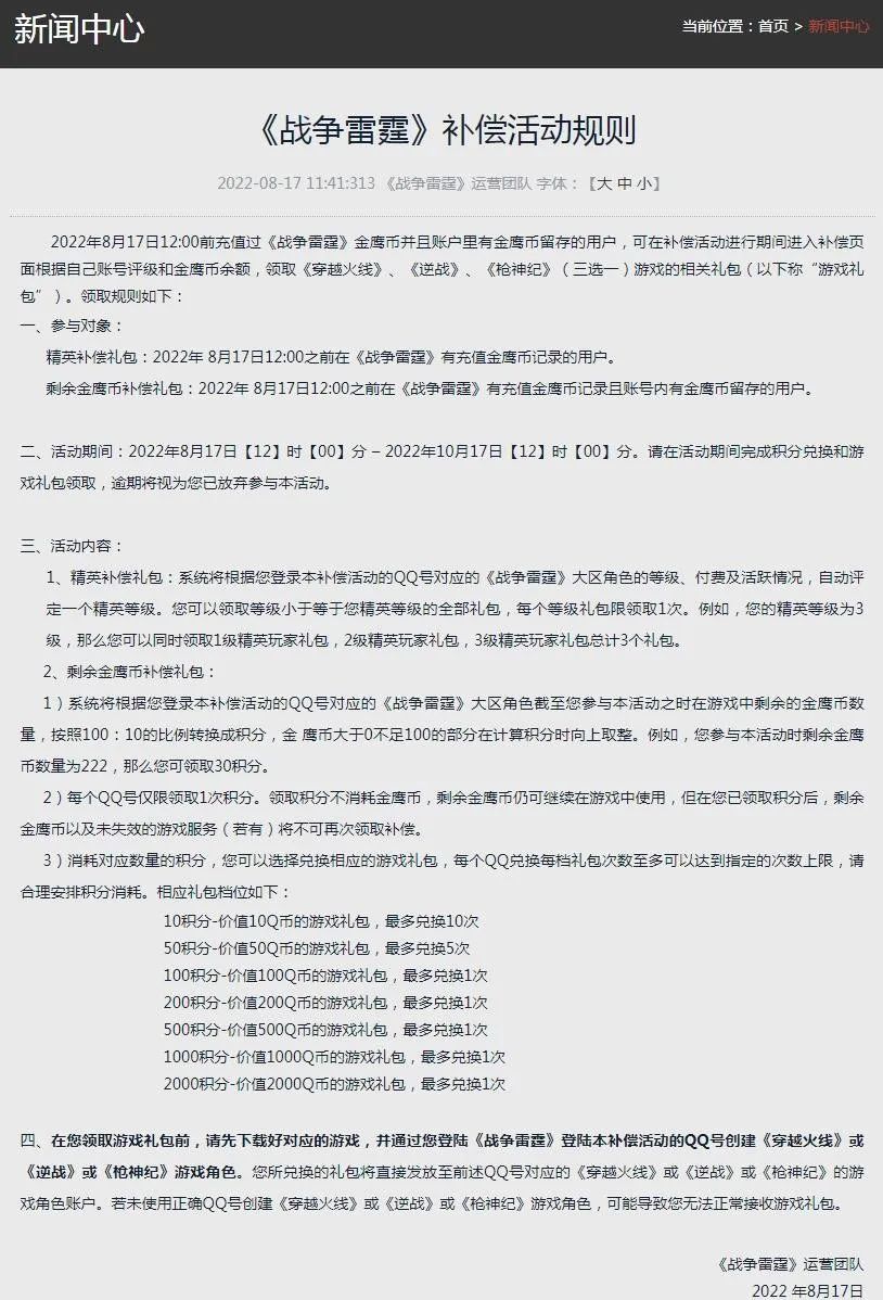
5、腾讯《战争雷霆》宣布停运,补偿得CF礼包
近日腾讯《战争雷霆》官方宣布,将于2022年10月17日正式停运。《战争雷霆》是一款由俄罗斯开发商Gaijin Entertainment开发的一款二战背景网游,玩家操作载具作战。

有趣的是,这次停服完美展现了什么叫做肥水不流外人田。所有补偿,玩家都必须在《穿越火线》、《逆战》和《枪神纪》这三个游戏的其中一个创建角色,而补偿也只是对应的游戏礼包,连Q币都没有。

左手倒右手,横竖不吃亏。

每日推图
Coser:是三不是世w
“ 白兔。”





更多游戏资讯请关注:电玩帮游戏资讯专区
电玩帮图文攻略 www.vgover.com
