營銷號虧麻了!B站2024年全新激勵計劃4月1日生效

B站這幾年因短視頻的衝擊,年年處於虧損狀態。2023年B站總營收225億,給全部UP分成95億。淨虧損48億,相比2022年虧損幅度正在減小。B站CEO陳睿表示,B站有信心在2024年Q3實現利潤轉正並開始盈利。

助力B站盈利的第一條措施來了,先拿營銷號開刀。

就在昨天,B站發佈時評創作激勵年度計劃2024版,重點關注暫無變現能力的個人UP主,通過激勵計劃爲他們的早期創作和成長提供幫助,4月1日正式生效。

視頻創作激勵年度計劃Q&A(2024版)7條內容,簡單概括下。

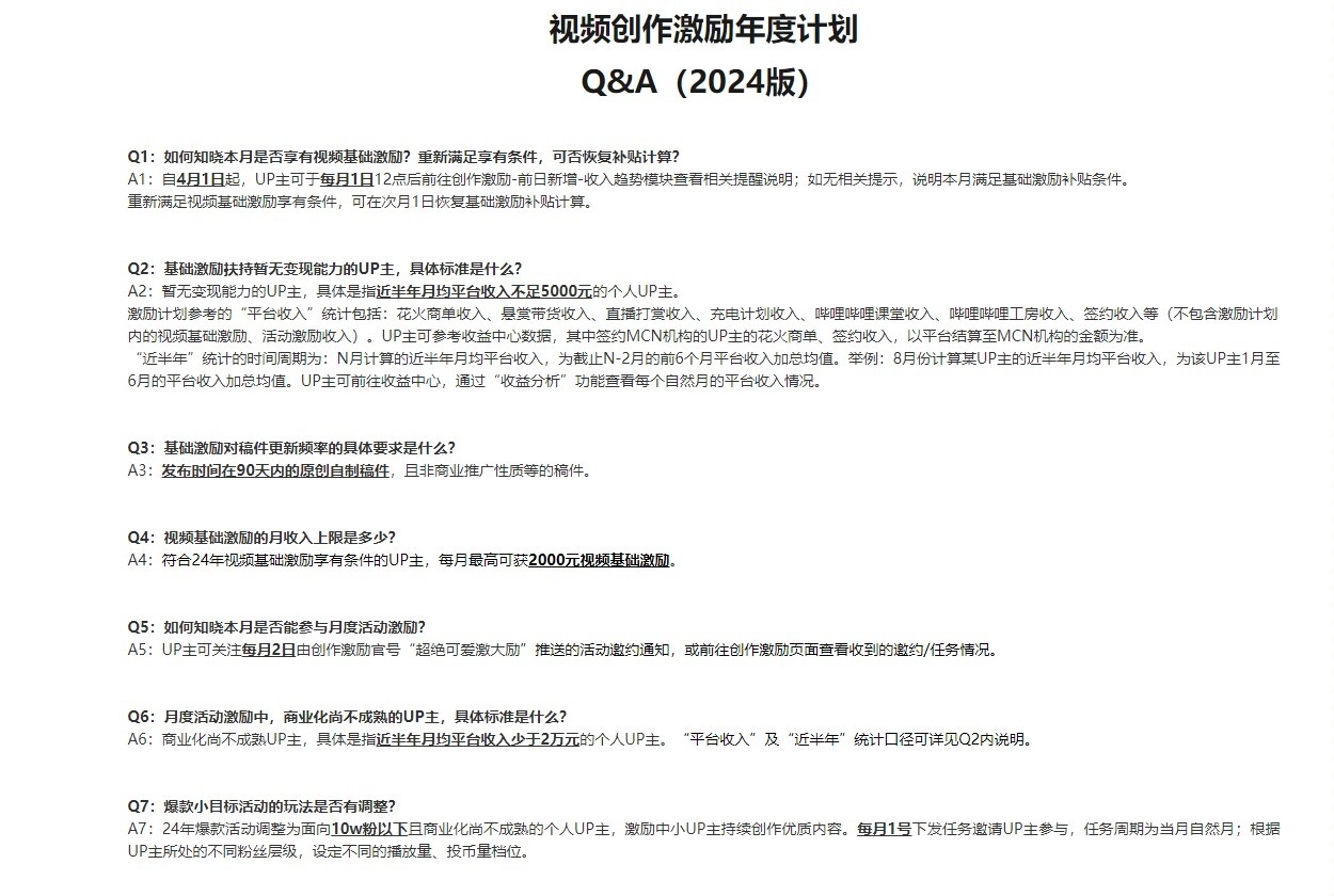
視頻基礎激勵是否享有,每月1日12點刷新查看。

激勵扶持的暫無變現能力UP需要符合半年內每月綜合收入不到5000元,最高可享2000元視頻激勵基礎。就算本月純視頻月均收入預計4999元,也是給2000元封頂。雖然很多小UP達不到2000元上限,但量產的低創營銷號卻虧麻了。有的大營銷號月入過萬,現在的情況是月均超過5000沒有錢,不超5000給2000,限制大量薅羊毛的營銷號。大UP主雖受影響,但他們也不在乎這點激勵,主要收入來源於商單和活動激勵等。

然後還有個月度活動激勵的官方邀約活動,每月2日可在創作激勵頁面查看是否收到邀請和任務情況。此活動針對商業化尚不成熟,半年內月均收入不足2萬元的UP主,小UP主就別想着這個月度激勵活動了。

儘管視頻基礎激勵2000封頂了,但B站還提供了多種變現方式,如下:

更多遊戲資訊請關註:電玩幫遊戲資訊專區

電玩幫圖文攻略 www.vgover.com