所谓的紧张感并非来自机会的绝对紧缺,而是行业各层岗位的预期和稳定性被打破,既看不清“人才-岗位”关系的准确落点,又怕抓不住变革的风口。
这一点,厂商和求职者一样紧张。
对于厂商而言,极速变化的需求迫使他们在人才战略上更加激进、无常。
一方面,是老话题“降本”。 近来国内外企业频繁出现“洗牌”操作,各大招聘平台关于裁员的传言也在持续发酵,大有点风声鹤唳的意味。
一位游戏公司的HR告诉我,有些员工前脚刚入职,彼时招聘尚未有对AI相关的明确要求,后脚就因为招聘需求大改,在职时间仅有两周多就要被裁撤。
另一方面,AI岗位却在飞速膨胀。裁员的同时,企业争相给AI加码押注,相关的岗位数量显著上升。
其实也不难理解,当AI在研发管线上带来了制作成本的显著降低,不仅会使利润率提高,还会让头部厂商有更大的拓展空间和试错能力。
在这种趋势下,厂商们的转型可能是在未来市场立足的基础。甚至因为头部厂商的“一步快,步步快”,让游戏市场激活马太效应,挤兑中游厂商的生存空间。
简而言之,就是会出现“大厂疯抢人才,中下游谨慎招人,总体同步裁撤”的人才市场乱流。
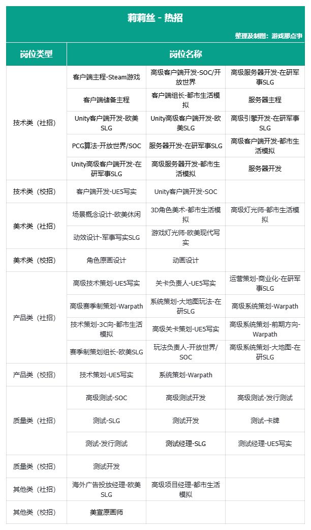
ps:图中为一部分岗位。
![]()
![]()
![]()
![]()
![]()
![]()
![]()
![]()
![]()
![]()
![]()
更多游戏资讯请关注:电玩帮游戏资讯专区
电玩帮图文攻略 www.vgover.com
