雷电5 USB4 v2!双25G网卡+10G+2.5G 4网卡!4个M.2!4个ECC内存插槽!PCIE 16X+PCIE 4X扩展!vPro技术!
看到这些指标,你觉得是个什么样的机器?几万块的服务器?全塔工作站?
答案是只有4.8L体积的铭凡MS-02 Ultra!!!
![]()
铭凡Minisforum作为国内迷你主机的先行者,一直以来的研发实力或者说”整活、炫技”能力都是独一档的,推出过各种有别于主流市场方盒子的迷你主机,像是只有充电头大小的锐龙迷你主机EM680,就是市场上独一无二的存在:
这可是正经8核锐龙,和它同体积的都是N100之流的机器,而不是真的能打游戏的锐龙!
![]()
当然,这种极限型的机器真真就是铭凡拿出来炫技的,市场上的评价也是叫好不叫座。不过之后,铭凡又拿出来一套新的炫技迷你主机,MS系列,也就是迷你工作站Mini Workstation系列,迅速占领了这一小众市场,并且获得了相当不错的市场反响,例如鼎鼎大名的MS-01。
(这个机器国外比国内还火)
![]()
于是今年底,铭凡正式拿出MS系列的第二代产品,MS-02 Ultra。
![]()
个人认为,MS02是25年迷你主机市场最“夯”的产品,代表着国内迷你主机设计水平的最高峰!
产品规格
MS-02 Ultra作为今年铭凡最重磅的产品之一,一共有3个版本的配置,旗舰配置是采用Intel Core Ultra 9 285HX的版本,拥有最齐全的功能,包括双25G E810网卡、额外的两个M.2硬盘位、ECC内存支持以及vPro功能等等,而275HX和235HX则属于性价比型号,少了那张离谱的双25G+M2扩展卡,也去掉了vPro和ECC的支持,但是其他的诸如USB4v2(也就是没认证的雷电5)、10G+2.5G网卡、4内存插槽这些特性依然都有,性能方面275HX和285HX基本没有区别,毕竟285HX就是275HX+vPro,另外由于没有那张扩展卡,所以275/235HX版本甚至还多了个PCIE插槽......另外,内置了350W电源!
至于价格方面,就别的不说,10G+2.5G双网卡+双雷电5,现在得多钱?而MS-02 Ultra 275HX的准系统,只要5999!让人怀疑铭凡老板是不是出门捡了一堆免费的CPU......而285HX的顶配,首发只有32G+1TB+Windows 11Pro的整机只卖9999,直接秒没!要知道如今光32G+1T的存储就得3000多了,普通双口E810网卡也得1000多,算下来285HX和vPro就是送的,性价比非常离谱!!!
![]()
产品解析
接下来就来看一下这台神奇又强悍无比的机器吧:
由于整机的体积大了一些,这次MS-02 Ultra也换成了手提箱式的纸盒,正反面分别印刷着机器的特性和图片:
![]()
![]()
附件比较常规,电源线+HDMI线,以及SSD散热片和螺丝,比较有意思的是有一个小夹子,是用来协助抽出主机的。
![]()
MS-02 Ultra本体,方方正正的全金属小盒子,但是非常重很是压手,大小是长221.5mm 宽97mm 高225mm,也就是4.83L体积,但是这么小的体积里,扩展能力和接口配置已经赶上不少MATX甚至ATX工作站了,真真是“螺狮壳里做道场”。
![]()
机器整体风格有点像Thinkstation P3 Ultra,不过前脸更好看一些,两侧和顶部都有六角形通风孔,还是有设计的:
![]()
两个重磅的USB4v2就放在了前面板,同时还有一个USB-A 10G、3.5mm耳麦接口以及开关。USB4v2其实就是没有经过Intel认证的雷电5接口,但是以胡乱命名著称的USB-IF愣是没有叫USB5而是叫了个奇葩的USB4v2,一下就low了很多.......实际上USB4v2在技术层面上和雷电5是相通的,雷电5要求的认证项目比较多(也很贵)而USB4v2就像前代USB4一样,功能上是雷电的子集,接口总速率是80Gbps,用于数据传输的最大速率是PCIE 4.0 X4的带宽64Gbps,宣传上的120或者是80+40Gbps的带宽实际上是包含了视频接口部分和数据无关。即便如此,USB4v2的数据带宽也是上一代USB4 32Gbps的两倍了,是目前最快的外部接口之一!
![]()
前面板接口带宽拉满了,后面板也不逞多让:分别有一个双槽的半高PCIE插槽,里面是PCIE 5.0 X16和X4各1,以及3个USB-A 10G、1个10G也就是万兆网口、1个2.5G网口(这个接口支持vPro远程管理)、1个HDMI 2.1FRL、1个USB4接口(不是v2),而285HX的旗舰版还有下面两个SPF+接口的25G网口——2万5千兆!
![]()
而如果是275/235HX的话,主要就是少了两个25G SFP+网口,其他依然都有——也就是说依然有2个USB4v2、1个USB4、1个10G网口、1个2.5G网口,仅仅这些接口,就已经是迷你主机/迷你工作站里的天花板了!
![]()
MS-02 Ultra在底部和侧面都设计了脚垫,兼容竖放和横放设计:
![]()
![]()
正面的LOGO也是斜放的,兼容竖放和横放视角。铝合金外壳的喷砂工艺以及转角加工工艺很细腻,很有高端机器的范儿:
![]()
MS-02 Ultra直接内置了350W电源,彻底避免了高功耗需要拖着一个超大板砖电源的问题......
![]()
MS-02U的拆解非常方便,只要拧掉后部的两个固定手拧螺丝,就可以直接把主机从外壳中抽出来了,可维护性极佳!
![]()
主板正面做了明显的分仓分层处理,最下面一层是电源,然后是25G网卡,中间是CPU散热器,并且有导风罩,最上层是PCIE 5.0 16X+PCIE 4.0 4X扩展插槽,其中5.0插槽还做了加固。PCIE插槽是半高双槽设计,可以插一个单槽显卡+一个扩展卡,也可以插半高双槽的显卡,这个可选的范围就比MS-01的半高单槽多多了,半高双槽显卡最高可以到RTX PRO Blackwell 4000SFF,相当于RTX5070TI的24GB显存低功耗版本,相当逆天了......(价格也逆天)
另外PCIEx16插槽支持拆分,最大拆分模式为 PCIE x8+PCIE x4+PCIE x4,很强大。
![]()
去掉导风罩之后,就可以看到CPU的散热风扇了,采用的是类似2U服务器里的那种8cm单塔风道侧吹方案,散热能力很强,不过噪音制造能力也不弱......
![]()
整个MS-02 Ultra核心部分就靠这一个风扇散热, 而CPU和显卡都有各自独立的风道,再加上导风罩设计,互不干扰,非常优秀的风道和散热分区设计!
![]()
两个内存插槽就藏在CPU风扇进风处,由不小的散热片盖着——铭凡还是那个散热爱好者......
![]()
正面有2个DDR5 SODIMM内存插槽,背面还有2个,一共4个内存插槽,并且采用T-topology布线设计,为插满4根内存进行了频率优化,在迷你主机产品中是第一次见,毕竟是硬核工作站嘛,内存容量就得拉满(可惜如今的内存价格......)!由于SODIMM内存的限制,使用普通的DDR5内存时2根只能运行在DDR5 4800,4根超频最高可以跑到5200,好在支持CSODIMM,使用CSODIMM 2根的时候可以跑5200-5400,4根就可以超频到6000了,并且还支持ECC内存,但是不支持内存XMP(反正也没几个SODIMM有这玩意),而且在BIOS中开放了内存频率的设定,总体来说MS-02 Ultra的内存支持非常强大!
![]()
然后就是这张神奇的扩展卡了:双SFP+口25G的Intel E810网卡,同时还有两个PCIE 4.0 4X的M.2 SSD扩展位,然后还有大面积的散热片和散热风扇照顾,可谓是最强的25G网卡之一了!
![]()
![]()
![]()
不过这个PCIE 16X插槽是铭凡私有协议的,不是通过普通的拆分来实现的,而是插槽和扩展卡通过单独的走线来实现三者共存的,如果是插普通扩展设备,那它就只是一个PCIE 4.0 4X扩展口,等于铭凡为了这张超强网卡专门设计了个接口,这成本可是真的拉满了......
![]()
翻到机器背面,还有乾坤!背面有两个副内存插槽,一个M.2扩展,WIFI以及主硬盘位,另外还有CLR CMOS按钮和Debug灯,还有额外风扇照顾内存和SSD,这设计真的是把每一寸主板都用到极致了!
![]()
看一下主板的全图,就可以看出这个机器有多么的极致了:专门的异形PCB,主板上几乎就没有空地,正面反面都塞得满满当当,硬是用比ITX还小的尺寸做出了比MATX还强的扩展能力!不得不说铭凡的研发能力绝对是国内厂商的头部水平!
![]()
![]()
由于MS-02 Ultra已经发布了一阵子了,相关的首发评测也都有了,我这个晚发评测就搞点不一样的作为补遗吧,首先显卡方面加入了一张华硕RTX4060LP双槽卡,测试一下MS-02 Ultra插独显的性能表现:
![]()
![]()
![]()
这卡比MS-02 Ultra甚至都长了一丢丢,前部顶出来了5mm左右,拧掉框架固定螺丝可以顺滑地塞入机箱,不影响使用:
![]()
雷电5/USB4v2相关的测试则是使用了铭凡前阵子才发布的DEG2显卡坞,支持USB4v2/Oculink双接口,甚至还有额外的M.2 SSD扩展和2.5G网卡,可谓是把USB4v2的高带宽特性运用到了极致:
![]()
![]()
内存方面则找来了4根16G CSODIMM DDR5 6400内存,测试一下MS-02 Ultra内存插满+频率拉到头的性能表现:
(现在这四根内存顶半个机器贵了......)
![]()
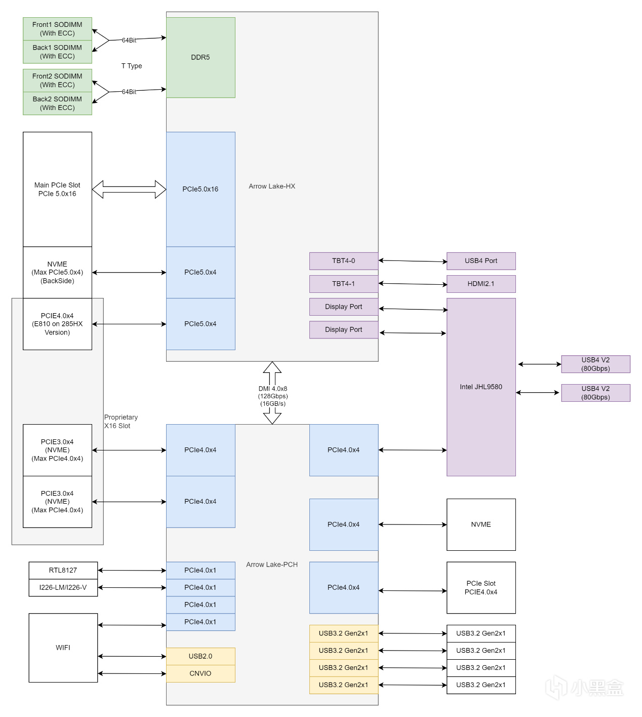
另外这里附上MS-02 Ultra的系统拓扑图,说几个细节:可以看到USB4v2是直连CPU的,通过Intel JHL9580引出两个接口,理论上经过了认证就是雷电5了;另外给25G网卡实际接入的是PCIE 5.0 4X,只是因为E810网卡的限制变成了4.0,而这个特殊的插口实际上是PCIE 12X,其中5.0 4X+4.0 8X,也就是说理论上总带宽也是和PCIE 4.0 16X相同的;还有背面的一个M.2接口是PCIE 5.0 4X,而且也是直连CPU的。
![]()
最后是MS-01和MS-02 Ultra对比,风格上保持了一致,MS-02 Ultra的厚度大约是1.9个MS-01,尺寸大了整整一圈:
![]()
![]()
然后就来看看MS-02 Ultra(超级拉满版)表现如何吧!
搭配RTX4060和DDR5 6000的性能测试
需要说明的是,MS-02 Ultra的CPU功耗限制,会根据PCIE插槽的情况进行动态调整的,官方说明是这样的:
![]()
对于Intel Core Ultra 9 285HX这颗CPU来说,简而言之它就是以前的Xeon E系列产品,CPU部分规格和275HX类似,8P+16E的满血规格,最高单核频率比275HX高了0.1GHz,另外支持ECC内存和vPro,放在以前理论上应该叫Xeon EXXX之类的名字,只不过如今都合并了而已。而为了让vPro启用,需要搭配的芯片组也是以前给工作站用的WM系列芯片组WM880,而275HX和235HX则用的是普通的HM870芯片组,所以MS-02 Ultra是真正意义上的迷你工作站,相关的技术标准也是相当高的!
![]()
集成显卡下的性能简单过一下,毕竟这个机器出来有一阵子了,相关的评测很多了,285HX的跑分相比同功耗的275HX差不多甚至略低,毕竟作为正经工作站的相关限制更严格一点:
![]()
![]()
![]()
![]()
插入4060显卡后,功耗墙会进一步降低到90/110W,其实无关紧要,这种机器本身也不是为了性能而生的:
![]()
而且从285HX的角度来说,低10W的PL1其实对多核性能的影响也很小,理论性能损失甚至都不到10%,单核更是毫无变化,所以说目前疯狂卷多核跑分毫无意义,只会浪费电而已,毕竟对于工作站这种预算比较充足的设备来说,堆功耗完全不如加核心好使......锐龙:叽叽咕咕说什么呢,和我的192核384线程说去吧!
![]()
![]()
![]()
而华硕这张4060LP在直插情况下基本保持了普通4060的性能水平,带宽也是完整的PCIE 4.0 X8:
![]()
![]()
![]()
![]()
![]()
![]()
![]()
而在后置的USB4接口外接下,实际接口带宽只有24Gbps也就是不到3GB/s左右,性能折损就比较大了:
![]()
![]()
![]()
![]()
而USB4v2也就是雷电5呢?实际外接带宽可以到40Gbps左右:
![]()
![]()
![]()
![]()
![]()
实际测试中雷电5/USB4v2的性能折损大约在10%左右,要比雷电4/USB4的20%强不少的——虽然Oculink可以做到5%左右,虽然雷电5/USB4v2还是不如Oculink,但是实用性大大增强了,毕竟雷电5/USB4v2是正经的外设接口,方便性可靠性都比纯转接的Oculink强不少,而雷电5的带宽提升已经大大减少了性能差距,比USB4/雷电4的可用性高不少:
![]()
25G网卡受限于条件实在是没法测试了,以前25G网口一般都用作交换机级联接口,哪想到这才几年都变成客户端接口了......不过10G网口还是可以测测的,MS-02 Ultra三个配置标配的10G网卡都是RTL8127,是一款基于PCIE 4.0的万兆网卡,还兼容2.5G和5G,功耗很低问题少,比前两年流行的AQC107/113之流好用多了:
![]()
另外原装的SSD还是铭凡常用的那个金士顿OEM型号,PCIE 4.0 X4规格,没上到PCIE 5.0有点可惜:
![]()
噪音和温度方面,默认的风扇策略下,温度表现没啥问题,铭凡毕竟是老牌散热爱好者了,CPU限温也压到了只有90度,要知道285HX的官方限温可高达105℃,不过噪音表现确实一般,实测FPU满载时距离机器10cm处噪音约为43-46db,属于比较吵的那一类,好在日常应用不全核持续满载的话噪音表现不错,整体噪音水平大概就像是一台游戏本的水平,算是MS-02 Ultra里最大的遗憾了吧,但毕竟这么强劲性能与极致扩展性能装进4.8L体积内,本身已经没有对手了。
个人建议介意噪音的话可以手动在BIOS里设置一下风扇策略,以285HX的规格以及MS-02 Ultra的定位来说,几乎很少有让CPU长时间完全满载的工况,完全可以把限温调高一点然后把风扇转速调低一点,换取更好的静音表现。另外BIOS中也提供了专供上机架的Rack风扇全开暴力模式,也侧面说明了它的定位。
总结
迷你主机/迷你工作站最极端的玩法是怎样的?极致性能方面,当年Intel做了Raptor Canyon猛禽峡谷,性能是很强,但是体积大到几乎很难把它和“迷你主机”联系在一起;而极致扩展方面,铭凡Minisforum用这台MS-02 Ultra告诉了我们答案:雷电5 USB4 v2!双25G网卡+10G+2.5G 4网卡!4个M.2!4个ECC内存插槽!2个PCIE 16X+PCIE 4X扩展!vPro技术!
这就是4.8L体积的MS-02 Ultra,如今的迷你工作站之王,2025年最优秀的迷你主机产品,没有之一!
![]()
更多游戏资讯请关注:电玩帮游戏资讯专区
电玩帮图文攻略 www.vgover.com
