不知道大家平時用京東多還是用淘寶多?京東PLUS會員和淘寶88VIP開了哪個?
雙11啓幕,正是買買買的時候,所以今天就來爲大家深度對比一下京東PLUS和淘寶88VIP兩大會員體系,是單開某一個還是雙持,看這一篇就夠了。
另外也會分享免費領取京東PLUS會員和快速漲淘氣值實現88元開通淘寶88VIP的方法,有需要可以先收藏喲!
一、會員方案對比
京東PLUS會員年卡之前官方渠道單開年卡是99元,開通騰訊視頻聯合VIP是148元,漲價後單開年卡變成149元,開通騰訊視頻聯合VIP變成198元。不過我用會員賬號進行續費操作,續一年還是99元,沒有會員的賬號新開還是149元。
淘寶88VIP目前有生活卡、購物卡、全能卡三種方案,淘氣值1000分以上生活卡、購物卡爲88元/年;全能卡爲168元/年。
開通渠道上,京東PLUS會員除了在京東APP上開通外,還可在騰訊視頻、愛奇藝等平臺開通聯合會員,價格都是198元/年,遇到活動可能會降價。
淘寶88VIP目前只能通過淘寶開通,其他平臺沒有聯合會員,不過在雙11、618等大促期間一般會通過簽到、任務挑戰、購物返現等方式發放免費會員名額,有時候也會推出邀請好友送會員時長活動。

二、主要權益對比
考慮到不同會員的開通方案不一樣,所以對比權益時只看單開年卡相關權益,其他聯合會員就不一一介紹了。
①購物權益
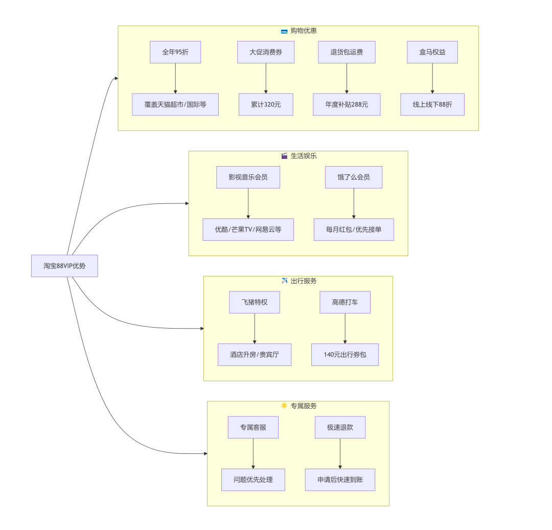
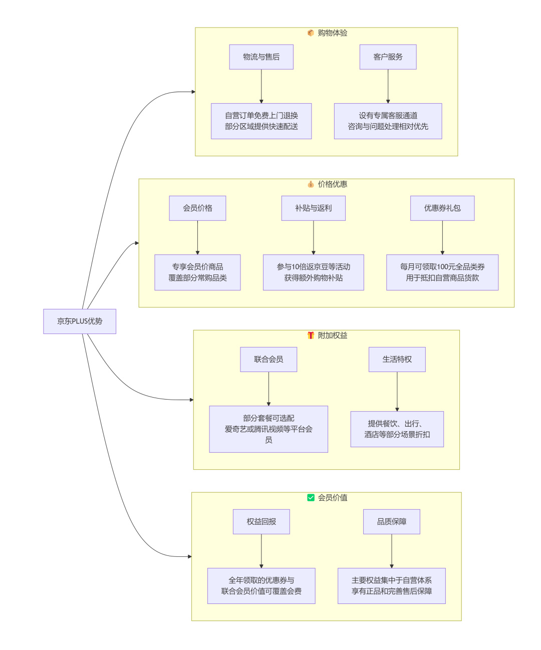
京東PLUS無購物全新賬號開卡禮是多選一,可選5元紅包或牛奶、麥片、洗髮水、洗車權益等,具體以頁面顯示爲準。老會員連續包年一般有30元開卡禮紅包,可直接購物抵扣。另外還有、折上95折、專享立減、購物返利、每月8日會員日專屬優惠等,部分自營商品還有PLUS會員價。

淘寶88VIP在天貓超市可享95折,價格越高優惠越多,同時每月可領品類券,最高省500元,開通超市卡達到一定額度可贈送金額,天貓國際購物也會有一定折扣。另外還有積分當錢花、品牌內購會、專享立減等,開通購物卡的話每天有2元紅包,生活卡則沒有。

在大促活動時,京東PLUS會員和淘寶88VIP都可以領取一定額度的滿減券,比如1500減150、800減80、500減50等。
②生活權益
聯合肯德基、麥當勞、漢堡王、萬達電影、滴滴出行等600多家生活服務類品牌展開“生活特權”合作,涵蓋餐飲、酒店、出行、生活服務等衆多行業,比如線下飲品買一送一、外賣折扣、租車禮包、火車票券包、話費立減等。PLUS積分還可兌換洗衣、保潔等權益,在限定範圍內無需額外付費就能用。

88VIP包含餓了麼超級喫貨年卡(限生活卡或全能卡領取)、飛豬旅行全年酒店立減200元、高德打車每月30元現金券、萬豪金卡、希爾頓一住升金等權益。另外還贈送90天盒馬會員,會員日可線上線下88折,每天1次免運費。

③娛樂權益
京東PLUS會員娛樂權益相對較少,除了開通聯合會員領取騰訊、愛奇藝、QQ音樂等平臺會員外可用積分兌換京東讀書月卡(之前本來送年卡,後面取消了)。

淘寶88VIP生活卡和全能卡除了淘票票觀影優惠96元/年外還可領取夸克網盤VIP年卡、網易雲音樂年卡、優酷/芒果TV年卡二選一。

④退換貨及快遞權益
京東PLUS支持自營商品全年不限次免費退換貨且上門取件,1積分兌換1次免首重權益,每月5次拒收不扣京豆。開通PLUS+京東快遞定製年卡,有70元快遞開卡禮和每月7.5折+7.8折共5張快遞券。

淘寶88VIP退貨在2025年2月18日0點前生效的老用戶可繼續享受無限次退貨包運費;新用戶則按新規則,每單不超25元、每月不超50元、每卡程不超288元。另外可領取8.8折菜鳥寄件特權及每月寄件券包。

三、優劣勢解讀
京東PLUS優勢:自營商品配送快,退貨上門取件免運費,PLUS會員無門檻免郵無需湊單隨時可買,不管是油鹽醬醋還是手機家電都很方便。自營商品售後服務更加完善,部分高價值物品可享受免費換新。生活權益豐富,可輻射線下消費場景,有一定實用性。
![]()
京東PLUS劣勢:年卡開卡費用相對較高,不經常購物可能不划算。提供的券種類、數量雖然多,但實際使用時可能有優惠感知不明顯的情況,有時候需要較高額度的消費才能抵扣。生活權益入口隱蔽,如果不是特意點進去看很難知道優惠福利內容,線下消費一般都不會想起來用,顯得有些多餘。
![]()
淘寶88VIP優勢:淘氣值1000以上88元開通費用相對較低。開通生活卡可享優酷VIP/芒果TV、夸克VIP年卡、餓了麼喫貨年卡、網易雲黑膠VIP年卡等多重福利,屬於買一得五,性價比高。天貓超市直接95折,優惠感知度高。
![]()
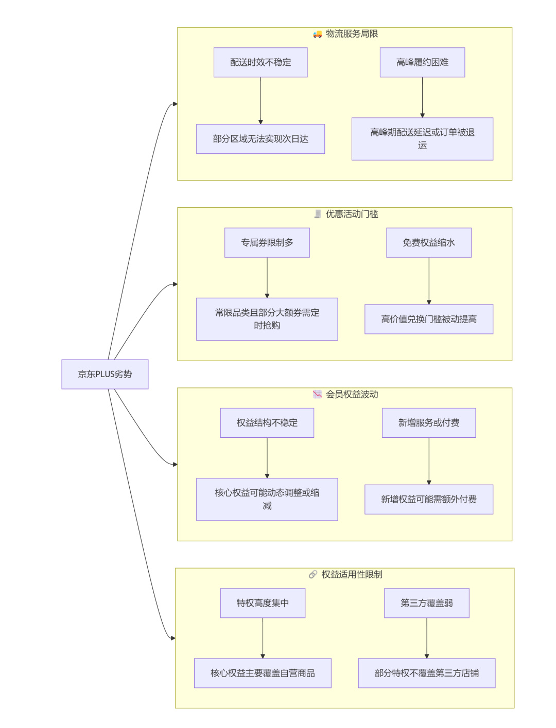
淘寶88VIP劣勢:開通存在硬性門檻,淘氣值1000以下需要888元/年。線下生活權益相對京東PLUS要少很多。物流配送速度及售後效率不如京東自營高,對應的週期會長一點。
![]()
四、總結及攻略
京東PLUS和淘寶88VIP作爲兩大購物平臺不同的會員體系,其權益可以說各有優勢。
京東PLUS顯然適合注重物流和售後效率、經常進行線下生活類消費(比如買飲品、洗車等)的人羣。但是如果還想配個影音會員的話成本就得提升不少。
![]()
淘寶88VIP生活卡更適合經常追劇聽音樂、有網盤使用需求或沒時間做飯的打工人,這幾個會員單開就要不少錢,88元一次搞定性價比還是很高的;購物卡每天2元券則適合對娛樂、外賣需求不高且經常網購的人開通,兩種情況都佔直接選全能卡就行,不過對大多數人來說生活卡是性價比最高的。
![]()
具體怎麼選還得結合自己的購物及生活習慣評估,沒法說哪個是最好的,最後分享一下關於京東PLUS會員和淘寶88VIP開通相關的福利。
首先是京東PLUS會員,有信用卡使用需求的話可在京東金融APP的信用卡或京東APP的PLUS頁面辦理PLUS聯名卡,有不少卡送2年PLUS權益,甚至還有送無限次的。

淘寶88VIP除非有專門的活動,不然沒辦法通過其他渠道領取,但是在淘氣值不夠的時候,可以有一些方法快速上漲。
淘氣值低於800時,購物、瀏覽、查看會員權益等行爲都可增加,每消費10元淘氣值可增加0.8,另外進入“會員中心”頁面後拉到最下面可以看到提升會員等級的任務,完成任務可漲15淘氣值。

淘氣值大於800小於1000,在每月8日0點30分至下個月7日中午12點,到手機淘寶“88VIP-淘氣值”頁面完成衝刺任務,一般一個任務就能漲50左右,或者讓已開卡的朋友贈送開卡福利,不用做任務就能直接88元開通。
其實我很少用淘寶購物,但經常瀏覽,現在淘氣值都有一千多,所以有空多刷刷還是有用的。
以上關於京東PLUS和淘寶88VIP會員權益的對比解讀希望爲大家選擇適合自己的會員有所幫助,覺得有用可以點贊收藏支持一下。
更多遊戲資訊請關註:電玩幫遊戲資訊專區
電玩幫圖文攻略 www.vgover.com
