在日常交流中,我们经常会听到“三观一致很重要”“三观不同就别强求”这样的说法。
一、什么是三观?
![]()
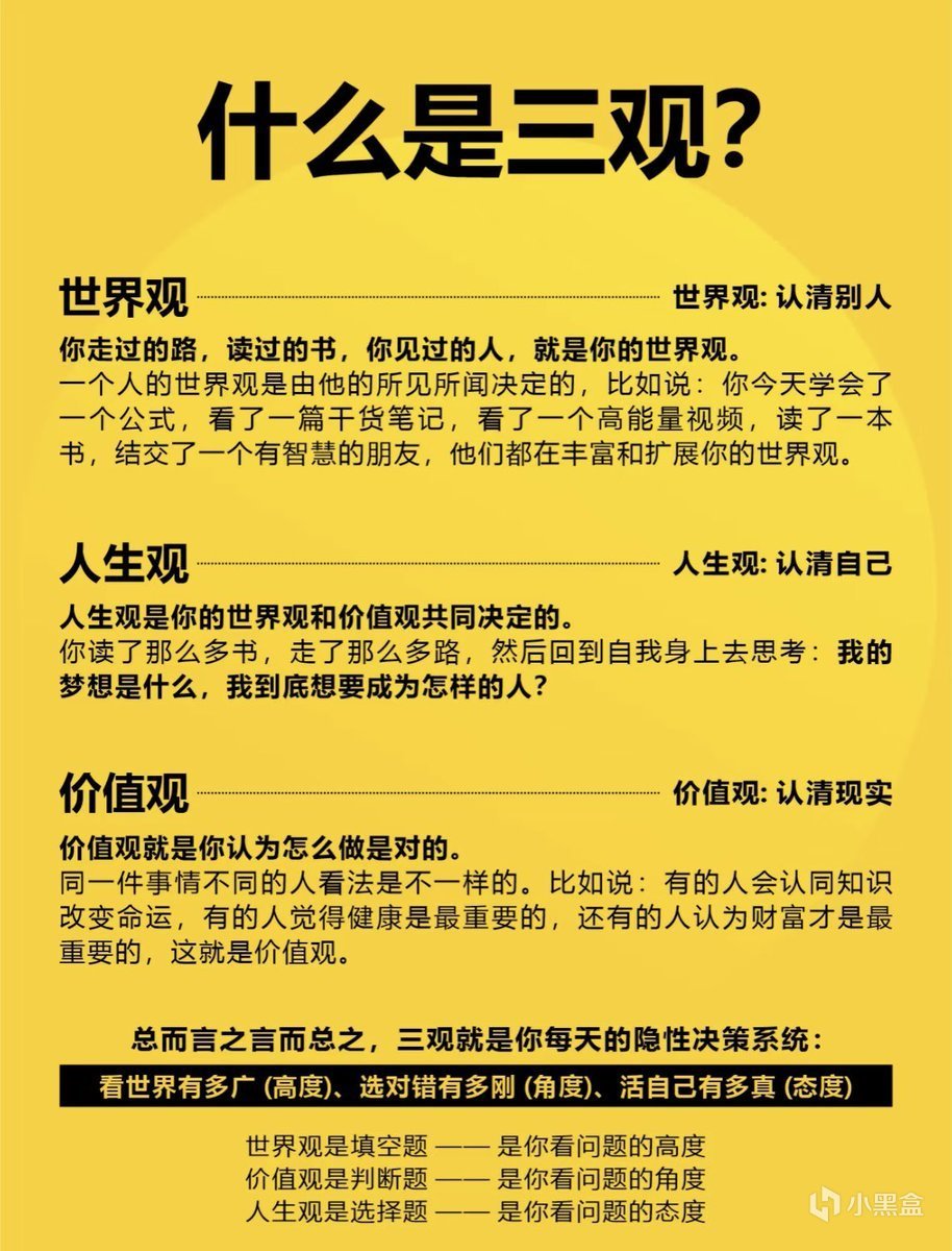
三观,即世界观、人生观、价值观。
世界观:决定你如何理解世界与他人。它由你走过的路、读过的书、见过的人所构成。不同的经历,都会不断拓展和丰富你的世界观。
人生观:决定你想成为什么样的人。它是你在思考“梦想是什么,我到底要成为什么样的人”的时候所依靠的核心指南。
价值观:决定你认为什么是对的、值得去做的事。比如,有人认为健康最重要,有人觉得财富才是关键,这背后就是不同的价值观。
三观并非虚无缥缈,而是我们每天都在使用的“隐性决策系统”。
二、什么是三观不同?
![]()
所谓“三观不同”,并不是说你爱喝奶茶、我喜欢咖啡这么简单,而是更深层次的差异:
世界观不同:我敬畏真理,他却崇拜权力。
价值观不同:我重视良知,他只看重胜败;我注重健康,他只追逐财富。
人生观不同:我为理想奋斗,他却为虚荣奔波。
这些差异,最终会影响人与人之间是否能够深度理解与真正契合。
三观不同的人,即使能在生活表面维持和谐,长期相处也容易出现隔阂。因为在根本的选择与判断上,双方的逻辑和价值基础是相互冲突的。
三、为什么三观契合很重要?
在关系中,三观契合往往意味着一种默契与舒适感。无论是朋友、伴侣还是合作伙伴,三观的相似会让沟通更顺畅、理解更深入,关系也更稳定。
正如图片中所总结:
三观合适,至少要做到以下五件事:
聊得来,能顺畅沟通;
吃得来,生活习惯契合;
对金钱的态度一致;
能互相理解对方的生活方式;
对未来规划一致。
如果这些方面都能达成共识,关系自然能走得更远。
更多游戏资讯请关注:电玩帮游戏资讯专区
电玩帮图文攻略 www.vgover.com
