【译者按:本开发日志仅描述游戏中的机制与内容,请勿过度解读。本篇中的日志名称等内容为暂译名,游戏上线后请以实机文本为准。】
大家好。我是Victoria,Victoria 3主叙事设计师。今天我将带来第一轮National Awakening中的付费内容。另外,上一期日志(https://pd.qq.com/s/avd01v61r)中因篇幅问题无法讲解的免费功能与更新也会在本期放出。
National Awakening的主要舞台是奥地利帝国与巴尔干诸国,奥斯曼帝国会得到一些支持性的内容,其主旋律是旧王朝国家与新兴民族国家之间的冲突。奥地利帝国和奥斯曼帝国所体现的普世君主制愿景与巴尔干各民族的抱负形成了鲜明对比。后者要取得胜利,就必须将前者拆解,把臣民变成因血缘和语言而彼此区别的公民。National Awakening的拥有者将可以扮演冲突的任意一方,作为奥地利帝国与爆发的民族主义者抗衡,或是作为巴尔干诸国实现民族愿景。
National Awakening包含许多叙事内容。我们无法在确保质量的情况下将全部内容压缩至一期开发日志,那种日志对阅读他们的读者而言太残忍了。考虑到我不是残忍的人[你太城市化了.jpg],我们决定将叙事内容分两期介绍。首期主要关注奥地利匈牙利与相对较为通用的内容,而第二期则关注巴尔干国家——黑山、塞尔维亚、保加利亚、希腊以及我们为奥斯曼帝国添加的支持内容。
梅特涅时代
在弗朗茨一世皇帝于1835年去世后,奥地利帝国举步维艰。新皇帝斐迪南一世与五世被其亡父与顾问认定为治理无能。已故的弗朗茨一世因此组建了秘密国际会议——为新皇帝提供建议的顾问团体。该团体在1848年奥地利革命前一直是奥地利实际的执政内阁,其成员包括哈布斯堡大公路德维希(Habsburg Archdukes Ludwig)、弗朗茨·安东·冯·科洛瓦特-利布施泰因斯基伯爵(Count Franz Anton von Kolowrat-Liebsteinsky)与克莱门斯·冯·梅特涅亲王(Prince Klemens von Metternich)。
![]()
当人们想到奥地利帝国时,克莱门斯·冯·梅特涅很可能是首先浮现在脑海中的重要人物之一。作为奥地利帝国的外交大臣,他策划了拿破仑与奥地利女大公的联姻,并主持了维也纳会议。在拿破仑战争结束后担任帝国首相期间,他成为了欧洲头号保守派政治家,为维护拿破仑战争后的地缘政治秩序付出了许多努力。在弗朗茨一世皇帝去世后,他被普遍认为是奥地利的实际掌权者,领导着一个对任何自由主义思潮都零容忍的专制政府。
这段叙事内容的真实性如何?梅特涅这样的人物又该如何描述?如他一般的人物总是被人诋毁又被人吹捧,被人谴责又被人开脱,被同僚与敌人定义、然后又被历史学家定义。
但我们必须了解他所处的时代与环境,才能更好的描述他。我们必须明白,奥地利并非因梅特涅而保守,维也纳也并非屈从于他的个人意志——遑论整个欧洲。奥地利的历史政策并非梅特涅个人信条的一一对应,梅特涅的思想也随时间不断变化。另外,在秘密国际会议内部,梅特涅的职权范围也主要集中在外交事务上,他在奥地利宫廷内的影响力也并非始终那么夸张。1836年12月,弗朗茨·安东·冯·科洛瓦特发动了一场被历史学家沃尔夫拉姆·西曼(Wolfram Siemann)称为“小型政变”(“minor coup”)的行动,使梅特涅无法再接触国内事务。考虑到科洛瓦特完全接管财政与治安事务,奥地利内部存在“梅特涅体系”的说法值得怀疑。
当然,这并不是说梅特涅无足轻重。19世纪是欧洲权力最集中的时期,忽视人对这个时代的进程起到的作用也是一种矫枉过正。在我们游戏开始的时间之前,他在欧洲外交与奥地利政策的制定过程中发挥了不可或缺的个人作用。1836年的小型政变后,他的影响力下滑,但他仍能在整个1840年代阻止卡尔大公担任奥地利军队的最高统帅并在1846年促成对克拉科夫的吞并。公平的说,他在秘密国际会议中的大部分时间都处于政治困境中,但也并非“无权无势”。
毫无疑问,梅特涅是保守派与他所在时代的反动派。他反对约瑟夫二世皇帝推行的开明专制政策,主张传统特权高于专制权力。他也反对中央议会,认为这样做会导致****更加严重——他在1847年以相同理由劝说普鲁士国王腓特烈·威廉四世。尽管反对中央集权专制,但他主张对帝国政府的职能进行合理化改革,向秘密国家会议提出了一套改革方案,旨在结束各部门之间点对点的书面沟通,转而采用面对面的合作方式。这些改革大都未能实现,奥地利政府在1836年12月至1848年奥地利革命期间陷入了长期的半瘫痪状态。
![]()
梅特涅在经济建设方面则并非传统的保守派,他支持工业化,主张在德意志关税同盟与奥地利帝国之间建立更紧密的经济联系。1841年,他提出了一项雄心勃勃的计划,涵盖自由贸易、基础设施建设、奥地利与德意志之间的铁路接轨等方面。不过,这一计划如他的政府改革一样,也收到了来自科洛瓦特等人的强烈抵制。在其政治生涯末期,梅特涅成为了“注定失败的现代化改革者”中的一员。
梅特涅是一位复杂的人物,也是我们构建叙事内容时的标志性人物。游戏开局时奥地利的日志梅特涅时代,会以他的视角展示奥地利政府在三月革命前这一时期的历史重点。
![]()
![]()
该日志拥有十个子目标,围绕梅特涅的外交与内部事务的野心展开。如果玩家决定追求他的议程,维持奥地利欧洲保守主义核心的地位,那么他将随子目标的完成数量而变得更有力量——并为这一段冲突的历史带来一种不同的分支走向。
![]()
当然,你也可以遵循历史走向——把他送走。
![]()
历史上,这并非梅特涅的尾章。革命之后,他逃往英国,在那里接待了许多有影响力的人物,创办了一份短命的报纸,还喜欢上了英国的新闻界与议会制度。他对托利党与辉格党都持肯定态度,认为它们是英国社会自然形成的有机社会团体,并谴责欧洲大陆的政治党派是单纯的意识形态催生产物。在晚期的梅特涅看来,德国人不够文明,无法实行议会制度。后来他移居比利时,在新专制主义时期又回到了维也纳,在那里度过了余生。
自由时代的专制
1848年,奥地利革命使帝国濒临崩溃。意大利行省的革命使帝国与意大利各邦国陷入了战争,匈牙利革命政府也发动了独立战争。维也纳、米兰、威尼斯、布达佩斯突然间悉数落入敌人之手,奥地利宫廷被迫逃亡因斯布鲁克。奥地利、俄罗斯、普鲁士三国协力才最终粉碎了每一场叛乱,将帝国的权威重新带到奥地利。
在革命末期,新登基的弗朗茨·约瑟夫一世皇帝颁布了一系列法令,赋予自己绝对权力,废除了匈牙利议会,并将昔日的匈牙利王国划分为几个军事区,“新专制主义”开始。在该时期,皇帝和维也纳官僚机构着手推行激进的中央集权计划。以内政部长亚历山大·巴赫(Alexander Bach)为代表的“新专制主义者”,试图废除各领地的传统特权,建立一个通过经济增长和优质治理来压制民族主义情绪的专制统一政权。
![]()
自由时代的专制日志为新专制主义时期带来特色内容。该日志对已经成功整合了所有王冠领地附属国的奥地利可用,专注于通过强化官僚机构并通过国家的力量实现社会和平。这与奥地利的保守风格(Biedermänner)颇为契合,因此无论是倾向小市民的君主制(比如弗朗茨·约瑟夫一世)或是小市民政府都可以选择追求该日志的目标。
![]()
![]()
完成该日志的条件是在体制压力过大前完成足够多的目标。体制压力是对历史上导致新专制主义政权垮台的诸多因素的抽象化表述,这些因素包括匈牙利政治体制的消极抵抗与对普鲁士、意大利的军事失败。
![]()
![]()
![]()
新专制主义时期具有浓厚的天主教色彩,“教权专制主义”和“新专制主义”在很大程度上是同义词。1855年,亚历山大·巴赫与教皇签署了一项协约,为天主教会赋予权力,尤其是在教育领域的。签署这份协约是完成此日志的完成途径之一。
![]()
![]()
其他优先事项包括削弱王冠领地议会以及彻底废除诸如劳役在内的封建义务。
![]()
![]()
如果奥地利能够成功完成该日志,他们将通过一项独特的权力分配法律来代表根深蒂固的新专制主义体系。该法律是独裁制的变体,但更倾向于官僚而非贵族。
![]()
![]()
如果该制度未能巩固,那么历史结局将会到来。政府的债权人对新专制主义计划失去信心,如果政府不颁布宪法,他们就切断信贷。到那时,要么顺从他们的意愿,要么就得承受利息大幅上升的后果。
![]()
债券市场终将到来。
奠基时期(The Gründerzeit)
奠基时期是德意志诸国投机盛行、经济蓬勃发展的时期。在此期间,得益于铁路系统的建设与公司法律的放款,每年成立的企业数量激增。这一时期一直持续至1873年严重的股市崩盘——事实上,大萧条原本指的是这次危机。
![]()
奠基时期日志是由德意志诸国共有的日志,代表该时期自由而狂野的投机现象。当该日志生效时,所有德意志国家将共同服务于其目标——每季度共同GDP增速达到2.5%。在该时期开始时,参与者可以自主选择参与该时期的程度,获得不同的资本家/店主投资加成,并承担相应风险。
![]()
奠基时期进行中时,德意志诸国的GDP增速目标反映投资者对市场的心理预期。达不到2.5%的季度增速会降低投资者的信心,如果连续四个季度无法实现这一目标,那么历史上导致奠基时期结束的大恐慌将到来。不过,如果这一时期能够维持30年,那么泡沫或许就不该叫作泡沫了,自然也就不会被戳破。
![]()
我们认为,期望一个经济体保持三十年的持续增长是完全合理的,并且我们已将毕生积蓄都押在了这一点上。
![]()
尼古拉·德米特里耶维奇·康德拉季耶夫,你错了!
三元君主制
自16世纪以来,克罗地亚王国一直是哈布斯堡王朝匈牙利部分的一个自治单位。历史上,在奥匈妥协后不久,克罗地亚与匈牙利达成妥协,确认了克罗地亚议会的自治地位,并从法律上合并了克罗地亚和斯拉沃尼亚的土地。1867年至1918年,克罗地亚作为匈牙利的一个自治地区存在。此后,它在哈布斯堡王朝崩溃之际,短暂地获得了作为第三等同王冠的法律地位。这种情况仅持续了一周,之后克罗地亚议会投票决定终止联盟,并宣布脱离奥地利独立,成为斯洛文尼亚、克罗地亚和塞尔维亚州的组成部分。
克罗地亚民族主义者长期以来一直要求克罗地亚脱离匈牙利独立,并在帝国境内建立一个南斯拉夫单位。在游戏进行的时期,该要求首次由1930~40年代的伊利里亚运动提及。这是克罗地亚知识分子的一种政治思潮,主张在奥地利帝国境内建立一个统一的南斯拉夫国家,将克罗地亚、斯拉沃尼亚和达尔马提亚统一为一个“三一王国”。他们希望克罗地亚将克罗地亚独立出匈牙利,并在克罗地亚议会中使用克罗地亚语。奥匈帝国的妥协为奥地利皇帝治下设立独立的王冠开创了先例,这使南斯拉夫人对奥地利、匈牙利和克罗地亚之间的三元君主制抱有希望。这一政治思潮被称为“三元论”,其支持者包括两位命运多舛的奥地利王位继承人——鲁道夫王储和弗朗茨·斐迪南大公。
如果有人通过匈牙利事务日志建立二元君主制,而匈牙利选择不合作,那么他就能通过决议,提供第三顶王冠并发布三元宣言。三元宣言将使克罗地亚脱离匈牙利,将奥匈帝国转变为奥匈克帝国。不过,这需要匈牙利的批准——而这可能很难获得。
![]()
该决议将使匈牙利收到事件,他们将选择是否否决该宣言。如果匈牙利选择否决,那么选择会回到奥地利一边。根据奥匈妥协条款,奥地利皇帝不能强迫匈牙利接受这一决定。奥地利可以放弃该追求,也可以非法上诉进行施压。
军事干预是一种可能的选择,且符合历史。20世纪初,奥匈之间关系紧张,以至于弗朗茨·斐迪南大公在即位后打算采取军事手段打破帝国的二元结构,并以武力强迫匈牙利实行普选制。
![]()
如果匈牙利同意宣言——或者被通过外交博弈强制执行同意三元宣言的战争目标——那么克罗地亚将成为奥地利的附属国,二元君主制也将转变为三元君主制。
![]()
入侵匈牙利能解决许多问题。
三元君主国中,克罗地亚往往比匈牙利更合作。如果想要推进改革的下一步,建立USA——哦不,USGA,大奥地利合众国,这会非常有用。
![]()
联邦方案
1906年,奥雷尔·波波维奇发表了《大奥地利合众国》。该提议雄心勃勃,意图将奥匈帝国重组为拥有15个联邦州的“大奥地利”。该提议很快得到了围绕在奥地利王位继承人弗朗茨·斐迪南周围的激进改革者的关注。
需要指出的是,波波维奇的提议本质上是保守的,其目标是通过肢解匈牙利维持哈布斯堡王朝。在波波维奇看来,匈牙利被科苏特主义革命阴谋所掌控,会抓住一切机会颠覆奥地利帝国,并通过马扎尔化将匈牙利的各个民族同质化为单一群体。此外,他认为这种同质化是世界主义民主的自然结果,而民族主义则是抵制国家同质化冲动的必要手段。因此,大奥地利合众国提议中,着重关注了民族自治。该提议沿着非常精确的语言界限划定边界,并以民族来指定其联邦单位。
尽管当时存在其他关于帝国联邦化的提议,比如拉约什·科苏特本人于1848年左右提出的建立一个共和制“多瑙联邦”的计划,以及奥地利马克思主义者所支持的领土联邦化方案,但我们认为波波维奇的“大奥地利合众国”是其中最可行的方案。因此,这篇日志也将沿着该方案,以更保守的方式展开。
二元君主国或三元君主国奥地利在研究完成泛民族主义后,将收到关于君主国联邦化的提案。拒绝该提案也没有关系,这个提案将成为一项决议,以便寻找合适的时机再行推进。
![]()
联邦解决方案日志允许创建多种多样的大奥地利合众国。若你想要成功,你需要建立愿意参与该项目的民族联盟,并让你的共主联邦、王冠领地与傀儡国参与进来。
![]()
![]()
提案被接受后,所有奥地利王冠领地与共主邦联将收到各自的日志,允许他们选择是协助还是对抗大奥地利的诞生。如果某个邦联国家与奥地利关系紧张而独立倾向很高(说的就是匈牙利),那么或许你需要满足其文化群体的特定要求,甚至需要以妨害其他文化群体的利益为代价,来换取其合作。
当然,如果某个对象特别不配合,他们甚至连协商的机会都不愿提供。在这种情况下,你或许该考虑使用特别措施了。
![]()
这将是个问题。
民族联合体的组建需要解决民族与文化之间的矛盾,并尽量以互惠互利的方式描绘未来。尽管越多民族能够参与越好,但终究会有部分民族不会加入这一过程。我们需要的是能为这一进程提供帮助的、愿意在未来共同前进的民族;如果他们无论如何都不愿意合作,那我们只好分道扬镳。
![]()
![]()
![]()
每个按钮都会让国家面临抉择。想要满足特定文化的需求、融合该文化,往往会损害与其他文化臣民的关系,并导致该文化的一部分人群激进化,甚至失去被整合的资格。另外,如果违背了已经做出的承诺,被背叛的文化会立即失去资格——并产生更多激进派。
![]()
一旦组建了一个由多个民族组成的联盟,就可以将联邦制写入法律,从而巩固现有的联盟。此时,要么让联盟中的成员顺从,要么舍弃他们以保全整个联盟。
![]()
完成此日志将使奥地利的所有适用附属国并入联邦,并将该国名称更改为大奥地利合众国,地图颜色变为令人愉悦的大理石灰色,还会有一面非常有趣的旗帜。此外,所有存在位于联邦区域的本土地区的文化都将获得多瑙传统特质,即使那些最初无法被整合的文化也会获得接受度加成。
![]()
![]()
匈牙利是联邦化的的障碍,因此被逐出了帝国;作为代价,匈牙利文化没有获得多瑙传统这一特质。
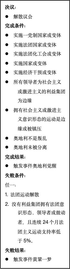
法团奥地利(The Ständestaat)
1891 年,教皇利奥十三世发表了《新事物通谕》,这是一份关于工人阶级状况的通谕。这份通谕详细阐述了天主教对社会问题的看法,申明了资本和劳动相互支持的义务,表达了对工人组建工会权利的支持,并批评了自由放任思想。这份文件是天主教社团主义的基石,为保守的工会对抗其政治激进的对手提供了支持。在《新事物通谕》发表后的几年里,像奥地利基督教社会党这样的天主教政党往往会朝着法团主义方向发展。
在奥地利帝国崩溃以及俄国十月革命之后,基督教社会党内的成员对社会民主派对手的态度变得激进起来,主张废除议会民主制,用法团国家(即“The Ständestaat”)取代奥地利第一共和国。1933年,基督教社会党、农民联盟和保卫祖国组织等准军事组织合作终结了奥地利的民主,开启了通常被称为“奥地利法西斯”的法团主义独裁时期。
![]()
从历史上看,奥地利法西斯政权的建立发生在游戏尾声时期。奥地利已经失去了他的皇帝,成为了共和国。不过也有观点认为,奥地利帝国的覆灭并非奥地利法西斯主义兴起的必要条件。法团倾向在基督教社会党内部根深蒂固;另外,在奥匈帝国时期,反民主情绪也并非罕见。1907年,奥地利因社会民主党支持的一场大罢工而实行了男性普选权,奥地利保守派与军方对此十分不满。1912年,奥地利军方推动了一项法律,赋予其广泛的战时权力,包括对生产的直接控制。这些法律,与1867年宪法中允许颁布法令的规定以及极端反动的军事体制的共同作用,使第一次世界大战爆发后奥地利成为了军事独裁政权。也因此,从统一的奥地利帝国到一个更大的法团奥地利帝国也并非完全不可能。
![]()
![]()
法团奥地利日志适用于既未形成二元帝国或三元帝国,也未联邦化的民主奥地利。一旦该日志生效,玩家可以选择对抗日益崛起的法团主义,或者接受其议程。
![]()
![]()
接受法团主义计划则简单的多。只需要一次点击,国家会立即变成一党制国家。为了体现祖国阵线奇特而模糊的身份,这个按钮会将国家元首所属的政党转变为祖国阵线。
![]()
![]()
![]()
一旦颁布了一套法团主义法律并镇压了社会主义者,奥地利就能成功的重组为法团奥地利。
![]()
我们深知,历史学家们对祖国阵线是否属于“法西斯主义”尚无定论,“奥地利法西斯主义”这一说法本身也颇具争议。我们设计此内容希望对此问题保持中立,也因此,我们对祖国阵线的描绘更关注其真实特征,而非从外部强加的标签。
匈牙利革命
匈牙利革命是1848年奥地利革命中最为引人注目的事件之一。这场革命起初是由倾向于改革的匈牙利贵族发起的“合法革命”,意图为匈牙利争取帝国中更好的位置。不过,该革命后来演变成一场持续一年多的全面独立战争,最终在俄罗斯干预下平息。
匈牙利革命日志为匈牙利提供了实现与历史上的匈牙利革命者相同目标的机会——或是建立一个自由、现代的匈牙利民族国家,或是独立,或是成为奥地利帝国中自治且不可侵犯的单元。
![]()
![]()
匈牙利玩家将可以通过日志提供的决议实现快速自由化。这么做会导致奥地利与匈牙利之间出现严重裂痕,因此玩家需要谨慎选择发动革命的时机。
![]()
![]()
![]()
度过第一关并非永久安全,为了在奥地利腾出手后依然有能力自保,玩家需要组建一支坚实且士气高昂的征召兵军队,为奥地利帝国不可避免的报复做好准备。
![]()
![]()
![]()
然而,匈牙利革命者推行的狂热的匈牙利化计划肯定会引发不满。从历史上看,这些政策导致匈牙利国内的众多少数民族在匈牙利独立战争期间站在奥地利一方。一场旷日持久的战争可能会导致这些少数民族聚居区脱离出去,寻求成为奥地利帝国的自治领地。
![]()
成功确保匈牙利独立之后,玩家可以选择一位统治者,从欧洲的显贵家族中进行选择。
![]()
民族觉醒
![]()
民族觉醒日志代表巴尔干诸民族对发展其民族身份认同的努力。该日志对所有完成民族主义研究的巴尔干国家可用,会在国家不拥有臣民身份法律、拥有一定程度的自治权时启动。此日志围绕国家的文化热情与独立展开。
![]()
![]()
该日志将在启动时创建一个民族觉醒地图标记,并会带来一系列事件,主要聚焦于建立民族认同。
![]()
![]()
一旦日志完成,民族就会利用其新形成的民族认同感,对其认为属于本民族文化发源地的土地提出主权要求,为未来的冲突埋下伏笔。
额外免费内容
1.10版本中带来了还算可观的免费内容,大部分已经包含在了上一期日志中。这一部分将带来剩下的两个功能,民族觉醒地图标记与殖民地奴隶制法律。
民族觉醒标记
1.10版本让游戏地图有了新作用。民族觉醒标记能突出显示民族觉醒进程的震中。此震中的民族文学传统达到了临界规模,并因此能够促进民族意识迅速增强。举例来说,历史上,克罗地亚民族复兴就是民族觉醒过程中的一个核心,克罗地亚民族主义活动家们利用新创的克罗地亚书面语出版了大量引人注目的本土读物。
![]()
每个文化在整局游戏中最多觉醒一次,当文化拥有30点文化热情后就可能发生。民族觉醒将引发一场民族运动,提高民族运动的吸引力并在其存在期间进一步提高文化热情。多民族帝国或许需要在附属国文化觉醒时多留心。
![]()
![]()
哈布斯堡的梦魇模式——欧洲的几乎所有民族同时觉醒。
你可能发现了我们对文化地图模式的更新——以条纹突出显示规模较大的少数群体。宗教地图也得到了相同的更新。
殖民地奴隶制
游戏开始时,许多欧洲国家已经在本土领土内禁止或选择不承认奴隶制的存在了。但它们在海外殖民地仍然保留了奴隶制。殖民地奴隶制法律反映了这种情况,允许国家在公民看不见的地方继续实行奴隶制。此法律等同于在未整合地区实行债务奴隶制,而在已整合地区使用禁止蓄奴。当此法律生效时,未整合地区的低生活水平人群会缓慢的被奴役。
![]()
![]()
殖民地奴隶制法律在游戏开局时在西班牙、葡萄牙、丹麦、尼德兰与法国实施。
结语
以上就是本期日志的全部内容了,感谢阅读。下周同一时间,我们将继续带来其他National Awakening中的叙事内容介绍。不见不散!
更多游戏资讯请关注:电玩帮游戏资讯专区
电玩帮图文攻略 www.vgover.com
