快科技12月15日消息,宣告破產後,柔宇公司相關資產很快就在阿里資產平臺上架拍賣。
阿里資產顯示,深圳柔宇顯示技術有限公司的資產從12月14日10時開始拍賣,今天10點結束。
不過,此次拍賣因無人出價而流拍。
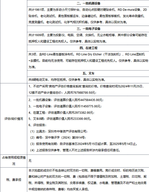
據悉,本次拍賣標的物爲深圳柔宇顯示技術有限公司名下位於深圳市龍崗區丁山河路18號的12套不動產、一批設備類資產,起拍價約12.3億元。

11月19日,全國企業破產重整案件信息網連發三條破產公告,宣告深圳市柔宇科技股份有限公司、深圳柔宇顯示技術有限公司、深圳柔宇電子技術有限公司破產。
2018年10月,柔宇顯示發佈全球首款可摺疊手機“FlexPai柔派”,售價8999元,比三星Galaxy Fold系列還要早四個月,可以說是摺疊屏手機鼻祖了。
![]()
2021年底,柔宇科技被曝出資金緊張、拖欠員工薪資。
之後,擔任柔宇獨立董事的知名學者劉姝威,通過其個人微信公衆號發文呼籲拯救柔宇,希望政府能幫助柔宇科技引進戰略投資者,以緩解其資金短缺。
劉姝威指出,柔宇科技不善於尋找客戶,這正是柔宇科技的軟肋,由於缺少客戶,柔宇科技從0到1的基礎研發優勢無法發揮,無法創造充足的經營性現金流量,由此陷入目前的困境。
![]()
![]()
來源:快科技-手機頻道
更多遊戲資訊請關註:電玩幫遊戲資訊專區
電玩幫圖文攻略 www.vgover.com
