刚上高一的高中牲随便做了点东西,想请各位hxdm提点意见,发了几个论坛了,感觉有很多有用的建议,谢谢大家啦!!!
智能电子快递面单系统
一、引言
1、发现并提出问题
随着电商的快速发展,也极大的带动了物流的发展,逛淘宝,网购,取快递,这些已经成为我们的日常,我们平时去取快递通常都是去各个快递站,如菜鸟裹裹、妈妈驿站等等,但是在取快递的时候我们经常要在各种快递柜中找来找去,有时候,由于快递的数量众多,加之来取放快递的也很多,甚至会出现把有的快递已经不在对应标号的快递柜,我们取快递的时候会很麻烦,所以如何简化我们找取快递的步骤,如何快速帮我们找到快递,成为了一个亟待解决的问题。最近由于一些暴力快递分拣丑闻被曝光,快递的运输问题被越来越多的人所关注,但是由于快件在物流过程中涉及众多的环节,包括出库,分拣,运输,配送等等,所以没办法实现对每个环节每个包裹进行监督,快递很容易在物流过程中由于暴力运输造成各种碰撞引起商品损坏,而本设计就是一款可以记录快递包裹在运输过程中有没有被暴力运输的设备,通过内置的震动检测,可以记录包裹的震动次数和实时的震动情况,方便对快递运送过程进行监督管理。
2、提出假设
现在无线识别技术,无线通信技术以及物联网技术已经十分发达,是否这些技术也可以用在快递上面,帮助我们去跟容易的取快递呢,所以经过查阅多方面资料,我计划通过无线蓝牙通信技术,假设快递和取快递人员分为两端,通过蓝牙技术进行识别通信,来完成快递的查找。同时通过内置的陀螺仪检测快递震动过程的振动值,达到监测记录的目的。
二、研究方法
1、研究内容
针对日常生活中很多的人需要收快递,但是快递的查找是一个非常麻烦的事情,每次在找快递的时候都需要花费很长时间,这样我们的时间就被一点点给浪费掉了,而我们设计了这款智能的快递面单,就是为了解决这个找寻快递的问题,物流配送终端智能搜寻系统主要由两部分组成,一部分为手持端,负责查找快递,属于控制端;一部分属于标签端,这部分负责提示用户,这部分是与快递绑定在一起,属于响应端;手持端和标签端均由三部分组成,这三部分分别为:蓝牙芯片、串口芯片、按键模块。只有在两个设备中导入相同的手机号才能被相互发现,并且接上数据线还可以与手机进行通信进行导入数据(手机号码),这个接上电源还可以给设备进行充电,集智能快递查找与智能充电于一体。同时通过在标签内部放置监测设备,监测快递的运送振动值,达到监测快递是否暴力分拣的目的。
2、研究目的和意义
在市场上快递行业正在兴起,但是在快递的存储与找寻的时候便出现了很麻烦的事情,因为快递的量是很大的,而快递点一般就两个人,这样如果对快递不进行一个标记就很难去找寻这个设备,这个装备就是为了解决这个问题而研发的,这个装备能够很快的给用户提示这个快递的所在位置,这样就可以让拿快递的人员快速的定位快递。
在快件运输方面,本设计就可以极大的解决这种麻烦,本设计实时的记录包裹在运输过程中的剧烈抖动次数,物流的从业者可以在每个环节开始前归零抖动次数,然后在该环节结束后通过检查设备的剧烈抖动次数从而确定该包裹有没有被暴力运输过,这样就可以检查出快件是在哪个环节出了问题,方便追责,同时通过该设备健全了快递公司的监督机制,可以督促从业者更加平稳的运输包裹。
三、研究准备
本产品的设计分为两个个端,为了便于安装和方便人们使用,本产品分为采用PCB设计,由于PCB的不可更改性,一旦设计好打印出来,如果出现错误,更改起来特别麻烦,需要重新画PCB图,重新打印,还要重新买相应的元器件,所以在准备阶段需要先在可以随意更改的面包板上搭建相应的功能电路模块,然后进行相应的功能测试。
如下是测试阶段利用面包板和初步编写的单片机历程测试蓝牙模块功能,通过上位机和蓝牙通信测试其控制和信息传输功能。
![]()
图1 蓝牙模块测试图
四、研究过程
1.方案及原理设计设计
首先我们根据准备阶段的测试和查找资料,设计了本产品的结构图如下所示:
![]()
图2 系统框图
本作品的设计原理是在所有的快递盒子上都安装上快递面单模块,模块使用可充电锂电池,在快递盒上贴上此设备,然后用胶带捆绑住,打开开关,并使用手机与设备的USB接口连接上使用APP进行手机号的设置,设置成功后便可进行发货。第二部分是将手持端分发给需要取快递的人员,人员需要使用手机与其连接,并使用相同的APP对手持端的设备进行手机号的设置,设置好后,按下按键便可进行设备的查找,如果周围有相同手机号的设备在便会使快递面单端进行闪灯以及蜂鸣器的提醒。并且我们还可以通过设备上的按键进行设置停止搜索,按下后便可以使其快递面端恢复原来状态,并且这两个设备是可以重复使用的,只要输入不同的手机号便可实现重复利用。
一方面本装置设计了一个便捷的震动检测装置,可以累积检测设备的剧烈震动次数,其主要原理是通过一个陀螺仪,可以检测不同方向的加速度值,如果某个方向的加速度值过高说明包裹剧烈震动,则设备累计一次,通过设备具备清理键,这样在每个环节都可以清零重新计数,通过OLED屏幕将实时累计的震动次数显示出来,方便管理者进行查看。
如下是本系统的结构图。
2.硬件设计
本设备的主控采用的是蓝牙芯片为主控,采用的是成品的蓝牙模块,内部集成了距离检测功能。如图所示是设备采用的主控芯片:
![]()
图3蓝牙芯片
快递面单端设备在搜索信号的时候会将符合自己要求的设备进行过滤,这时候便可以搜索到我们目的设备,这个时候就可以通过蜂鸣器的声音以及led灯的光来提示人们,由于蓝牙芯片直接驱动蜂鸣器,所以系统采用三极管进行驱动,如图是采用的驱动电路:
![]()
图4蜂鸣器驱动电路
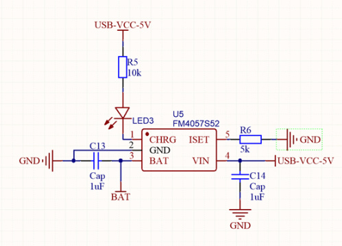
系统通过3.3V电给系统进行充电,使用的是小型锂电池,这个时候我们就需要使用电池充电电路了,对于锂电池充电我们采用的是芯片型号为:FM4057S52,由于锂电池电池对充电的要求比较大所以我们在选择充电芯片的时候需要更为严格,这芯片具有充满断电,以及过流断电,缓慢充电等优点,所以在充电的情况下是可以保证安全的。如下所示:
![]()
图5电池充电电路
系统中由于需要对手持端与快递面单端进行手机号的写入,这样就需要一个通讯工具了,在硬件上我们采用串口通信,也就是说有了这个芯片,只要手机与整个设备连接后就可以进行通信,这个芯片主要是将我们手机下发的手机号的这类信息转换成芯片能识别的信息,然后芯片便将这个信息存储起来,用于设备的识别。如下图所示电路:
![]()
采用mpu6050记录加速度值,MPU-6050的开关电源引脚电压为3.3V,在电源通道和元器件旁插入滤波电容,滤掉沟通交流成分,这样会使输出的直流更为光滑,确保MPU-6050的硬件配置可靠性,达到自动控制系统对高精密姿态数值的规定。
引脚AD0接地装置,AD0的数值0,MPU-6050的地址为0x68。IIC通讯引脚SDA和SCL各自接入到控制器的对应引脚,并提升一个4.7KΩ的上拉电阻,确保没问题的高电平输出,能够维护处理芯片,如图是该模块的实物图。
图9 MPU-6050模块
本设计需要一个显示模块用于显示震动次数,本设计选用0.96寸的oled屏幕作为显示装置,该屏幕的基本参数见表2-3,通信方式是通过IIC,实物图如图2.5所示。
![]()
图10 OLED 屏幕
3、软件设计
作品分为一个手持端和1个标签端,标签端外观很薄,是放在快递盒子表面的。手持端类似一个手机。手持端用于发送信号,标签端用于接收信号。
如下是本系统的程序流程图:
![]()
图11软件流程图
监测振动值方面,本设计每次按一下启动按键之后,开始启动检测工作,屏幕第一行显示working,记录运动过程中的最大振动值。三轴方向的都记录,将最大的一个轴向值显示在屏幕上第二行,系统不停的刷新检测,屏幕上永远刷新显示最大的一次震动值。同时,系统启动检测工作后,每隔2S写一次flash,将当前显示的最大值保存在flash里面。断电后开机重启屏幕会按照第一条需求显示上次的值,所以每次系统开机后,屏幕读取flash中保存的最大值,显示在屏幕上,如果flash中没有保存过数据则显示XXX,在检测工作状态,再次按一下按键,停止检测。屏幕显示最大值不动。外还有一个按键,按一下可以清除掉flash里面的数据,因为重新寄下一个包裹或者进行下一个运输环节的时候需要使用到清除功能,如图是本设计的软件设计流程图。
![]()
图12程序流程图
4、实物制作
材料准备:我们首先将所有要使用到的材料进行备好,后面在焊接的时候便可以一目了然的进行对号入座。
材料焊接:焊接必须使用到焊接设备与电路板,以下便是焊接的装备以及PCB板,现在我们就可以直接进行焊接操作了。
焊接完毕后便是下图所示模样:
![]()
5、功能调试
以上焊接的工作便已经完成,紧接着进行下软件和功能调试。
准备好电脑上的软件程序,打开软件之后,利用jflash软件将程序通过下载器下载到蓝牙芯片中。如图是 程序截图:
下载程序如下,采用的下载软件是jflash,下载工具是jlink下载器。下载器连接到电脑的usb口,另外一边连接到蓝牙模块上。鼠标点击jflash上面的按钮即可进行下载。
由于我们的设备需要一个外壳进行美化,所以在进行焊接完后我们会使用3D打印技术给设备进行外壳进行建模以及打印外壳,打印好的外壳会和自己设计的板子一样的尺寸,如下图所示:
所有材料全部准备完毕后我们就可以开始进行设备的组装,这时我们便可以进行整体的安装与调整。并使用胶水粘上。
安装后便需要做最后进行整机的调试,这个调试主要进行功能部分,只要功能部分没有问题后这个设备就已经完成。
五、结果与分析
经过测试本产品可以实现如下功能:
在标签端,寄快递之前通过串口将收件人的手机号写入标签端中。掉电不丢失,只需要存一条即可。标签端就会不停的查询外来信号,一旦发现信号中的数据是写入自己内存的手机号则蜂鸣器响,同时LED闪烁。直到手持端的信号消失,则蜂鸣器停止响,LED熄灭。预留一个手机充电口的micro接口用于充电同时也可以用于写入手机号。写入手机号的协议是串口协议。手机号写入成功之后串口要返回一句“Write to successful”,并且本产品具有电源开关,再不使用时可以关闭,减少耗电。
在手持端,手持段盒子底部有一个micro接口,可以用于充电也可以用于写入数据。需要查找快递的时候通过串口写入收件人的手机号即可,掉电可以丢失,数据可以覆盖。手持段表面有一个信号按键,按下就是搜索,一旦按键按下了,就开始发出信号,信号中发送出去的信息就是通过串口写入的手机号。按键弹起了则停止信号。同时发出信号的时候有一个LED指示灯亮起。手持端信号结束后LED也会熄灭。如果按下手持端的按键,但是没有通过串口写入手机号到设备中,则蜂鸣器会响三声。和标签端相同具有有一个电源开关。
本项目通过检测快递运送过程中的最大振动值来判断快递是否暴力分拣,对于不通的运输物品,其允许的最大振动值是不一样的,有的易碎品对于振动值的要求严格,部分物品在运输过程中允许进行一定程度的震动。快递公司管理人员可以根据检查快递运送过程种的振动值是否超过限定标准,从而对快递员的责任进行追溯,有效的促进快递物流的监督管理。
六、得出结论
本设计无论在实用性还是功能性上都可以达到本文所提到的问题,可以有效的解决人们在快递站找快递较为麻烦的问题。在快递行业本设计是较为创新性的产品,填补了快递物流行业该领域的空白,具有很广阔的市场前景。
而且设计在一些快递站点进行的多次的测试,具有很好的使用效果。
七、建议
在实际的测试和使用过程中,通过统计人们的使用体验和建议,同时咨指导询老师和专家的意见,我也发现了本设计存在的很多问题,如本产品需要进行一一安装,较为麻烦,需要花费工作人员很大的工作量,所以我考虑本设计是不是应该在分拣环节就进行安装匹配,因为现在物流分拣,很多都是采用了自动化,所以本产品可以在物流分拣环节就通过自动化设备进行安装,这样就等于给每个快递安装了标签,在物流运输过程中,也可以方便管理人员和工作人员进行分流查找,所以本产品计划后面进行改进,设计的更加精小,如标签一般,并且增加新的固定安装的结构,更加容易安装配对和使用。
八、心得体会
本课题从多个方面描述物流配送终端智能搜寻系统的各个细节,硬件设计、焊接、软件调试,在此过程中我学到了很多,通过查找资料,整合资料,逐渐完成一个项目的方案设计,设计之余,让我深深地发觉,学校里学的很多科目都是很有用的,在设计过程中经常发现很多知识还不能很好地掌握,还需要不断地深入学习,比如编程的方法及其硬件电路的设计原理。这次设计对于我来说是一次不错的提升,让我认识到自身的不足。在这个设计的全部过程中,是严格按照产品的实际开发流程实施的,虽然起初并不熟练,摸索着进行,但是好在能坚持做完全部的设计。经过这次设计让我了解一个产品诞生要经过调研-方案设计-器件选型-样机试制-调试运行几个阶段。但是这次的设计过程中还存在很多的不足之处,比如,公式的运用,参数的设置,在仿真时软件的使用和将结果偏差等等,在今后的工作设计中,我都会把现在遇到的问题认真对待,努力做到不再会犯这些错误
九、致谢
在本次的项目设计乃至论文的编写过程中我遇到过很多的问题,有些问题我通过查找资料自己就能解决了但是有很多问题我暂时根本没有能力去解决。就比如在一开始接触到这个问题的时候我尝试过很多方案都不行,后来我的指导老师一直不停地给我分析问题,分析分析方案合理性,我才有了一个方向,在此我要对我的老师表示最由衷的感谢。
最后在仿真过程中也遇到了许多的困难,其中遇到的一些我问题解决不了的时候都是同学给了我很大的帮助。整个设计实验过程中,我接触到了许多之前未曾接触的东西,使我的专业知识和素养能力得到了较大的提高。特别要感谢指导老师的耐心教导,和学校的栽培。在以后的学习工作中,仍应当继续提高个人专业素养。我将会更加的努力,以学习的态度做好每一件工作。
十、参考文献
[1]吴剑桥,辜倩琳,区海峰,李戈,李明珂.基于万物互联互通背景下的物流仓储管理体制分析——以蓝牙与Android平台的智能物流系统设计为例[J].市场观察,2020(09):31.
[2]郑春红,刘志敏,董海山.基于Android平台的仓储物流移动管理系统的实现[J].现代信息科技,2020,4(17):171-174.
[3]杨海军,侯永琪,王利祥,曹云龙,焦鸿韬,杨浩.一种基于ROS的蓝牙定位快递配送机器人设计[J].科技创新与应用,2021,11(27):65-69+72.
[4]吴蓬勃,李莉,张金燕,李学海.基于蓝牙散射网的远程验室研究与探索,2017,36(07):80-85+107.
[5]刘袁梦,黄文彬,许小郡,毋茂盛.快递物品远程自动接收系统设计与开发[J].物联网技术,2016,6(12):86-88+91.
[6]陈俊东,马远佳,蔡树豪,洪彩珊,朱雪玲.基于安卓平台的智能快递柜设计[J].电子世界,2016(19):103-104.0
更多游戏资讯请关注:电玩帮游戏资讯专区
电玩帮图文攻略 www.vgover.com
