聰明小腦瓜,科普頂呱呱!
專注於醫學類科普,偶爾遊戲安利,極少書籍安利~
活久見,從沒想過寄生蟲居然能夠充當藥物的載體!

最近一篇由麻省理工學院科學家領銜的研究團隊在Nature microbiology上發表了一項研究。研究成功改造了一種名爲剛地弓形蟲的寄生蟲,使其能夠將治療性蛋白質直接送入大腦中的神經細胞。
![]()
什麼?聽不懂?(不想聽(叛逆...))
通俗易懂來說就是:科學家改造了寄生蟲(叫剛地弓形蟲),讓它變成一艘“運輸船”。這艘運輸船能夠運輸一些治療性蛋白,突破血腦屏障,直接送入大腦中的神經細胞。
![]()
舉個栗子~
陌生的藥,陌生的陌生蟲。
聽起來感覺有點生化危機的感覺。我看完整篇文獻之後,這種改造生物爲我們所用之法可謂高超之極。
接下來爲木木對文章的鄙見,感興趣的友友可以去看全文哈~
![]()
運輸能力
首先弄懂爲什麼這個剛地弓形蟲能夠弄成“運輸船”?
剛地弓形蟲是已知能夠進入人腦的生物,平常我們也能從偶爾的新聞報道上看到它的身影,一般宿主爲貓、豬等動物。
![]()
圖片來源於百度百科
特性:突破
它的強大之處在於能夠突破人體的血腦屏障,並實現寄生。這個特性確實了不得。目前其實很少藥物能夠突破血腦屏障。正因如此,也啓發了科學家在這個生物上希望實現藥物的腦內遞送。
![]()
來源見圖
運輸的能力有了,但也要能偶運輸適合的“貨物”
弓形蟲自己就有這個運輸能力:剛地弓形蟲有三種分泌蛋白質的細胞器:微粒體、細粒體和緻密顆粒。其中兩種分泌系統可以將效應蛋白直接輸送到宿主細胞中。
但它分泌的蛋白不是科學家想要的(稱爲“毒蟲蛋白”)怎麼辦?
那就改!
![]()
文章是這樣子做的:
把大象裝進冰箱需要兩步:有頭大象,以及把他裝進冰箱
沒有這個分泌好蛋白的能力,科學家就乾脆將治療性蛋白(想要的“貨物”)與弓形蟲的toxofilin和GRA16蛋白(弓形蟲自己的能夠分泌的“貨物”)進行翻譯融合(通過基因層面修飾)
![]()
治療性蛋白與toxofilin融合
![]()
治療性蛋白與GRA16融合
然後就是進行驗證,是不是真的融合了呀,融合的怎麼樣~(結果說明很成功)
![]()
驗證新貨物/新道路
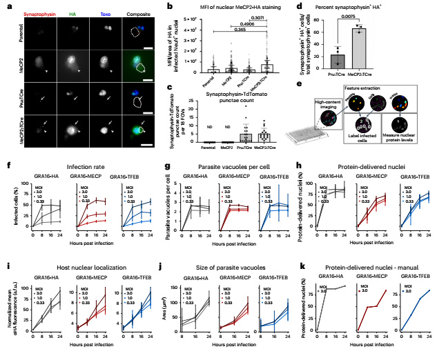
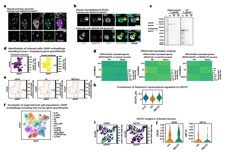
畢竟融合了個新的東西進去,科學家還是得看弓形蟲原來的“運輸路線”會不會因爲新加了貨物而有所改變。以及弓形蟲在一般情況下運輸新貨物的能力。這種新融合的蛋白,科學家命名爲:MeCP2蛋白。
爲了保持嚴謹性、科學性,下一步就是“新貨會不會影響運輸”,這種蛋白質活性還要進一步檢驗。
![]()
簡單放一下圖感受一下工作量
![]()
![]()
啓航

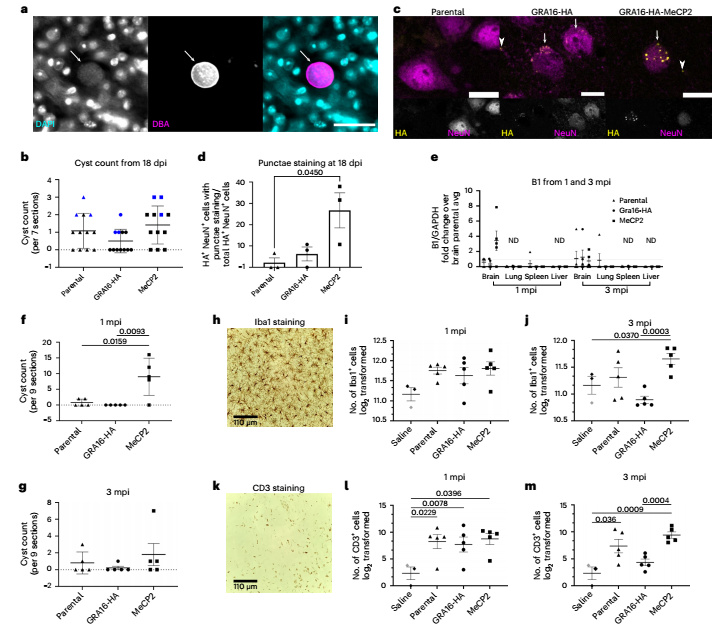
驗證得差不多了,就要準備開始進行實打實的運輸實驗了。看看究竟能不能運輸到終點。於是就對小鼠進行弓形蟲的腹腔注射。
直接貼上結果:
弓形蟲腹腔注射後MeCP2蛋白能夠傳遞到小鼠的中樞神經系統上。
![]()
進行進一步地腦內3D分佈分析,也成功看到這種蛋白確實能夠較爲大面積地分佈在小鼠的大腦內。
![]()
![]()
不可思議!!!
![]()
整體看下來文章比較流暢易懂,爲弓形蟲作爲一個研究工具和藥物輸送載體提供了概念驗證,有助於指導未來的改進,以實現更廣泛的應用。
提供了一個新穎的想法:是否弓形蟲能夠作爲藥物傳遞的載體呢?這種想法超乎想象。
![]()
![]()
不過嘛,正因爲弓形蟲本身這類生物的特殊性,這種改造過後的弓形蟲如何確保對人體的安全性也是一個不小的挑戰。安全是首要的。
另外例如它所分泌的這種融合蛋白究竟對人體有多少的有效性,是否能起到藥物的作用,還需要進一步驗證。
又比如如何把控這種所謂的“藥量”呢?總不能:今天你的藥物爲兩勺蟲蟲吧。

所以,總的來說,想法確實很有趣,文章也確實做出了驗證。但是在這方面,確實還會面臨不少的挑戰啊(甚至也包括了倫理的挑戰。)
![]()
我是木木,一個好玩的科普分享大王~
喜歡的友友可以自己到官網下載文獻閱讀幾番哦~
各位友友,如果喜歡這篇文章的可以點一下免費的盒電支持我的創作吖
![]()
![]()
參考文獻
參考文獻:
Bracha, S., Johnson, H. J., Pranckevicius, N. A., Catto, F., Economides, A. E., Litvinov, S., ... & Rechavi, O. (2024). Engineering Toxoplasma gondii secretion systems for intracellular delivery of multiple large therapeutic proteins to neurons. Nature Microbiology.(本文講的是這篇哈)https://doi.org/10.1038/s41564-024-01750-6
Mendez, O. A. & Koshy, A. A. Toxoplasma gondii: entry, association, and physiological influence on the central nervous system. PLoS Pathog. 13, e1006351 (2017).
Cabral, C. M. et al. Neurons are the primary target cell for the brain-tropic intracellular parasite Toxoplasma gondii. PLoS Pathog. 12, e1005447 (2016).
Melzer, T. C., Cranston, H. J., Weiss, L. M. & Halonen, S. K. Host cell preference of Toxoplasma gondii cysts in murine brain: a confocal study. J. Neuroparasitol. 1, N100505 (2010).
更多遊戲資訊請關註:電玩幫遊戲資訊專區
電玩幫圖文攻略 www.vgover.com
