大家好我是ZOTAS,
这次为大家带来的是,
我作为一个路人玩家的,异环开服体验,
-
就是以一个闲聊的形式,
大家坐在这里,一起聊聊我对于异环公测的体验。
-
视频版本已经同步发布b站,
本期的纯收听体验会比阅读体验更好一些。
全平台同ID。
-
首先主包不是游戏领域的工作者,
只是一位非常普通的玩家,
测评内容会尽可能的客观且有理有据的给出评价,
如有更好的想法欢迎在评论区交流,
闲言少叙,我们进入正题。
-
我们本期内容的主角是,
在4月23日7:20公测的异环
![]()
其实我是没有怎么关注异环的前期宣发的,
游戏在很久以前首爆pv时就决定游玩,
不看宣发和风评,是希望能得到一个不受干扰的,
对于游戏内容本身的第一印象。
-
作为26年推出的带有大世界玩法的都市新怪谈风格二游,
异环,其实给我留下了相当好的初印象。
-
如果你赶时间,
那省流版的整体评价就是:
异环整体素质能达到二游领域的中上游水准,
玩法体验上类似GTA5。
最大的亮点是地图可玩性和新怪谈题材本身。
但是在角色和战斗等方面表现一般。
-
那如果你有空听我多讲几句,
那我将从多个方面依次为您分享我的游玩体验,
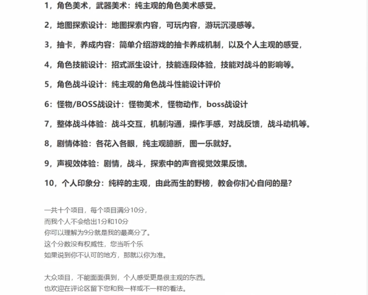
沿用我之前在终末地测评中使用过的10个评价维度,
![]()
叠甲,过
如图所示,我们开始吧。
![]()
1,角色美术与武器美术:6分
为什么把这个放在第一条,
因为对于二游来说,其实好的皮囊,
有时候比好的玩法更重要,
-
好的玩法,是玩家的体验的从1到N,
毕竟你得玩上游戏了,才能谈玩法反馈吧。
-
而好的皮囊,往往意味着能不能让路人玩家从0到1的,去产生体验这款游戏的想法。
而异环的整体角色美术,我想给出6分。
![]()
异环的角色呢,
整体而言给人一种平淡中带一点小设计的感觉,
就像是6分一样,比5多一分,刚好及格,
但是也仅仅是及格。
-
异环的角色美术设计,缺少让人眼前一亮的点,也缺少一些记忆点,
首先哈,朋友们,
在脑海中想一个给你留下过深刻印象的角色设计,
可能是什么样的。
![]()
比如可能是有一个鲜明的主题,
这个主题鲜明到让你能通过一个过于刻板的印象,
仅一眼,就能明白,
这位角色是一个什么样的人,
会做什么样的事,会说什么样的话,
他会如何运用他的武器来加入战斗,
一切表里如一,
就如同他不加掩饰的坦诚,
或是不加掩饰的无底线。
![]()
又比如可能是有着独特的反差的角色,
你会发现两种本来毫不相关,甚至相互对立的要素,
在同一位角色身上实现共存,
而同时,外表的反差,
也往往意味着角色自身内在矛盾,正如何进行着外化和表达,
他们由内而外的矛盾,正是他们吸引我们的原因。
![]()
又或者是角色本身就是某个符号和元素的发射器,
角色本身的塑造完全被某一符号和意向取代了,
不过由于这个符号太过特别,
依然能让角色本色具有极高的辨识度。
甚至让你再其他地方看到这个符号的时候还会想起他。
-
当然,好的角色并不是单选题,或许是三者皆有。
![]()
那异环的角色缺少的是什么呢,
我觉得是一个深刻的记忆点,
-
角色的设计太平淡,角色身上的要素不够明确,
我们作为玩家,也难以在服饰上提炼出更深层的信息,
-
没错这就是我想说的,
好的角色美术,
是具有强大的内容输出能力的,
-
那些最核心的设定,
从玩家看到这位角色第一眼就已经传达到了玩家心中。
![]()
比如我们看看异环的几个角色设计:
首先是薄荷,
我觉得薄荷她担任着游戏中非常重要的角色,
既是玩家初来游戏的引路人,
也是前期的搞笑吐槽担当,
介绍设定,活跃气氛都离不开她。
-
你放在星铁就是三月七,放在原神就是安柏,
放在鸣潮就是秧秧,放在绝区零就是妮可,
这是一个非常重要的角色,
她不需要做的很惊艳,但是一定不能太敷衍。
-
不过薄荷的设计,说真的我并不是很喜欢。
因为她所作为一个猫娘,
对于猫这一素材的诠释有些流于表面了,
首先就是角色身上的猫元素太少了,猫尾猫耳,
猫猫发卡小挎包,刀上的猫爪贴纸,没了。
这不是一个猫娘,
更像是猫娘cosplay。
-
而且发色也是很难让人想象到猫咪的蓝绿色,
不是浅米黄,浅灰白这种,
更容易让玩家联想到现实中猫的颜色搭配。
说真的我第一眼看到薄荷,
我以为这是一个海洋生物拟人的角色,
当然看到猫耳之后就打消这种念头了。
-
而且薄荷这个角色的战斗动作中,
也缺少一两个模仿猫咪动作的招式,
这个动作不需要很多,但是至少不应该几乎没有。
不过这个我们在后面的角色战斗中再展开聊吧。
-
就是薄荷这个角色,
让我能感觉到这个角色身上的反差,
都反差在了奇怪的点上,
比如这个相对大胆的皮衣内搭+幼稚少女风的小装饰,
那巧思呢,也落在了比较奇怪的地方,
比如猫+薄荷这种身份搭配。
![]()
而异环的很多角色,都能做到说:
你看到角色时,
你猜不到他会用什么样的方式战斗,
看不到太多服饰配置以外的的信息,
以至于也很难留下深刻的第一印象。
![]()
又比如说,开服主C,只要是开服来玩的玩家,
基本都能做到人手一个的:
娜娜丽,
她的三个最大的设定标签,
都没有很好的在美术设计层面稳稳的立住,
-
1,日式学生服,不良少女,街头霸主
2,她有一位叫副手的身后灵协同战斗
3,她是老虎娘不是猫娘。
-
在我感觉哈,
娜娜丽的设计原型,或者说是最初的设计理念,
是一个介于缠流子和空条承太郎之间的存在。
-
但是问题是她的街头霸主身份,
没有在服饰上很好的体现,
我感觉不到这个角色身上,有什么特别叛逆,
或者是朋克之类的地方,
她既不够街头,也不够霸主,
不够野性,也不够威风。
-
就没有那种溢出屏幕的
重情重义的热血笨蛋战斗爽的感觉。
-
而且对于是虎不是猫的这个设定的诠释,
我觉得也不够,
![]()
第一眼看到娜娜丽,
她能给你留下哪些关于老虎的印象,
无论是服饰还是动作抑或是配色的设计,
其中有什么一眼便知的老虎元素吗。
![]()
那我们再看看绝区零的橘福福,
至少在配色上,和设计语言上,
你能看到一些关于老虎的印象,
-
会让你从第一印象里,
觉得这是一只小老虎,
而不是硬说自己是老虎的红毛猫娘。
-
而她俩只是一个例子,
甚至不是问题最多的例子。
异环的角色美术,还喜欢大量运用高饱和度配色,加撞色挑染,
就像是烹饪的食材,在上桌的时还没有彻底熟透的感觉,
用更专业一点的话来讲,
就是设计上不懂得做减法,
用色上不懂得克制,颜色不够熟。
-
异环的角色美术给我的整体感受就是,
比较平淡,
我觉得可以说一句无功无过,
但是大家玩二游的都知道,
现在二游美术卷的厉害,对于一个26年的新游戏,
美术只是够用,还是不行的。
而且异环的角色美术设计,有大量的日式要素,
这点几乎是贯穿了整个游戏的美术设计,
说真的我个人,真不太喜欢日式设计要素,
但是就算不看这些我不喜欢的要素,异环的美术依然有很多问题。
但是关于服饰美术先说到这里,
如果有机会,以后专门出一期异环角色服装的鉴赏,
咱们再多聊聊。
![]()
2,地图探索设计:9分
地图探索设计,
算是每一个游戏,在承接玩家期待的时候,最最重要的背景板,
它就像是一个蛋糕的蛋糕坯,它很影响这块蛋糕整体的口感,
但却往往非常容易容易被人忽视。
-
异环的地图,我想给出9分
因为这个地图确实做的很不错,
我玩儿的挺开心的。
-
首先就是,异环几乎所有的玩法,
都借由这个大地图来承载,
而这个地图所展现出的可玩性和趣味性,
已经超出了我对游戏的期待。
-
从地图设计上,能看得出来,
异环的地图玩法配置,更接近GTA5这类游戏。
而非市面上已有的大世界二游对于地图制作的思路。
![]()
比如你可以买车,开车,改装车,抢车,
听着歌在路上横冲直撞,
这里有大量的可破坏物,
允许你所过之处一片狼藉。
-
在这里可以购买商铺开启店铺运营,
购买住房装饰家居,街头赛车,
跑滴滴,跑货拉拉,钓鱼,打牌,等等等等。
我能感受到,异环想打造的都市,
更多的是一个具有高可玩度的生活化场景,
而不是一个宏伟的奇观,抑或是一块庭院中的美景,
更多是一个,
能让你和有参与感,
有触手可及的沟通感的地方,
-
以及异环让我十分惊喜的一点,
就是无黑屏加载的门和房间,
-
虽然说很多地方还是做不到真正的无黑屏无加载,
但是在剧情和探索中,
大多数的情况下都能做到无黑屏的持续探索,
-
这种以为马上要进加载界面了,
结果新的房间开门就能进入,
新的空间立刻展现在面前的感觉,
在二游这边,确实是比较新颖的体验。
![]()
而从现在这个开服的时间点,
异环展现出的整体素质来说。
异环现在最棒的部分,
就是这块地图,
-
地图目前展现出的潜力,我觉得是很丰富的,
肉眼可见的,可以承载大量的经营玩法和竞技玩法。
-
说真的地图的美术,我个人也不是很喜欢,
因为有非常非常多的日式要素,
在这里走让我有一种这是霓虹都市风地图,
但是牌匾上都是中文的感觉。
-
但即便如此,我还是想说,
异环地图的可玩性,还是相对比较丰富的,
所以我愿意给一个很高的分数。
-
毕竟对于二游来说,
美术和视觉效果,在营收理想的情况下,
是有可能迅速迭代的。
但是很多底层玩法和可操作的项目,
如果在一开始就有,那就是有,
但是一开始没有,想后加就很难了。
![]()
那说了这么多好的,
异环现在地图就没有不好的地方吗,
当然有了,
-
就是异环的地图,
目前表现出的叙事能力太弱了。
-
很多优秀的游戏,叙事手段是非常多的,
内容的配置不只是在剧情和文案里。
通过一些图形,一些奇观的设计和建筑的设计,
都能将一些信息,间接地隐藏在地图内容中,
FS社的魂类游戏中,
就有非常非常多的,
利用地图和地形来传达一些关键设定信息的设计。
但是异环的地图现在很缺少叙事能力。
-
但是总体来看,
我觉得异环的地图还是很有潜力的,
在开服这个时间点,
展示出的可玩性是比较棒的。
我愿意相信,
这个地图的可玩内容会越来越有意思。
![]()
3,抽卡,养成内容:8分
异环的卡池,
采用了70抽后开始提升概率,
90发必出up角色的不歪卡池,
同类卡池抽数可继承。
-
当期限定卡池,还能根据累计抽卡次数,
获取滑翔翼皮肤,载具皮肤,和对应卡池角色的皮肤。
-
当然,
如果你够幸运,
这些奖励,也是有几率在达到抽数奖励之前直接抽中的。
-
武器池是60抽保底,会歪,
up武器出金后有25%概率获取,
可以使用抽角色的副产物进行兑换,
也可以直接使用环石购买。
-
常驻池前50发八折抽卡,
累计50抽自选常驻角色一位,
且不影响90抽的保底正常触发。
-
总体来说,
我觉得目前异环的卡池还算不错,
角色不会歪,这点挺好的。
-
异环的武器,没有实际的武器建模,
但是部分武器会有携带特效,
大多数武器,更多还是出于强度的考量抽取的。
-
抽卡和养成总体来说还好,
前期玩家主要是受制于等级限制无法快速养成,
总体来说养成流程简单明了,
这方面我我想给8分吧,还不错,我没有感觉到什么为难我,
或者是强迫我必须去玩一些我自己不感兴趣,
但是策划很感兴趣的玩法的情况。
![]()
4,角色技能设计:5分
角色技能设计,关乎玩家的战斗策略,配队构筑,
以及影响玩家的战斗体验。
可以说是一个能很好的增加游戏体验,
和发掘动作爱好者玩家的重要部分。
一个加分项。
-
异环的技能设计,我想给出5分。
只能说是中规中矩,
我不想说特别特别不好,
但是也真找不出什么特别的闪光点。
-
首先的问题是,
异环的角色技能设计,相对来说太单调了,
比如单个角色的派生招式,技能机制,
太过简单了。
别的都不说,就说异环的角色教学,
-
我说真的,大多数角色的教学真的有些多余了,
招式太简单了,其实根本没什么可教的,
进去把能按的按键按一按,教学关卡就结束了。
-
然后就是技能的设计,
有和美术设计一样的问题,
就是缺少记忆点,和操纵感。
![]()
我们举两个例子吧。
比如翳这位角色,
首先必须说这个角色是一个很重要的角色,
他重要到是开门剧情的角色,
是玩家最早接触到的几位角色。
-
而翳这位角色,
他作为一个拥有明显兽化特征的角色,
战斗动作却是很普通的拳脚格斗技巧,缺少对于动物习性的刻画,
同时作为角色技能主题的影子,也缺少一些特点,
就是影子攻击,本来是可以做的非常精彩的。
-
比如我们幻想一下,
如果这个影子可以缠绕在手上,变成两个巨大的利爪,
或者是能随着进攻,
从地面不断深处影子触手,束缚被攻击的敌人。
会不会更精彩,或者是更贴合角色设定一些。
-
因为这本来是一个大有文章可做的主题,
就算不提伏黑惠这样的动漫角色,
这种对于影子技能的设计理念,
我们也可以看看在这方面做的比较优秀的游戏角色:
罪恶装备奋战中的zato,
他的影子技能的设计非常之精彩,
已经能达到和角色本身的设计分庭抗礼的程度。
![]()
而你看zato的设计,
它就注意到了一个很影响玩家观感的点,
就是影子是黑色,
角色发色和本体,就选用了白色和浅色作为默认服饰的点缀色。
![]()
这很大程度上,
就是为了避免在战斗中,
角色的动作和影子的特效缠在一起,
导致玩家接收到的视觉信息,产生混乱和雷同。
这就是为了让你看清,哪里是角色,哪里是影子。
![]()
而翳在这方面的设计,做的相对就比较混乱了,
比如对于影子攻击的运用手法,以及战斗动作中没有太多影子参与的痕迹,
大招动画的运镜也比较混乱,
以及我一直觉得在这位角色设计上比较莫名其妙的打火机。
因为这个角色既不爱抽烟,影子攻击的质感也不像火焰更类似流动的淤泥,
虽然在设定里解释了,他带打火机是因为打火机上印着前公司的LOGO,
但是我个人觉得,对于这位角色的风格来说,
打火机这个概念,还没有重要到可以加入技能设计,
甚至是大招动画的程度。
![]()
再来说说作为开服主C的娜娜丽,
我们之前提到了她的设计的一部分深层灵感,
有缠流子和承太郎的思路。
-
那我们来说说,
我觉得她的技能设计上比较可惜的点,
就是这个身后灵,
也就是副手,
没有很好的被运用起来。
-
比如说如果能做成,
开大后直接把副手召唤在身后,按住普攻,副手出拳高速连打,
我觉得最后玩家操纵角色的效果,会比现在的方案帅气更多。
我实在是不喜欢,
一个拳脚攻击,不良异能少女,还是街头霸王,
在开大的时候摆出一个这样张开双手的姿势。
既然元素上有承太郎的梗,
那其实开大动作直接摆一个类似JOJO立的特别的动作,
也不错吧。
![]()
当然,这两个角色只是举个例子,
而异环的角色技能的设计还有很多小问题,
包括但不限于不太美观的动作,
莫名其妙的大招运镜,
和拉不开区别的打击反馈等等。
碍于篇幅,技能设计我们先说到这里。
![]()
5,角色战斗设计:4分
角色的战斗能力和机制,
能为游戏吸引一些战斗爽玩家,
以及影响游戏的战斗环节,
乃至高难度副本的战斗体验。
-
而异环角色的战斗性能表现,我想给出4分。
我真的很想说,战斗真的不是异环的长处,
但是今年是2026年,
异环的战斗体验,
真的已经落后于近年来已经公测的新游了。
-
首先我必须吐槽一嘴,这个异环的核心反应机制,
这个机制的可读性太差了,
我们先来说说什么叫可读性好的底层机制。
![]()
来,看看原神的元素反应机制什么样子。
火,水,雷,冰,
这都是我们生活中接触到的事物,
小学生都能明白的物象概念。
-
你就算第一次来玩游戏,
什么都不告诉你,
你也不看攻略跳过教程,
当你发现你的火元素角色的攻击,能点燃草地的时候,
你就会突然意识到,
水元素角色的攻击,是不是能扑灭火焰。
-
就算你不知道火加雷会触发超载反应,
没关系
但是你也知道现实中的电瓶,遇明火后是可能会爆炸的,
而游戏里元素反应的效果,
也并没有去违背你现实生活中得到的已有经验。
-
一个新玩家就算不看元素反应规则,
也大概率能猜到水火相遇会蒸发,
冰水相遇会冻结,
-
这就是可读性,
这就是低门槛式的机制。
![]()
就像是只狼,
一个纯粹的格挡动作,
只要你成功弹刀一次,
这个机制的特性便无需多言。
而踩头,看破,和各种忍具的效果,
无论是名称还是功能,
都很符合我们已有的,现实世界的认知。
![]()
那我们看看异环的战斗机制设计,
异环所谓的角色属性,由6种类型组成,
分别是
灵,咒,光,相,魂,暗,
-
彼此搭配产生的反应形式被称作“异能环合”
比如咒加灵会触发覆纹效果,
-
好,停,
我们不多聊这个机制了,
我们只说像是覆纹这种效果名称,
就很难从我们生活的经验,
和游玩其他游戏的经验中,
去快速的理解这个反应在触发的时候,
大概给你的感觉和印象。
-
而当你看过教程后,就会发现,
这个反应的效果就是一次追加攻击,
但是从词汇上,完全联想不到追击这一概念。
-
虽然这个问题,
其实应该归类到剧情内容里去讨论,
但是谈到了我就忍不住说一嘴。
![]()
而回看战斗设计本身,
异环的战斗设计,整体相对比较简单,
鼓励玩家轮切角色战斗,
积攒能量释放角色的入场技能,
同时用普攻和技能来反制可以招架的进攻,
总体来说就是一个比较简单,
我个人认为没什么特色的战斗配置。
-
说真的,异环给我的第一印象很好,
但是战斗内容真的很没有他家的特色。
-
比如可以通过完成某些boss挑战,
来获取对应boss的一部分能力,
让这个都市怪谈的大背景,也向战斗环节进行更深层的渗透,
或者是部分角色装备了不同的boss技能,能解锁新的招式和派生,
而想获取这些技能,就需要玩家在地图上探索和挑战,
还能将玩家更多的拉回这块制作的很棒的地图中游玩,
我觉得也算是一种一举两得吧。
总之战斗真的不是异环的强项,
目前来看,还有很大的提升空间。
![]()
6:怪物/BOSS战设计:7分
对于我来说,怪物设计,
是我在玩游戏的时候,最重视的几个要素。
-
因为boss或者说是敌方单位,
一定程度上是主角和玩家的镜子,
一个好的boss不一定生在好的作品,
但是好的作品一定有很多优秀的boss。
-
敌人的设计优秀,
玩家的战斗也显得更加精彩,
两者既是交互和矛盾的爆发点,
也是舞台上参与演出的双方。
-
异环的怪物设计,我愿意给出7分。
-
其中6分是异环boss设计本身的水平,
1分是我喜欢异环对于boss战的特别诠释方式,
所以给的情绪分。
![]()
那我们来说说这6分怎么来的:
异环的boss设计,紧紧围绕都市新怪谈的主题进行创作,
大多数的boss都是我们生活中常见的物件的怪物化版本,
-
异环的怪物设计,很接近日本文化中怨灵的概念,
由于负面情绪或者是深刻的怨恨,
而化身为鬼怪的寻常物件,
可以说异环中对于怪谈的刻画角度,
是非常有日式怨灵的风格的。
-
而在我看来,异环的怪物设计有一个小问题,
就是缺少二次加工的过程。
-
因为异环的很多怪物,都是现实中常见物件的怪化版本,
缺少二次加工,和深度创作的步骤。
就像是你拿到了牛肉,
只是切片蒸了一下配着蘸料吃,
而不是炖个番茄或者是红烧一下再吃。
换言之,
就是这样简单处理的菜,
很多时候,
会体现不出来厨师的烹饪水平。
菜好不好吃,主要看食材好不好。
![]()
7,整体战斗体验:7分
刚刚强调的boss设计,
而和boss和怪物的战斗,
也是非常能体现游戏项目个性和特色的地方,
异环的整体战斗体验,我愿意给出7分,
-
5分是客观分数,2分是主观喜爱的分数。
我想说异环的boss设计,还是很有想法的,
就是你能感觉到这个想法本身,其实很好,
-
比如异环的boss有大量的和地图沟通的技能,
甚至有些boss就是从墙上的涂鸦里,
或者地面钻出来加入战斗的。
而还有一点就是,
异环的boss具有较多的影响环境和场地的技能,
以及部分干扰玩家视觉的技能和表演环节,
其实我是挺喜欢这种感觉的,
因为这给人一种,
boss现在才是这个空间的掌控者,
玩家是外来的挑战者的感觉,
-
而这种场景随着boss的进攻不断变化,
以及追逐boss和开启战斗的过程,
也颇有沉浸感,很有异环他家的风格。
![]()
异环的boss战有的时候会给你一种,
走着走着感觉不对,然后意识到可能要有战斗,
而再走几步,就发现已经深处boss房之中,
没有加载,没有黑屏,战斗立刻开始的感觉。
-
这种和大世界地图无缝衔接的boss战,
打完一场回到街区的时候仿佛刚刚在做梦的感觉,
让我感觉很新奇。
-
或者说,异环的boss设计本身做的或许比较一般,
但是异环的boss战布置和演出,
还真是很有他们自己家的特色。
-
所以对于异环的boss战,
我更喜欢的是他们制作战斗的思路和想法,
这是我觉得异环现在难得的,特别有创意的地方。
![]()
8,剧情体验:6分
剧情呢,其实是一个比较各花入各眼的项目,
我只说说我的感受吧,首先打分,是6分。
-
其实讲剧情,就要再说说之前提到的可读性的问题,
为什么我觉得一个游戏的初见可读性很重要,
因为可读性,
可以迅速地帮玩家创建一个无门槛的游玩的状态,
-
在玩家刚进入游戏的时候,
能让玩家有一种没有阻拦的感觉,
有一种不需要进行学习的感觉,
有一种玩起来不需要专门去尝试理解某些特有概念的感觉,
就像是你来到一个餐馆,
不需要专门学习使用他们专供的餐具才能吃饭一样。
-
当然每个游戏或多或少都会有一些专有名词,
我不是说一个新概念都没有才是好,
我是觉得生词应该控制在一个量以内,
换言之,这更多是一种对程度的描述。
![]()
好我们说回剧情,
说真的,异环的剧情没有给我留下很深刻的印象,
都市日常的底色,
很大程度上冲淡了玩家对于剧情的使命感和高期待。
-
有些朋友总说,
开局就苦大仇深的,又是各种使命各种任务的,
玩着多累啊,
但是不得不承认,
有的时候,一场危机或者是一次事变,
先展示宁静的日常,再展示灾难和危机,
这招真的很好用。
虽然不是所有的玩家都对拯救世界上瘾,
但是这真的是一个非常好用,
又屡试不爽的开局叙事技巧。
-
异环的剧情在我的体验中,
在我的体验里,
它缺少一些给予玩家这个角色位置的内驱力。
-
而且说实话,我个人,真不太喜欢这种失忆主角的设定。
因为一个失忆的主角,
说到底都是在给未来的故事留下更多回旋的余地,
增加一些可操作空间,
而真要看叙事,一个失忆的主角,
真的远远没有一个有个性有立场的主角更能打动人心,
-
但是很多的时候,
这种设计是不想给玩家一个预设的立场,
可能更多也是为了沉浸感和自由度考虑,
-
但是在我感觉,如果你真想强调自由度,
主角至少要能搭配服饰选择体型和轻度捏脸吧,
这样在形象上,主线剧情参与度上,
也能更好的回应玩家的个性化需求。
![]()
9,声视效体验:7分
异环的声音视觉效果,我想给出7分的水平。
异环的大世界相关的配色设计相对还是比较和谐的,
很鲜明,很有生活气息。
-
不过到了角色和特效这边,就变得比较吵闹了。
能感觉到,
异环的视效设计,是非常想营造一种绚丽的感觉,
那种烟花在眼前爆开,瞬间彩带飞舞的感觉。
但我个人觉得,异环的视觉效果反馈,有点略显花哨了。
给人一种用力过猛的感觉。
-
就是我能理解,异环的很多场景和画面,
就是想给你一种扑面而来的,目不暇接的感觉,
我理解,
但是为什么说用力过猛呢,
就是有时候这种场面和特效画面太多,
或者是类似的画面重复的看,
容易给人一种混乱的感觉,
大量的装饰性信息涌入大脑,
容易让人无法第一时间去关注到视觉信息的重心部分。
![]()
其次,就是音效方面,
其实大世界的音效这边我觉得做的还不错,
音效比较大的问题,主要还是在角色这边,
-
众所周知,对于大多数游戏而言,
所谓“手感”,就是一种画面反馈,
毕竟大多数玩家的键盘手机没有太多丰富的真实反馈。
而在游戏中,由声音,视觉,和玩家手上的指令共同达成的反馈中,
声音效果,真的非常重要,
-
而异环的角色打击音效,雷同的情况比较严重。
真的就让我想起了,幻塔开服的时候,
当时每一个角色的打击音效,都是像敲铁皮一样,
不会因为你用的武器是短剑还是大锤,
而产生很大的声音反馈差异。
-
但是平心而论,
大世界,和任务中的,战斗以外的交互声音反馈,
总体还是做的不错的,所以最后会给到7分。
![]()
10,个人印象分
个人总体印象,是8分,
也再简单说说个人对于异环这个游戏的感受吧,
感谢每一位能看到这里的朋友,谢谢你们。
-
其实异环给我的初印象是挺棒的,
这还是在我个人,
不喜欢日式怪谈主题,也不是很喜欢异环的美术设计的前提下得出的感受。
因为我能感觉到异环这个项目组,制作游戏,和打磨作品的发力点,
目前都在这块地图和玩法上了。
-
你也能清晰的感受到,这款游戏的长处和短处,比如它的地图可玩性就不错,但是美术和设计,整体的叙事手法就相对较弱了。
-
可以理解为,异环的重心,更多是在做一个类似GTA5的大地图玩法上面,
而剧情,美术,战斗等等要素,
在份量上都是居于次要地位的。
-
其实这对我来说,相对还是比较好接受的
因为一个游戏本来就不可能做到面面俱到,
尤其是这种长线运营的网络游戏。
那我觉得它只要有一些独特的地方,
有一些它自己擅长,但是大多数项目都不擅长的地方,
那就已经很厉害了。
只要这个玩法不和项目的核心受众的游玩倾向产生冲突,
一般来说都已经是脱离平庸的好作品。
-
我不会因为某一点或者说某些地方做的有失水准,
就一棒子打死整个游戏的体验。
毕竟吐槽服饰不好看的是我,但是在大世界里玩儿的挺开心的也是我,
我觉得把要素分割开来讨论,
能相对能更客观的去分析游戏的内容制作水平。
![]()
而且你能感觉到,异环的所有玩法,
和剧情以及角色,整体都是围绕地图进行展开的。
-
我管这种套路叫“回归舒适圈”
也就是每款游戏,都会有一个舒适圈,
可以理解为这就是他们家做的最好,最自信的一部分。
-
而游戏整体的架构,和玩家的游玩流程最后指向的,
都是这个“舒适圈”。
-
比如原神,它的元素反应机制做的很优秀很独特,
那它就会想办法让你在探索地图,过剧情和战斗的时候,
一直围绕着元素反应这个机制进行游玩,
反过来说如果你就是不玩元素反应,
那游戏简直寸步难行,
这就是一种通过引导玩家的游玩动线,
来完成游戏体验设计上的,
回归舒适圈的小套路。
-
而异环现在的舒适圈,毫无疑问就是这块地图,
那我觉得就应该继续强化这种回归舒适圈的套路,
不是说不开发多样化的玩法了,
而是要让更多的玩法,和玩家的需求,
最后都落地在地图里,
就像是现实世界一样,
你想要调酒,那就得去酒吧,
你想要弹吉他就得先去买一把吉他再说,
你想要限量版吉他就得跑到演唱会台上去抢,
你想要看电影,就得花钱买票按时去看,
你想要听免费的讲座,就得提前报名预约,按时报到去听课。
我是希望异环的世界,异环的地图,
能更加具有沉浸感的去为玩家提供服务,
玩家需要的不仅仅是赛博打工,
和为了点游戏币库库跑任务,
而是需要第二份日常体验,
-
优秀的游戏能让玩家可以在这座游戏中找到自己,
而不仅仅是找到任务地点,
不仅仅是为了任务奖励。
![]()
总结:
最后我个人也是希望异环好好运营,
能在这块大地图中搭载更多的玩法,
给玩家更多的游玩乐趣,
-
因为其实目前,在国产开放世界二游这个赛道,
做沉浸式都市地图的游戏,还真不多。
我想这正是异环目前的优势。
但是它的劣势也很明显,
就是美术设计,战斗设计,剧情编排
这种其他二游更加用心打磨的地方。
-
这就是我作为一个路人玩家,
对于异环这款游戏的开服体验报告,
如过有什么说的不好的地方,还请指正。
感谢您的观看,您宝贵的支持是我唯一的更新动力,
我是ZOTAS,我们下期再见。
更多游戏资讯请关注:电玩帮游戏资讯专区
电玩帮图文攻略 www.vgover.com
