![]()
康奈尔大学科学家通过靶向减数分裂自然检查点,在小鼠模型中实现可逆性精子生成抑制。历时六年的原理验证研究证实,停药六周后生育力完全恢复,为开发安全长效的非激素男性避孕药迈出关键一步。
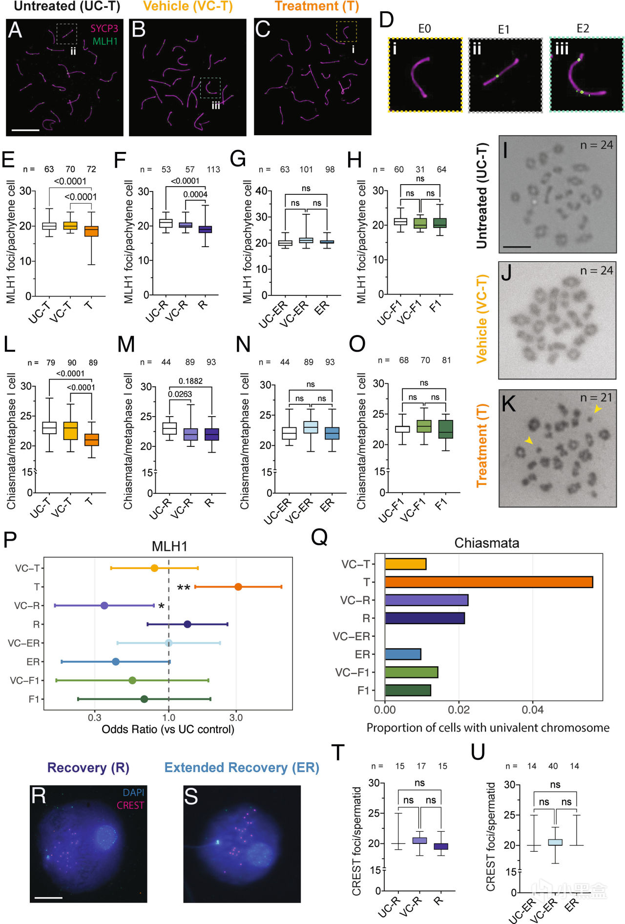
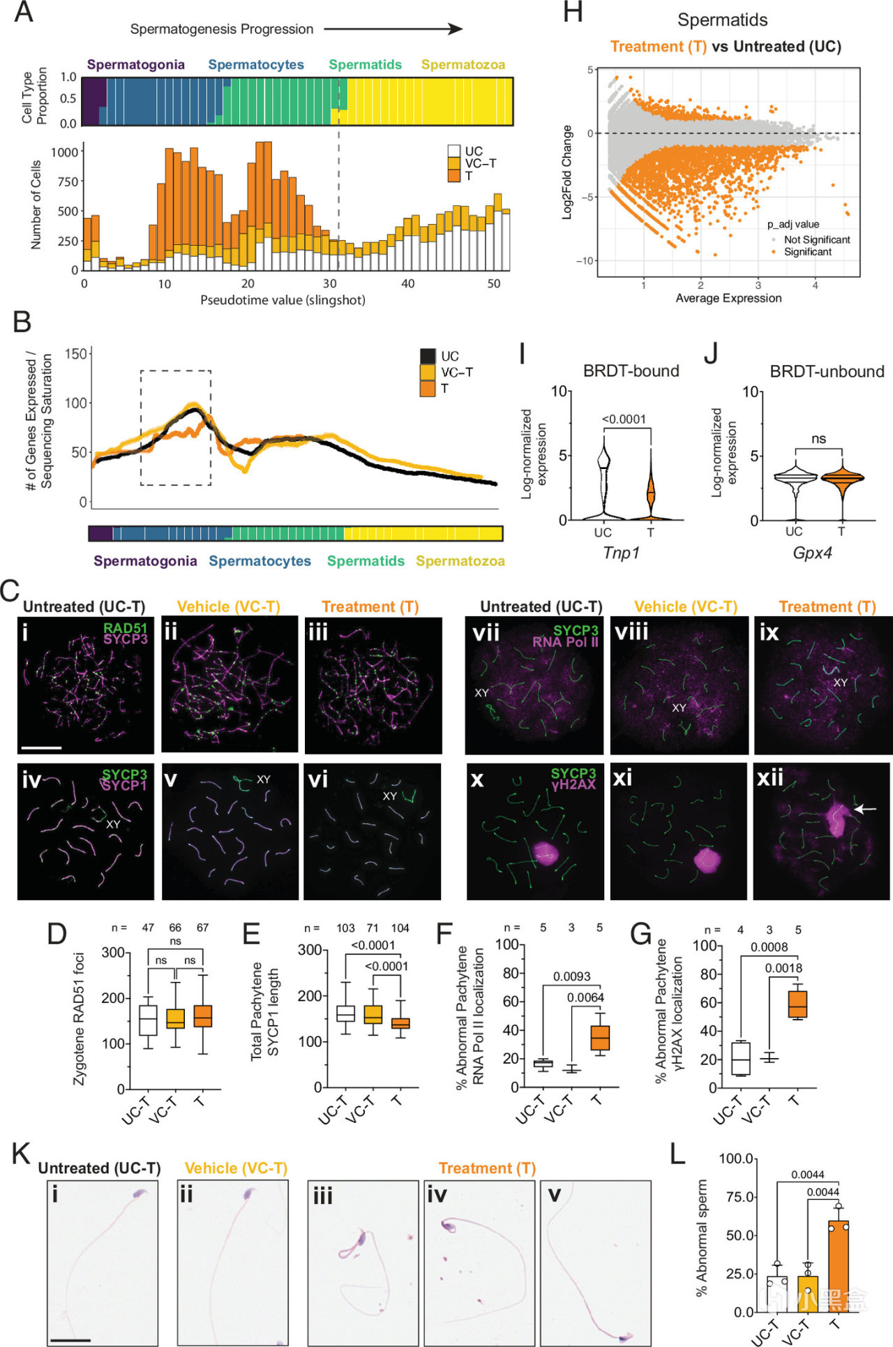
研究团队利用小分子抑制剂JQ1干扰减数分裂的前期I阶段。该化合物最初作为研究癌症与炎症疾病的工具开发,因神经系统副作用无法成为最终疗法,但已知能破坏减数分裂特定阶段。经过三周给药,实验小鼠精子生成完全停止,前期I期间的染色体行为等所有分子参数均被破坏;停药六周后,健康参数与正常精子生成恢复。论文共同第一作者Stephanie Tanis与Leah Simon(均为2025届博士,现任科罗拉多大学博士后研究员)及资深作者Paula Cohen共同完成此项工作,研究成果于4月7日发表于《美国国家科学院院刊》。
康奈尔兽医学院遗传学教授、康奈尔生殖科学中心主任Cohen表示:“我们几乎是唯一推动‘睾丸避孕靶点是阻止精子生成的可行途径’这一理念的研究组。”现有男性避孕手段仅限避孕套与输精管结扎术,后者虽可手术逆转,但许多男性对此心存顾虑。研究人员长期回避激素类避孕方案,因这类治疗在女性身上已显现潜在风险。Cohen补充道:“因此我们积极寻找睾丸中的非激素避孕靶点,即在不影响男性性欲和第二性征的前提下阻止精子生成。”
![]()
![]()
![]()
精子生成包含三个阶段:精原干细胞持续增殖分化,细胞进入减数分裂后由含有46条染色体的二倍体分裂为四个仅含23条染色体的单倍体,最终经精子形成过程分化为具头尾结构的精子。JQ1通过杀死处于前期I阶段的细胞阻断减数分裂,并切断精子形成启动所需的基因表达。Cohen解释:“我们不想影响精原干细胞,因为如果杀死这些细胞,男性将永远无法恢复生育能力。”
实验显示,停药后繁育的小鼠及其后代均具正常生育力。Cohen指出:“我们的研究表明,我们基本恢复了正常减数分裂和完整精子功能,更重要的是,后代完全正常。”研究团队正考虑靶向更早进入前期I的阶段,以进一步确保无精子存活,并改善药物递送。Cohen透露:“我们有三个靶点,当它们被敲除时,我们知道能彻底破坏减数分裂且小鼠没有精子,而这些小鼠在功能和生物学上都非常健康。”
团队计划两年内成立公司继续开发相关方法。未来药物可能采用每三个月注射一次或贴片形式。该研究获得盖茨基金会资助,合作作者包括Cohen实验室研究助理Jelena Lujic以及生物医学与转化科学系副教授Charles Danko。
更多游戏资讯请关注:电玩帮游戏资讯专区
电玩帮图文攻略 www.vgover.com
