今日上海奇響天外文化傳播有限公司發表聲明:禁止任何違法使用人工智能技術的侵權行爲。無論以何種形式呈現、無論何時何地、無論用於何種場景或平臺(含線上與線下)、無論是否以商業爲目的,均屬於侵權行爲。
![]()
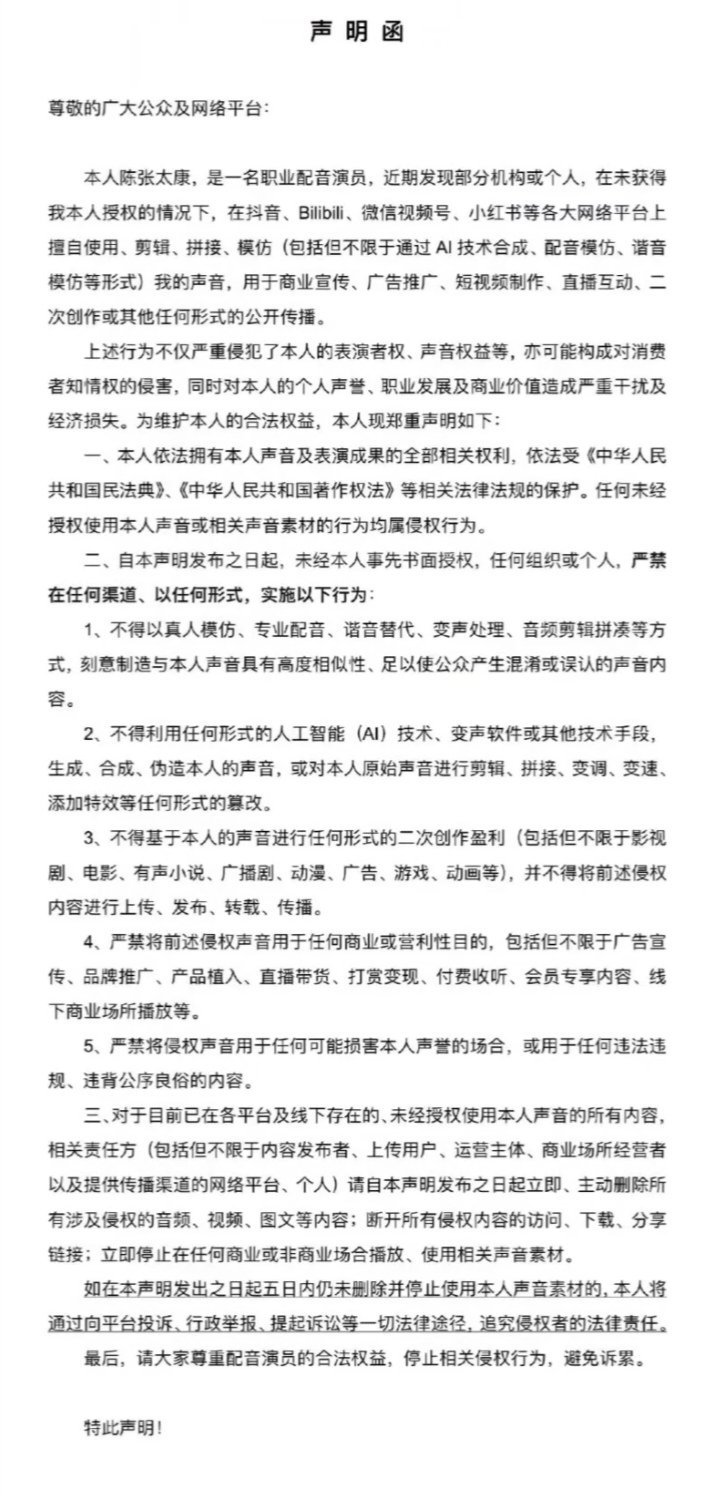
此前729聲工場十數位配音演員幾乎同時發表聲明,抵制AI配音,禁止未經授權採集音源
![]()
邊江工作室也同樣有數位配音演員發表聲明,禁止任何渠道與形式實施侵權行爲。
![]()
更多遊戲資訊請關註:電玩幫遊戲資訊專區
電玩幫圖文攻略 www.vgover.com
今日上海奇響天外文化傳播有限公司發表聲明:禁止任何違法使用人工智能技術的侵權行爲。無論以何種形式呈現、無論何時何地、無論用於何種場景或平臺(含線上與線下)、無論是否以商業爲目的,均屬於侵權行爲。
![]()
此前729聲工場十數位配音演員幾乎同時發表聲明,抵制AI配音,禁止未經授權採集音源
![]()
邊江工作室也同樣有數位配音演員發表聲明,禁止任何渠道與形式實施侵權行爲。
![]()
更多遊戲資訊請關註:電玩幫遊戲資訊專區
電玩幫圖文攻略 www.vgover.com
2026-03-16
2026-03-16
2026-03-16
2026-03-16
2026-03-16
2026-03-16
2026-03-16
2026-03-16