前言
我们在BIOS内调整内存或者CPU电压是怎么在电路上实现的?
基础知识:串联分压
![]()
串联分压公式
Ufb=Vout*R2/(R1+R2)
公式变形
Vout=Ufb*(R1+R2)/R2
见图中公式,后面要用。R1和R2两个电阻会分压使得Vout的电压在R1与R2之间下降,下降的比例与R1和R2的阻值之比有关。
也就是说Vfb一定,你希望Vout输出电压多少就可以通过设置分压电阻的比值来设定。
供电如何知道自己输出多少电压?
![]()
图1
芯片进行供电就需要精确地得知当前自身输出的电压并与设定值进行比较,从而动态调整输出功率,保证电压始终在设定值范围。
如上图所示,供电芯片NPB_U1通过SW引脚输出供电通过电感NPB_L1输出电压Vout,经过电阻NPB_R3和NPB_R4 串联分压 之后回流到FB引脚,FB引脚便是这个芯片的反馈引脚。
![]()
芯片手册部分内容
根据上图芯片手册可知FB引脚电压为0.8V。图1两个电阻阻值和前文串联分压公式可以计算出Vout=0.8*(2+1.6)/1.6=1.8V,设计者希望它输出的电压是1.8V。
那么假如一瞬间Vout上升到1.9V,Vfb电压则上升到1.9*1.6/(2+1.6)=0.84V,比0.8V要高这时候芯片就会降低输出功率,降低Vout电压,让FB引脚恢复0.8V。相反低于0.8则上升输出功率,实现动态平衡。
FB反馈调节正如生物学上的反馈调节一般,可以进行自我修正。
如何实现电压调节?
从上文可以看到Vout和Vfb是绑定的,设定R1和R2的阻值比例其实就是设定Vout输出电压,Vfb随Vout变化,Vfb又反过来影响Vout。
那么如果从外面直接施加一个电压给FB引脚,这个施加量不与Vout绑定,比如在Vout=1.8V,FB=0.8V时给其FB施加恒定0.2V,FB变成1V它就要降低Vout到(0.8-0.2)*(2+1.6)/1.6=1.35V,输出电压变成了1.35V这就是在不改变电阻的情况下修改输出电压的方式。
具体实现方式
以华硕Z790吹雪为例
![]()
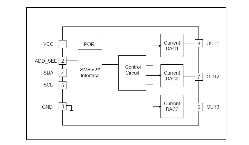
首先需要一个特定功能的数模转换芯片
VCC是这个芯片的供电
ADD_SEL是它的地址设定
SCL是它的时钟引脚,时钟就是芯片的时间观念,只有时间观念一致芯片之间才能同步工作。如你认为1分钟60秒,别人认为是27秒,那么你俩就很难完成1分钟通话一次的任务。
SDA为数据输入,也就是数字信号。
OUT为电流输出一共有OUT1,OUT2,OUT3共3路,也就是模拟信号。
这个芯片通过SDA和SCL获取指令和数据,将对应OUT引脚的电压抬高或者拉低,从而干涉FB引脚进而影响Vout电压,实现电压调节。
![]()
数据表
输入二进制10000001(16进制81)表示增加10μA电流
输入二进制10000010(16进制82)表示增加20μA电流
![]()
指令寄存器
寄存器01h则选中OUT1
寄存器03h则选中OUT3
![]()
地址设定
因为一条总线上面连接了很多设备,所需需要地址来确认选中的设备。该芯片通过两颗电阻设定芯片地址,R1 1.3K,R2 3.9K则设定地址为0x22。
假如我希望OUT2增加10μA电流。只需要通过SDA总线确定地址为0x22的设备锁定使用这颗芯片,再通过指令寄存器02h确认端口为OUT2,最后通过数据81h令其输出10μA电流,这样与OUT2连接的FB引脚就会受影响升高电压,为了平衡他就会降低Vout让FB降低回归基准值。
控制的源头
前文的数模转换芯片只是指令的执行者,那么指令的发出者是谁?
答案是EC(O2U1),本质是一颗功能强大的单片机,华硕为其整了个2Mbit的FLASH闪存存储固件,它也可以进行数模转换直接调节。
它的上级是南桥PCH。
![]()
大黄框为EC,红框为它的FLASH闪存
更多游戏资讯请关注:电玩帮游戏资讯专区
电玩帮图文攻略 www.vgover.com
