一、引言
我们在空洞骑士的初始关卡拆解中曾经说到“初始关卡的地位极其重要,其上承教学向的引导关卡,下接正式关卡(初始关卡也可以算得上是正式关卡的开始),其关卡设计的合理性与风格将直接影响玩家的游玩心态,也是决定玩家是否留存的关键阶段”;而初始关卡的内容需要大致可概括为“对于初始关卡来说,最重要的任务往往是表现游戏的主要风格和主要内容,从而与玩家达成某种默契,让游戏的目标用户留下。但也随之会筛选掉部分不适合此类游戏的玩家,因此游戏设计的合理性至关重要”
那么今天我们就从设计合理性的角度详细拆解一下关卡设计广受好评的经典游戏《耻辱》的初始关卡——至高督军坎贝尔。
二、正文
1、路线、布局与空间
①主线1-1:
作为一款以箱庭式关卡为主的游戏,耻辱的地图以其巧妙的多路径和多选择设计见长,从而为玩家提供不同游戏体验的多种选择。在初始关卡中,玩家随船夫进入起点,在经过一小段线性路径后便会迎来第一个多路径分支。
![]()
初始路线的多种选择
分别为爬上阶梯从正门进入(路线一)和向右边绕路(路线二)进入以完成任务一,而探索性的支路则分为爬上阶梯后向后方探索(支路一)以及从阶梯下方向左侧探索(支路二)。而在此基础上,路线一又可划分为从建筑上方进入、从正门解除障碍进入甚至将障碍化敌为友等方式,路线选择灵活多变。
![]()
路线一的多种选择
而对于路线二而言,其引导除了玩家的自由选择,还有支线任务的文字引导和位置引导,跟随引导玩家可在路线二转角处帮助一名老奶奶获得升级道具为后面任务服务,而完成这一支线任务后老奶奶又会交给玩家另一个支线任务,且与新区域“老顿沃酿酒厂”有关,这也引导玩家去探索熟悉一片支线区域,而此支线区域与之后的很多任务密切相关。除了此任务,玩家在路线二探索过程中还会遭遇另一任务事件,选择帮助后便能解锁一个商店,可购买升级用品和恢复品、武器弹药等。玩家一直沿路线二主路前进,即可绕路完成任务一(通过第一道门)。而路线二的支路又可拆分为几条路径,其中有探索性的支路以及通过下一主线任务的支路,其地图的连通性是非比寻常的。
![]()
路线二又有多重支路以及探索性区域
②主线1-2:
玩家通过多种路径完成第一个任务(通过第一道门)来到主线1-2段。此段的布局为玩家
![]()
1-2路线的多重选择
左右两侧的可探索建筑支线(右侧建筑需下一关卡解锁后回归探索)、正前方任务二需要通过的主路大门、左下方与右下方可以绕行的下水道支路。延续其多重路径的原则,玩家可以从风险较高的正面大门解除机关(鲸油)进入;亦可以通过下水道支路绕过大门进入第三段主线。在经过下水道支路时,还会触发支线事件揭示剧情。
③主线1-3:
玩家通过多种路径完成第二个任务(通过第二道门)来到主线1-3段,此段布局较为线性,即通过单条路径前往霍格广场,图中的另一条路径是为下一关卡人物准备的,而可探索的建筑仍然需要完成下一关卡的相关任务解锁。
![]()
1-3路线
在此线性路径中,设计者仍然秉承了多路径设计的原则。玩家除了正常的通过掩体潜行暗杀之外,亦可爬上屋顶潜行完成任务。
![]()
④主线2-1:
玩家来到霍格广场,需要先完成任务解救马丁,完成任务后利用能力翻越围墙进入,翻越围墙后玩家来到最后区域至高督军办公室的前方右侧区域。玩家此时的路径仍然是两条,分别是进入房间绕过以及通过建筑上方构件空间绕过。
![]()
来到中间区域,路线的选择进一步增加,玩家可以正面迎敌进入,可以通过进入地图的下水道绕过,亦可以去往地图最左侧从后院进入,甚至可以通过刚刚建筑上方的构件从屋顶进入。另外玩家在沿下水道进入时还能去往狗舍探索,而狗舍的后期路径直通办公室内部,玩家
![]()
可直接绕过前方广场。由于除后院的其他路径路线均十分线性,我们在此不再赘述,而后院的设计主要为探索服务,其中布满了探索性的建筑和空间,与以往原则相同,玩家可以选择直接进入和从屋顶潜入的方法,经过后院路径进入办公室。
![]()
⑤主线3办公室:
玩家通过不同路径进入办公室,便来到了游戏最后的区域。进入后,玩家可以选择从左右两条楼梯进入二楼,二楼的⑦号区域就是任务区域,而⑧⑨区域有着任务的其他可选方法可供
![]()
玩家探索。
而关卡路线从空间逻辑总结上可划分为下层空间(下水道、地道)、中层空间(大小路)和上层空间(屋顶、管道、屋面结构),使游戏关卡更加立体化。除了空间,还有一定的掩体设计,为玩家与敌人周旋、吸引、博弈提供了方法。
![]()
下层空间
![]()
下层空间
下层空间的设计包括路径、掩体以及可选探索点和支线任务,为玩家探索提供了第一种空间选择。
![]()
中层空间
![]()
中层空间
中层空间的设计包括主路、支路(以及主要任务和支线任务),为玩家探索提供了第二种空间选择。
![]()
上层空间
![]()
上层空间
![]()
上层空间
上层空间的设计亦包括路径、掩体以及可选探索点,同时还有隐藏奖励,为玩家探索提供了第三种空间选择。
![]()
箱子下、铁板后、拐角处等都可以作为掩体使用
![]()
箱子下、铁板后、拐角处等都可以作为掩体使用
掩体的设计类型多样,同时数量设计合理,在敌人较多的区域通常设计较多的掩体供玩家应对。
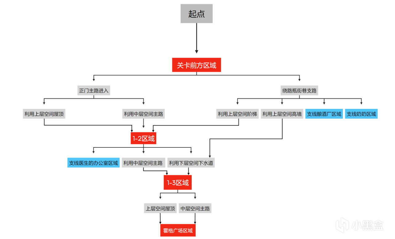
依据上文提到的关卡路线、布局与空间,我们可以将地图整理为以下路线结构图:
![]()
结构图1
![]()
结构图2
由结构图可以直观看出地图结构的互相连通性极强,且多选择的路径构成了游戏的一大特色。
2、玩法与潜行空间
作为主要以潜行暗杀(或道德)玩法为主的游戏,其游戏机制主要为此玩法服务。
首先是限制性的因素:即正面拼刀的风险高,容易被敌人围攻且玩家自身攻击手段少,而伤害性高的武器手段(枪、弓箭、手雷等)又会直接杀死敌人造成结局的不同,因此游戏鼓励潜行暗杀。然而,游戏中玩家杀死敌人会造成结局的不同却又没有明确的指示,只是单纯告诉玩家杀死过多敌人会导致结局恶化,却没告诉玩家“过多”这个词的详细解释,致使玩家只能在完成任务后查看游戏的混乱值,而混乱值过高玩家又只能重玩关卡,造成较大的挫败感。至于一路过关斩将的玩家,将在后期迎来叙事欺骗从而造成玩家的不满。
其次便是升级能力为潜行铺路的机制。玩家在游戏过程中会探索捡到符文,用于升级自身能力。而这些能力对潜行有着极大的帮助,包括看到敌人位置和视野的能力、附身潜行的能力、让时间变慢的能力、拖延敌人的能力以及暗杀能力和众多提高玩家容错的能力,玩家一开始拿到的瞬移能力更是为多种路径的选择开辟了道路。这些为潜行服务的能力极大提高了玩家潜行的意愿,也为玩家带来了多种玩法空间,为游戏性增添了丰富度和乐趣。
![]()
还有一点便是上文提到的设计者为潜行设计了很多空间以及掩体,进一步来为玩家潜行服务。
3、引导
对于《耻辱》的引导方式,则主要以任务引导的形式为主,并辅以图文引导和其他多种软引导方式。
任务引导主要是地图上大致的位置、方向以及距离的视觉标注,虽然是较为明显的视觉引导,却并不会破坏探索感,与《空洞骑士》守梦人的引导类似,这类视觉引导仅仅是大致的方位,并不涉及路线,因此并不会破坏玩家的探索感,同时也不会使玩家无所适从。
![]()
只有大致的方向和距离,并不涉及路线
至于游戏过程中玩家学习使用能力以及部分操作引导,则主要以典型的图文或文字引导为主。虽然恰当的文字引导能有效提高效率,但一旦使用繁琐或篇幅较长,就会极大破坏玩家的学习和游玩积极性(尤其是下图强制性的图文引导)。而要想调动玩家的积极性,最好还是在游戏过程中逐步加入引导,比如在战斗时提示玩家可以使用某种技能而不是强制玩家“读题目”。
![]()
过多的图文会降低玩家的学习积极性
然而除了操作的文字引导,构成游戏叙事部分的书籍、信件、广播等亦自然地成为引导的一部分,然而这部分引导主要以辅助性的软引导形式存在,如揭示世界观、提供密码、指明隐藏支线等拓展性内容。
![]()
藏有密码的书信文字引导
除了文字引导构成的引导,软引导还包括空间引导、事件引导、视觉对比引导等。
空间作为游戏中与路线结合的存在,其引导方式主要是对比引导与空间结构引导。作为游戏路线的承载,其有无本身就是一种引导,例如上中下层空间的有无、掩体的有无,以及支线探索建筑中对外开放式空间(阳台)的有无,
![]()
建筑构件与对外开放式空间
都在视觉层面上引导玩家探索或经过。同时,空间结构的主次划分也在合理引导玩家,如关卡开始地图中间为主线区域,空间结构相对对称,而空间右侧路线的出现明显向玩家昭示这是一条支路。另外从层级结构上讲,中层结构的主路属性一定是大于上层和下层的,然而为“潜行暗杀”这一主题考虑,下层空间和上层空间的主路属性反而更加喧宾夺主,这样不仅增加了游玩乐趣,也有一种“反其道行之”的引导性(如魂类游戏喜欢堵住原有主路让玩家走支路,最后打开主路,造成“柳暗花明又一村”的效果,同时心理感受由紧张到放松),让玩家将注意力更加集中于上层结构和下层结构以及支路等。且下层空间与上层空间以及掩体空间等支路次空间作为角色的主空间使用,也会进一步增加游戏“潜行”的沉浸感与紧张感。
从空间结构上来讲,建筑以及物品的高度亦是不可忽略的一大引导因素,由于角色能力“闪烁瞬移”能力的存在,要想界定出玩家能识别为“可利用的”建筑需要在高度上下功夫,交互物的高度不能太高使玩家识别为不可攀登物,而非交互物的高度也不能太低使玩家识别为可攀登物。实际上,游戏关卡在这一点上做的并不尽人意,尤其是在这一能力未升级之前,部分交互物界定于“可”与“不可”之间,易使玩家误判。比如医生办公室的阳台、坎贝尔办公室前侧的屋面攀登构件等,都会一定程度造成玩家的疑惑,这一点的引导性明显存在缺陷。
![]()
构件高度界定不明确
另外,建筑内部空间的平面结构也构成了引导的一部分。对于医生的办公室,其三层布局方式一致,即中间大厅为主空间,两侧房间为副空间,房间尽头是垂直空间楼梯。简单的空间布局易使玩家理解,并引导玩家根据自己对于空间的理解分析探索主次路径、应对敌人。对于坎贝尔办公室的平面结构,一层为对称式结构,让从不同路径进入的玩家更加容易理清结构避免迷路,二层为了丰富游戏层次采用主次空间的形式,主空间会议室是游戏的主线所在,而深入地图玩家可以选择次结构走廊探索,次空间也蕴含着游戏任务的其他选项内容,为玩家探索提供剧情上的正反馈。
![]()
对称空间与主次空间
至于事件引导,则主要以玩家探索过程中的突发事件为主。如玩家在经过后院区域时遇到的督军内讧时间,玩家选择帮助后便能得到某处保险箱的密码。事件引导在一定程度上也属于环境叙事的一部分,即揭示了世界观,同时也为玩家提供了引导。
视觉上的引导在引导中属于必不可少的一部分。玩家无时无刻不在被视觉元素吸引,而视觉元素的对比突出则显得尤为重要。在游戏中视觉对比的引导层出不穷,例如医生家书架后有着隐藏门,因此书架便有着移动的痕迹;密码在游戏中部分以隐藏与环境的形式存在;各类开关以色彩进行对比等。
![]()
![]()
![]()
![]()
引导方式总结
4、多选择任务/叙事及环境叙事
除了关卡及玩法上有着多重选择,《耻辱》在任务及叙事上也采用了多选择的原则,并将其与关卡和玩法结合。
比如在主要任务的选项中,玩家可以在最后选择杀死、毒死或勒晕并烙印坎贝尔(非致命方法),且可以选择杀死或解救科纳队长,而与之相关的烙印方法需要玩家探索建筑的副空间找到线索。除了主要任务,其他很多任务都由玩家权衡利弊,进行多方面的选择。这也提高了游戏的自由度和玩法丰富性。
至于环境叙事我认为是该游戏最出彩的叙事手法。设计师通过将广告、书信、标语、喷漆、生活符号、事件等合理至于游戏世界中,随玩家的探索一步步揭示世界观,下面我们主要以图片的形式展示其独特的环境叙事设计:
![]()
墙上的喷涂揭示了百姓为鼠疫所折磨的现状
![]()
鼠疫中大量百姓被强行隔离从而死去
![]()
“霍乱时期的爱情”
![]()
贪图美色与金钱的职高督军坎贝尔的写照
![]()
鼠疫的由来解释
……
5、关卡节奏
关卡的节奏分为三种,分别为路线上的、空间上的以及任务上的。
从路线上来讲,我们看回关卡的路线流程图,就会发现玩家路线是由单个路径→多个路径→单个路径一收一放式的线性→分叉→收束的循环。
![]()
收束—分叉—收束
![]()
收束—分叉—收束
关卡最初以线性路径引导玩家进入(随船夫到达岸边),让玩家专注代入环境;随后在第一个分叉(正门与侧路)提供自由选择,玩家感受到“自己能决定玩法”;而在分支汇合后,又重新收束到主线门口,从而避免玩家迷失目标。此后关卡多次重复“分叉—收束”的节奏,从而让自由度和目标感同时存在。是不可多得的优秀关卡节奏设计。
而从空间上来讲,玩家反复经过副空间→主空间→副空间的过程为玩家提供了独特的心理体验,前文说到副空间会让玩家产生紧张潜行的心理感受,而开阔的主空间会带来玩家心情的释放,因此这种空间交替进行会使玩家心理维持在可控尺度内,并避免单调的空间与心理体验。
从任务上来讲,玩家在探索过程中主支线任务以及各种隐藏事件交替进行,既满足了玩家的探索欲望,又通过“再收束”保证玩家不会丢失主要目标。使玩家兴趣曲线维持在合理的水平。
三、总结
总体而言,《耻辱》的初始关卡采用了多路径的原则,并注重玩家探索和自由选择,并进行一定程度的引导和节奏把控,在关卡设计上有着很高的水平。
更多游戏资讯请关注:电玩帮游戏资讯专区
电玩帮图文攻略 www.vgover.com
