前言:这是讲解主板各供电的上电顺序的第二篇文章,其他配套文章可在[主页-主板与时序]内寻找。这篇文章比较长,讲述了关机状态下主板的供电(开机时这些供电必须产生)。推荐配合基础知识PWM方式的buck电路,串联分压,电容的特性,电感的特性食用。
讲解实例
型号:宏碁掠夺者擎Neo16 2023款 N22Q22
主板板号:DAZGRMB2AC0
典型配置:13700HX+4060
名词解释/基础知识
待机:这里所说的待机并非睡眠待机而是电脑处于软关机状态(正常点击Windows关机)。对于台式机而言无论关闭与否只要连接着市电电源就会产生一个名为5VSB的5V供电维持待机供电;当主板支持深度待机供电可在BIOS设置是否关闭主待机供电省电,若主板不支持则将深度待机与主待机供电连接到一起。笔记本一般接上适配器就会完整地产生这些供电,而拔下适配器为了节省电池电量一般而言两者均不存在(不过还会有系统供电5V/3V和线性供电5V/3V这也是有人笔记本关机金属物碰到某些元件还能引发短路的原因),直到电脑开机才会按序产生。
电势:简单而言就是某个点上面的电压,我们一般说某个元件的电压是指元件两端的电势之差,电势可以说就是它某一端某一个的电压。
电平:高电平与低电平是相对的概念,代表1与0,开与关,以相对电压高低作为区分,所以也可以说是高电压与低电压,它们是一组信号。
主板供电芯片常见引脚注释
VIN:芯片供电输入
VREG:内部线性LDO供电输出
EN:芯片启动信号输入
DRVH/DRVL:上管驱动/下管驱动,用于控制mos管开关
BST:自举升压
FB:反馈,检测输出电压是否符合目标
GND:接地
PG:即power good,电源工作正常信号
12-14代HX处理器笔记本/台式机的待机供电需要:
VCCDSW_3P3:输入给PCH的3.3V深度待机供电。
DSW_PWROK:输入给PCH表示深度待机供电正常。
SLP_SUS# :从PCH输入到EC,高电平表示开启PCH主待机供电。
VCCPRIM_3P3:输入给PCH的3.3V主待机供电
VCCPRIM_1P8:1.8V主待机供电
VCCPRIM_0P82:0.82V主待机供电
VCCPRIM_1P05:1.05V主待机供电
RSMRST# :EC输入给PCH,高电平表示PCH主待机供电正常。不支持深度待机的机型会把其与DSW_PWROK连接到一起。
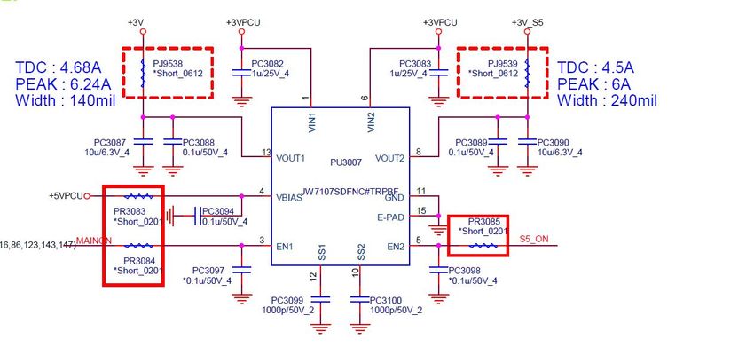
具体实现电路如图1
3.3V供电是由PU3005型号为RT6575AGQW的供电芯片产生的。
这颗芯片的工作原理是当VIN引脚输入12V-20V供电的时候,VREG3会产生线性3.3V电压,通过PR3045限流(限制电流保护芯片)后拉高EN2引脚电压至3.3V,芯片被激活。
pwm电路开始工作,具体流程为DRVH2为变为高电平,上管mos导通VIN(12-19V)高电压流入为电容与电感充电,电感后端的电压缓慢升高,当升高到3.3V的时候DRVH2变为低电平,上管被关闭延迟一瞬后DRVL2变为高电平,下管mos导通GND形成新的回路,此时电感和电容就像一个电池一样,将自身储存的能量再释放回去同时电压下降,当从3.3V下降到3.2V的时候关闭DRVL2延迟打开DRVH2如此高频开关循环,就能让VIN这12-19V的高电压转化成3.3V这种低电压,转化损耗对比其他方式非常小,这就是PWM,电脑中高功耗部分全部都是PWM的方式降压转化。
可能有人想问BST和FB引脚是干嘛的?前文说过芯片必须获取当前电压值才能合理地控制开关时机,FB引脚正是获取电压值的引脚,通过PR3058(R1)与PR3061(R2)串流分压,公式为V=R2*V输出电压*(R1+R2),比如
输出3.3V电压则FB引脚的电压是
9.31*3.3/(9.31+6.49)=1.94V
输出3.2V电压则FB引脚的电压是
9.31*3.2/(9.31+6.49)=1.89V
通过FB引脚就可以感知到输出电压。
因为MOS管导通有导通压降(经过元件电压下降),为芯片提供的电压最高为VIN=19V,假定导通压降是4.5V,以19V驱动mos管,mos管D极电势为19V,则S极电势为14.5V,很明显没有完全导通,此时mos管会严重发热,理想情况我们希望19V完全导通,mos管D/S两极均为19V,那么就需要至少23.5V的电压驱动,但是最高提供电压是19V,那么就需要进行升压。
BST脚与mos驱动脚相连,同时BST引脚与一颗升压电容与电感前端串联在一起,电容有个特性是电容两端的电势差不能突变,利用这个特性。
芯片内部先给BST脚充电到19V,电容左端电势19V右端0V电势差为19V,当以19V驱动上管导通的时候,右端电势变成19-4.5=14.5V,电容要维持19V电势差就必须把左端电压升高到19+14.5=33.5V,这个电压是与mos管驱动极相连的,驱动极电压升高到33.5V,完全导通19V,此时电容右端电压突变为19V,那么左端电压变成19+19=38V,然后是上管关闭下管导通,右端变成0V,左端变成19V,完成循环。
以上就是一个经典PWM芯片的全部工作流程。
当PWM芯片持续正常工作一定时间之后就会输出PG信号,这个PG信号一般会作为下一个芯片的EN开启信号,无限套娃就简单地实现了按时序上电的设计。
在图1中可以看到最终产生的3.3V供电名称为+3VPCU,图2中只有芯片收到S5_ON的时候才会把+3VPCU输出同时改名为+3V_S5,而S5_ON信号是由EC发出的,只有当适配器接入或者按开机键EC才会开始输出这个信号。
如图3,+3V_S5经过一坨锡改名叫+3V_DEEP_SUS并连接到PCH的VCCDSW_3P3为其供电。
DSW_PWROK看图4可知,连接的是名为PCH_DSWROK的信号,图4下半部分是它的来源,U67是一个与门,只有1,2脚都为高电平的时候它才能在4脚输出高电平,也就是说只有当VIN_SENSE(19V电压检测正常),EC检查VCCDSW_3P3正常后PCH_DSWROK才能为高电平,但是注意与门的型号MC74VHC1G08DFT2G前面有个*代表不上件,也就是没有实装,再看下面*short表示这个信号是和RSMRST#_PCH用一坨锡短接到一起的,也就是说这个本子不支持深度待机。
SLP_SUS输出给EC后EC产生SLP_SUS# EC。
VCCPRIM_3P3:见图5,直接和VCCDSW_3P3供电相连,再次证明这个本子不支持深度待机。
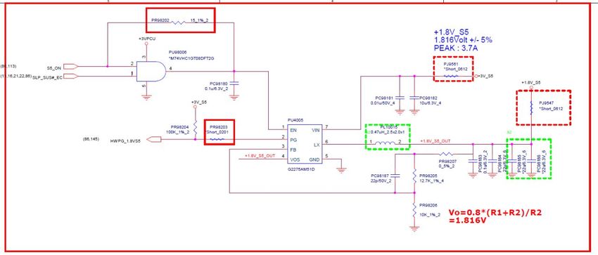
VCCPRIM_1P8见图6,也是一个PWM电路,只不过把mos管也集成进芯片,EC发出S5_ON开始工作。
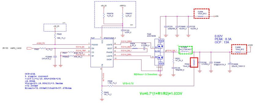
VCCPRIM_0P82见图7典型PWM电路,VCCPRIM_1P8供电芯片发出的PG信号作为其EN开启信号。
VCCPRIM_1P05见图8,将上一个供电的PG信号作为EN信号,其实ADJ引脚相当于FB,VPP是其驱动电压,EN是开启信号。可以看到它并没有电感,输入的1.8V供电直接转化成了1.05V,这是另一种供电方式LDO供电(低压差线性稳压器供电),特点是电流比较小,转化损耗随电压差增大而增大,比如1.8V转1.05V比1.8V转0.5V损耗低非常多,只适合小功率场景,在主板是经典供电方式。
RSMRST# :见图9,带*的元件不看,首先需要EC检测以上电压无误后发出RSMRST# 接着是VIN检测无误就会输出到PCH的RSMRST#
本文结束,下一期是开机上电。
![]()
![]()
![]()
![]()
![]()
![]()
![]()
![]()
![]()
更多游戏资讯请关注:电玩帮游戏资讯专区
电玩帮图文攻略 www.vgover.com
