【分辨率篇】如何選擇適合自己的顯示器?從入門到精通一文看懂!

這裏是A星人官方,喜歡AMD的都在這裏。點贊、關注和充電,是我們更新的動力,感謝小夥伴們的支持!

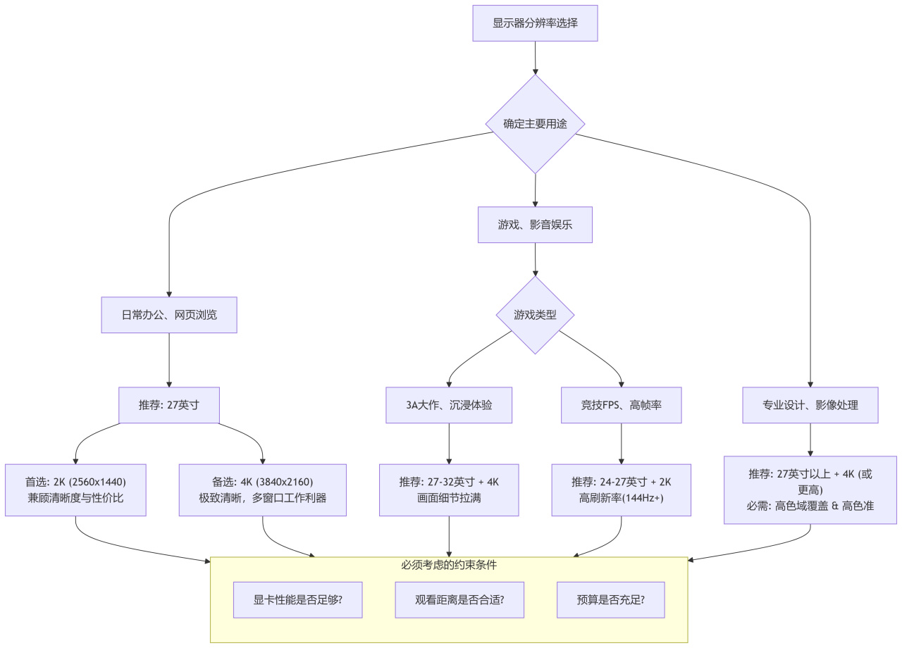
我們來深入聊聊顯示器分辨率的選擇。這是選擇顯示器時最核心的決策之一,因爲它直接關係到畫面的清晰細膩程度以及你需要的顯卡性能

選擇分辨率時,必須同時考慮顯示器尺寸主要用途。下圖清晰地展示了它們之間的關係以及我的最終建議,幫助你快速做出決策:

以下是圖中推薦方案的詳細解析,你可以根據自己的需求閱讀對應部分。

一、各分辨率詳解 & 適用場景

1. 1920×1080 (1080P / FHD)

• 現狀:入門級標準,技術成熟,價格低廉。

• 適合尺寸:24英寸及以下。在27英寸上使用會明顯感覺到像素點不夠密集,有“大果粒”感,一般不推薦。

• 適用場景與用戶:

◦ 日常文字辦公、網頁瀏覽。

◦ 預算非常有限的用戶。

追求極高幀率的競技類遊戲玩家(如:三角洲,無畏契約,守望先鋒,CS2,永劫無間等)【搭配高刷屏】。

• 顯卡需求:很低,核顯或入門級獨顯即可帶動。

2. 2560×1440 (2K / QHD)

• 現狀:目前的 “甜點級”黃金分辨率,在清晰度、性能和價格之間取得了完美平衡。

• 適合尺寸:27英寸是最佳搭檔。也能用於32英寸,細膩度尚可。

• 適用場景與用戶:

所有類型的PC遊戲玩家:清晰度顯著高於1080P,對顯卡的壓力又遠小於4K。

程序員:同屏可以顯示更多代碼行。

辦公和娛樂用戶:無論是處理表格、文檔還是看視頻,體驗都遠勝1080P。

• 顯卡需求:建議 GTX 4060 / RX 7600 XT 及以上級別的顯卡,才能在高畫質下流暢運行大型遊戲。

3. 3840×2160 (4K / UHD)

• 現狀:高端分辨率,提供極致的清晰度和細節表現。

• 適合尺寸:27英寸、32英寸或更大。27英寸的4K顯示器PPI(像素密度)非常高,文字和圖像邊緣極其銳利。

• 適用場景與用戶:

專業影像工作者:視頻剪輯、圖片精修、CAD設計等,需要看到更多細節。

高端影音娛樂:觀看4K電影、紀錄片的絕佳體驗。

主機遊戲玩家:PS5、Xbox Series X在4K分辨率下能發揮最佳畫面效果。

需要同時開啓大量窗口的多任務用戶:屏幕空間巨大,效率倍增。

• 顯卡需求:很高。想要在4K分辨率下流暢遊戲,需要 RTX 4070 / RX 7800 XT 及以上級別的旗艦顯卡。

二、關鍵點 PPI

什麼是 PPI?

PPI 指的是屏幕每英寸對角線上所包含的像素數量。PPI 數值越高,代表像素密度越大,顯示效果就越細膩、越清晰,圖像和文字的鋸齒感就越弱。

如何計算 PPI?

PPI 是由分辨率和屏幕尺寸共同決定的。計算公式如下:

PPI = √(水平像素數² + 垂直像素數²) / 屏幕對角線尺寸

你可以不用手動計算,只需要記住一個核心結論:在相同分辨率下,屏幕尺寸越小,PPI 越高;在相同尺寸下,分辨率越高,PPI 越高。

爲了更直觀地理解分辨率、尺寸與PPI之間的關係,下圖展示了常見組合的PPI數值及其對應的視覺感受:

PPI 與觀看體驗的黃金法則

1.“視網膜”級別(Retina):這是一個由蘋果提出的概念,指在正常觀看距離下,人眼已經無法分辨出單個像素的屏幕。對於電腦顯示器(觀看距離約 50-60cm),PPI 達到 110 以上時,普通用戶就很難察覺到像素點了。對於更高要求的用戶(如設計師、攝影師),可能需要 140 PPI 以上才能感到完全滿意。

2.Windows/macOS 縮放:

高 PPI( > 110):在 Windows 中,通常需要設置縮放比例(如 125%、150%)來讓文字和圖標大小變得舒適,否則會顯得非常小。macOS 對高 PPI 的優化更好。

低 PPI( < 90):基本無需縮放,但可能看到像素點或文字邊緣的鋸齒。

小結:如何用 PPI 來指導選擇?

1.設定清晰度目標:

• 追求細膩度:優先選擇 PPI > 110 的組合,例如 27寸 2K 24寸 2K

• 極致體驗/專業需求:選擇 PPI > 140 的組合,例如 27寸 4K 32寸 4K

• 避免坑款:儘量避免 PPI < 90 的組合(如 27寸/32寸 的 1080P)。

2.結合自身用途和硬件:

• 遊戲:27寸 2K(109 PPI)是高刷新率電競屏的黃金尺寸,平衡了清晰度和性能。

• 設計修圖:27寸 4K(163 PPI)或 32寸 4K(140 PPI)能展現更多細節,色彩和工作空間兼得。

• 辦公編程:27寸 2K(109 PPI)性價比最高。多窗口需求強則可以考慮 32寸 4K(140 PPI)。

• 顯卡性能:務必確保你的顯卡能帶動你目標分辨率(尤其是4K)下的工作和遊戲。

最終建議:在預算和顯卡性能允許的範圍內,儘可能選擇 PPI 更高的組合。對於大多數人來說,27英寸 + 2K分辨率(約109 PPI) 是當前最均衡、不會出錯的選擇。

三、重要注意事項

1.顯卡性能是關鍵:分辨率越高,對顯卡的圖形計算壓力越大。如果你的顯卡性能不足,盲目上4K玩遊戲會導致幀率很低,體驗反而更差。請確保你的顯卡能帶動你選擇的分辨率。

2.Windows縮放:在27英寸4K這樣的高PPI屏幕上,默認的100%縮放會讓文字和圖標變得非常小。通常需要將縮放比例調整到150% 才能獲得舒適的觀看體驗,現代系統和軟件對此優化得已經很好。

3.觀看距離:如果你離屏幕較遠(比如超過1米),高分辨率的優勢會減弱。高分辨率更適合桌面近距離觀看。

4.預算:分辨率提升通常會帶來顯示器本身、以及爲支撐它而需要的顯卡成本的同步上升。

四、總結與最終建議

• 無腦通用選擇:27英寸 + 2K分辨率。這是目前絕大多數用戶的性價比之選,清晰度提升巨大,對顯卡要求合理。

• 專業創作/不差錢/主機玩家:直接上 27英寸或32英寸的4K,體驗一步到位。

• 競技遊戲玩家:選擇 24或27英寸的2K高刷新率(144Hz+) 顯示器,在清晰度和流暢度之間取得最佳平衡。

• 預算有限或純辦公:24英寸的1080P 依然是可以的選擇。

推薦:

• 24寸-25英寸(1920x1080p)1k分辨率,顯示器黃金尺寸!說明:首先24-25寸顯示器較小,2-4k分辨率下,屏幕UI和字體縮放很明顯,很不推薦24-25寸顯示器使用2-4k分辨率。 • 27英寸-28英寸(2560x1440p)2k分辨率,說明:首先27-28寸顯示器大小適中,4k分辨率下,屏幕UI和字體縮放太明顯,不太推薦27-28寸顯示器使用4k分辨率,更不推薦使用1k分辨率,UI和字體相對模糊。 

• 32英寸(3840x2160p)4k分辨率,更推薦使用4k分辨率的顯示器。不推薦使用2k分辨率,極不推薦使用1k分辨率,UI和字體很迷糊。

• 34英寸及以上的帶魚屏就另當別論了,主要從顯示器面板,屏幕曲率來挑選。(帶魚屏大多適用於FPS,MOBA類型遊戲,,生產力主要涉及剪輯,影音娛樂,非辦公首先)

• 42英寸-48英寸(3840x2160p)4k分辨率,代表oled面板高刷,主要適用3A遊戲影音娛樂和輕微辦公場景。

• 55英寸-65英寸(3840x2160p)4k分辨率;(7680x4320p)8k分辨率,代表miniled、oled面板,主要適用3A遊戲影音娛樂及商用。

• 77英寸-85英寸(3840x2160p)4k分辨率;(7680x4320p)8k分辨率,中高端電視顯示屏,代表代表mini led、oled面板,主要適用3A遊戲影音娛樂。

• 89英寸-110英寸(3840x2160p)4k分辨率;(7680x4320p)8k分辨率,旗艦電視顯示屏,代表mini led、micro led面板,適用3A遊戲影音娛樂及商用等,僅代表個人觀點,謝謝!

--------------------------------------------------

希望這篇文章能夠幫到大家,這裏是A星人,我們下次再見!

更多遊戲資訊請關註:電玩幫遊戲資訊專區

電玩幫圖文攻略 www.vgover.com