作爲一個初入職場的新人,幾乎每天都要被大大小小的會議包圍。
時不時還要對接上下游,和客戶或甲方或現場或線上對項目細節,無論是電腦手機文檔還是手寫記事本,也難免會有遺漏內容。
之前還不理解,爲什麼不少職場老手會在會議錄音、爲什麼iPhone上自帶的錄音App要叫“語音備忘錄”,被職場“毒打”以後終於明白了。
![]()
早期職場當中,普通員工也不太錄音,往往只有敏感的通話纔會錄音留後手用。採訪、培訓場景用得多,而重要會議大多是祕書來錄音整理。
後來有了語音轉寫,大家用錄音的場合明顯多了,畢竟一屏能看數分鐘的會議內容,定位對應的錄音片段也快得多,明顯高效不少。
而到了AI大模型逐漸普及的今天,釘釘的首款AI硬件爲什麼選擇做AI助理的場景?DingTalk A1這張AI助理“卡片”又能爲辦公學習提效多少?
百聞不如一見,實測一下就知道。
![]()
DingTalk A1包裝盒整體銀色磨砂,正面爲產品輪廓圖和代表語音的波形圖案組成。
盒子採用了橫向抽拉的結構設計,背面標註了產品詳情參數,由阿里巴巴集團釘釘設計、聯想製造。
採用了恆玄的BES2800,這是一顆6nm製程的AI⾳頻芯片,我這臺爲個人旗艦版,內置64GB存儲。
![]()
包裝盒內配件比較精簡,包括了Magsafe保護皮套、說明書、激活卡、Magsafe轉接圓環。
由於採用了主流的USB Type-C接口充電,因此也並沒有提供充電器與線纜的必要。
![]()
Magsafe皮套出廠已經套在了DingTalk A1主機上。
如果你是不兼容Magsafe的手機,如大部分Android手機和iPhone 16e等機型,則可以將Magsafe轉接圓環粘在手機上,然後就可以將DingTalk A1直接吸附在手機背面了。
皮套預留出了上方的交互操作區域,這裏有點像手環的形狀和設計,整機看起來簡直就是小號iPhone Air既視感。
左側爲釘釘logo,中間爲0.95寸彩色顯示屏,然後右側緊跟長條型錄音鍵和AI語音交互鍵。
![]()
DingTalk A1作爲一個隨身AI助理,離不開輕薄無感的形態定位。
取下皮套後,DingTalk A1僅僅和一張銀行卡差不多大小。配合其全金屬機身的磨砂表面設計,恰到好處的凸臺銜接和CNC切割,整機有着極強的質感。
![]()
而說到薄,其也只有常規手機的一半、三張銀行卡左右的厚度——幾乎就是Type-C口多出一點點,比剛發佈的iPhone Air還薄。
![]()
在機身正面下方,則是DingTalk A1產品名稱。
![]()
旗艦版內置了5顆全向 + 1顆骨傳導共6顆麥克風,因此整機也幾乎呈左右軸對稱設計,預留了7個開孔,能夠實現8米遠距離高清拾音。
![]()
翻到背面,由於頂部預留的黑色注塑天線部分,則看上去有點像一張工牌。
![]()
底部鐫刻了產品的型號、電源、製造、序列號等信息。
![]()
整機的外觀看下來,你很難將這樣一個看似“人畜無害”的卡片,同侵入感很強的錄音筆聯繫在一起。
因此,你在職場場景當中使用,也可以更加從容和自然。
上手使用也很簡單,首次只需要長按3秒錄音鍵開機,手機釘釘App掃描激活卡上的二維碼進行綁定即可。
![]()
掃碼完成激活後,DingTalk A1會出現在消息頁面,日常也是進入這個agent對話來使用。
![]()
從手機端DingTalk A1對話下方的“開始錄音”就可以發起錄音。
當然,無論是否連接手機,直接長按DingTalk A1設備端上的錄音鍵2秒,也可以直接開始錄音,再次長按結束。
錄音文件會在連接手機釘釘後自動同步到“錄音文件”頁,支持自定義不同錄音的標籤、支持搜索以便查找整理。
DingTalk A1會贈送10GB的個人永久雲存儲權益,錄音不僅能同步到手機釘釘,還能自動上雲,方便你在各個設備回放使用,避免數據丟失。
![]()
在錄音的同時也支持實時AI翻譯,速度也很快。支持實時翻譯模式,支持8種語⾔相互語音翻譯和21種語言的同聲傳譯模式。
![]()
可能是出於隱私保護+轉寫權益每月1000分鐘的考慮,錄音完成同步後默認是以時間命名且未轉寫,需要進入對應的錄音手動生成轉寫和總結。
生成時可選預置的不同模板,光類型就有推薦(常用)、會議、電話、教育、採訪、銷售、醫療、諮詢、法律、金融十種,其中每個分類下還有細分的不同場景,我數了下目前共有31種。
此外,上方還支持額外的企業自定義模板。
支持自動區分說話人,如果所屬企業錄入有不同同事的聲紋並授權,還能更進一步直接關聯到具體說話的同事是誰。
AI大模型目前有阿里自研的通義千問QwQ-plus(學術研究輔助)、Qwen3-235B(通用摘要),也支持Deepseek-R1的qwen32b蒸餾版(速度較快的短文本摘要)、671B滿血版(強邏輯推理)和Deepseek-V3 671B滿血版(複雜語境連貫摘要),可以根據不同場景需求切換。
模板和大模型支持隨時切換,因此你不用擔心生成時選錯。
識別語言目前更是支持19種語言,也支持自動識別,西班牙、葡萄牙語還支持兩種不同口音。
![]()
我根據自己的需求,做了多種場景、領域下的測試。
首先是職場中最常用的會議討論、工作通話場景,這裏我用拍戲期間一場討論來給大家看看效果,原文太長我只截取其中部分給大家展示結構。
可以看到,其能根據上下文自動判斷各方角色、觀點立場、決策事宜的要點,避免此前回放錄音時聽到一堆“打太極”內容浪費時間,這也得益於DingTalk A1旗艦版8米級別遠距離收音、5+1麥克風全向拾音降噪的能力。
![]()
教育培訓也是大家從小到大都會接觸的領域。
無論是影視剪輯課程還是英語四六級課程,其紀要中都能幫你概括出課程中的要點,就像是學霸直接幫你整理好了重難點筆記,學習複習都能更加直觀,還能直接導出成釘釘文檔。
![]()
分析功能則是通過預置不同細分場景的助理智能體,來實現不同場景下的需求。
![]()
如果你還有更精細的要求,還可以對這些AI小助理手動調教,如修改角色設定、自動觸發分析條件、分析能力等。
![]()
DingTalk A1超出我預期的是,其不僅面向我們常見的學生角色下了功夫,利用AI分析功能的強大能力,還實現了智能分析課程質量,像是以往需要專業教師輔助進行復盤的教研場景,現在AI就能直接反向輸出教案,進行評分,指出優缺點和改善方向。
![]()
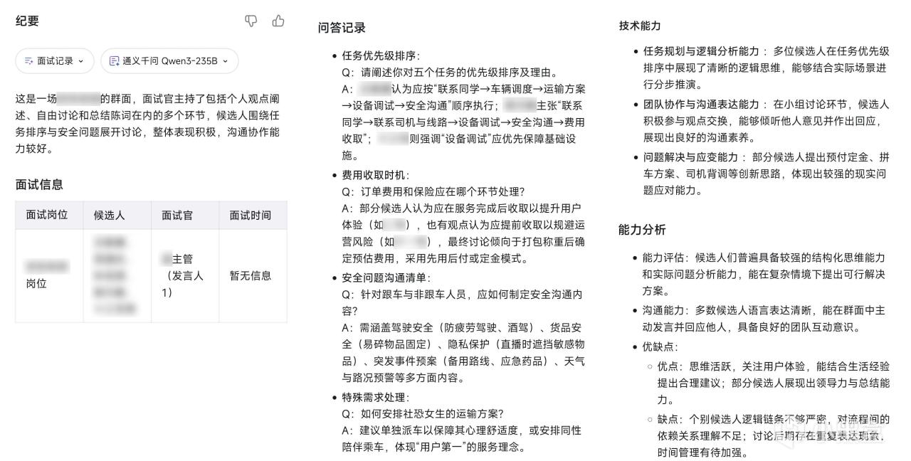
面試場景,無論你是面試官還是被面試者,都能借助DingTalk A1做出精準覆盤。
![]()
對於客服銷售場景,AI助理也能迅速提取出客戶姓名、關注點、畫像、滿意度、需求等重點內容。
![]()
提到電話場景,不得不提這個神奇的骨傳導麥克風設計了——只需將DingTalk A1吸附到手機背面,雙方的通話內容就都能清晰記錄下來。
這波對錄音操作複雜的iPhone來說,簡直絕殺。
![]()
作爲數碼博主,再來試個產品發佈會場景——蘋果iPhone 17發佈會實時英文翻譯中文+會後中文紀要,發佈會後直接就能出總結,讓我第一個出稿。
![]()
作爲AI語音助理,其還有語音備忘錄功能,只需長按語音鍵就能隨時記錄靈感,連接手機後自動同步到和自己的聊天當中。
連接釘釘App且在釘釘主頁狀態下,則會在手機上實時顯示內容。
![]()
而在消息對話頁面,長按語音鍵可以直接從DingTalk A1收音發送語音消息。
![]()
至於續航,660mAh電池下官方給出的數據是連續錄音45小時。
我實測了下,100%電量連續錄製12小時後剩餘76%,續航能力會略超出官方宣傳一些。每3小時會做一次切片,避免單個錄音過長造成穩定性下降和後期不便整理等問題。
近一週的辦公用下來,DingTalk A1屬實稱得上是個無感隨身的職場全能AI語音助理。
相比海外爆火的Plaud,DingTalk A1不僅本地化做得更好、續航更長、免費時長更多,而且性能相當的青春版價格直接腰斬,錄音效果更好的旗艦版也僅僅其8折不到的價格,更具性價比。
打工人從此也能輕鬆擁有一個能幫你記錄整理好一切工作事宜的祕書了。
更多遊戲資訊請關註:電玩幫遊戲資訊專區
電玩幫圖文攻略 www.vgover.com
