无畏契约夜市学术研究(伪)
曼波,6月6日,无畏契约国服夜市活动开始,这次夜市不是加入了1590点券的金色枪皮吗,本人突发奇想,用国产AI之光Deepseek算一下本次夜市抽到金色皮肤的概率。事先声明,本视频里面的所有数据、概率都仅供参考,图一乐,可能有些许偏差,如有疏忽,欢迎观众老爷们指正。
![]()
![]()
那么首先要向AI阐述夜市的基本逻辑,说白了就是抽奖,在一个玩家们未拥有的皮肤池里,随机抽6个皮肤,每个皮肤再随机抽6个专属的折扣,供玩家购买。
![]()
并非幸运
经过统计,本次夜市算上新增的3套金色皮肤和3套紫色皮肤,共计80套皮肤,包含385个单品皮肤(数据可能有些许偏差),这些在我的上一个投稿:夜市全皮肤介绍里,有提到,感兴趣的可以去看看。
![]()
针对这些皮肤,我站在普通玩家的立场上,把它们分为了四大类别。(声明:按个人喜好为基准进行分类,仅供参考)
C级
第一类是无论刷到什么折扣,都不会买的C级皮肤。该类皮肤基本是贴图皮和少部分近战武器,对于普通玩家买了就是浪费钱的存在。统计如下,共计201个皮肤。
![]()
C级
B级
第二类是比较一般、有点意思但不多的,夜市5折/6折会考虑购买的B级皮肤。统计如下,共计113个。
![]()
B级
A级
第三类是优秀的夜市A级皮肤,这类皮肤在原价时,口碑和销量就非常不错,夜市能刷到8折和更低的折扣时,就算得上优秀的夜市皮肤了。统计如下,共计59个皮肤。
![]()
A级
S级
第四类是本次夜市加入的,少的可怜的3套金色枪皮,它们的近战武器都不进夜市,统计如下,共计12个皮肤。
![]()
砰砰X特工队,4个
![]()
奇点1.0,4个
![]()
全息波普1.0,4个
夜市皮肤池
这四类皮肤共计385个,构成了本次夜市的一切。别忘了,夜市还要排除玩家们已经拥有的皮肤,这边就假设实验对象是一个,有一些消费能力的普通玩家。
假设这个玩家,买了2个大套装,也就是5+5,10个A级皮肤,此外还单买了10个A级皮肤,以及单买了2个B级的趣味整活皮肤。别看皮肤不多,这些皮肤加起来也已经接近2000块钱了。既然是买的皮肤,那肯定是优中取优,其实也有可能包含S级的金色枪皮,但是本次我们讨论的是夜市,S级金色枪皮本来就少得可怜,就把这些皮肤都算成A级皮肤。
![]()
模拟皮肤池
夜市皮肤池要排除已拥有皮肤,按照我们假设,玩家拥有20个A级皮肤和2个B级皮肤,所以对于这个玩家来说,他的夜市随机池由201个C级,113-2=111个B级,59-20=39个A级和12个S级皮肤,共计363个皮肤组成,这个玩家的夜市,将由这363个皮肤中随机抽取6个皮肤,搭配随机的折扣组成。
夜市折扣
夜市折扣方面,实际夜市中的折扣是49%-99%,为了减少计算量,方便AI更快的得出结果,我对折扣进行了简化,分别是9折,8折,7折,6折,5折,共计5个变量。
![]()
好了,这下梳理清楚了,我拟了一段文字,向AI发送指令。在文字中,我将夜市能抽到的皮肤,按照我的设想,分为了几个不同的抽奖结果。
首先是最差劲的结果,那就是抽到任意折扣的C级枪皮,或者9折的任意枪皮,在我的价值观里,C级枪皮一文不值,9折只有10%的优惠,太低了,不配“夜市”的名号。
中等的结果就是抽到8折或者7折的A级和S级皮肤,这样的夜市皮肤质量好,又有一定的折扣,可以酌情购买。
最好的结果就是抽到6折甚至5折的B级,A级和S级皮肤,皮肤好,折扣高,肯定是最好的抽奖结果。
向AI输入的指令文本
![]()
查询某些人闲的程度
下面,交给任劳任怨的deepseek吧。文字我放在评论区了,开源!(并非开源),感兴趣的盒油可以复制了,自己拿去问AI,查询夜市其他不同结果的概率,或者进行修改,如果文本有误,欢迎指正。

made in heaven
SHOWTIME
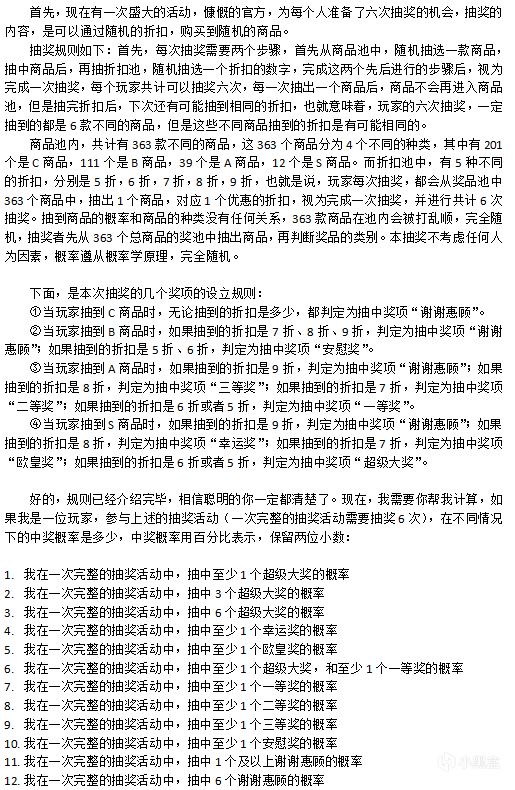
根据Deepseek的结果,本次夜市,我们假设的玩家,抽到至少一个5折或者6折金色S级枪皮的概率是7.68%,而抽到3个甚至6个5折或者6折金色S级枪皮的概率近乎为0%,嘻嘻,我已经想象到玩家们P图夜市6格金色S级皮肤,然后去各个视频评论区下面发布的画面了。而双喜临门也就是抽到5折或者6折金色S级枪皮和优秀A级皮肤各一个的概率只有1.44%,抽到至少一个5折或者6折的优秀A级皮肤概率也只有23%,6格夜市有1格谢谢惠顾(垃圾)的概率接近百分之百,6格都是谢谢惠顾(垃圾)的概率也高达20%,其他概率见下方图片。
![]()
图一乐,不严谨,仅供参考
D学长的评价
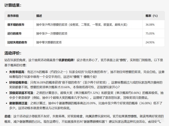
最后,我让Deepseek,根据下述的文字规则,站在玩家的角度,评价一下这个活动,为了不让概率太难看,我已经算上了B级皮肤也就是安慰奖了。
![]()
评价前提
D学长对于夜市活动的一句话评价是:坑爹的陷阱,其他评价的就看图片中的文字吧,给我看的笑嘻了。不得不说现在人工智能确实很厉害,以后还会更厉害。最后,不知道我的输入文本编辑的有没有问题,如果有问题,欢迎指正!也祝大家夜市不要成为那一批比较失败的24.95%,曼波。
![]()
更多游戏资讯请关注:电玩帮游戏资讯专区
电玩帮图文攻略 www.vgover.com
