《無畏契約》12.00版本預計將在1月8日 1:00~5:00進行停機更新
停機更新結束後將進入2026賽季第一幕新賽季,競技模式段位將進行重置
![]()
此次版本更新將有六名英雄進行調整:
維斯
擴大了鐵棘禁園的範圍,提升進攻和防守據點的穩定性
鐵棘禁園
半徑從26米提升至28米
寬度由7.5米提升至8米
煉獄
空投煙幕與天基光束在戰術地圖上的顯示得到了優化,以提升可讀性
海神
調整全新進攻型技能,命中敵人時有更充足的時間窗口去擴大優勢
亂湧
即使不在視線範圍內,爆炸也可以使玩家受到視野收縮與減速
爆炸啓動時間從0.8秒降低至0.6秒
減速持續時間從0.6秒提升至2秒
怒濤
減速持續時間從0.6秒提升至2秒
賢者
更新賢者的目標選取機制,讓技能可以更精準地鎖定英雄模型。即使目標隊友的身體中下部被地形遮擋,仍可進行治療
逢春
更新目標選取機制
鈦狐
特快專遞
震盪持續時間從4秒降低至2.5秒
爆炸新增傷害
中心最大傷害35,最小傷害20
潛襲爬蟲
揭露類型從瞬時揭露改爲完全揭露
脈衝半徑從30米降低至16米
維斯
擴大了鐵棘禁園的範圍,提升進攻和防守據點的穩定性
鐵棘禁園
半徑從26米提升至28米
寬度由7.5米提升至8米
![]()
地圖更新:
![]()
![]()
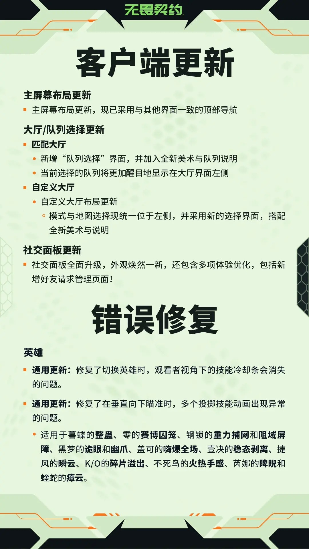
更新/修復:
![]()
![]()
![]()
![]()
更多遊戲資訊請關註:電玩幫遊戲資訊專區
電玩幫圖文攻略 www.vgover.com
