
这两天车圈最大的事,除了上海车展,应该就是昨天的工信部会议了。
前阵子脖子哥刚发过文章,就在说车企的夸大宣传这事,没想到过了这么点时间就真的出政策了。
17号早上,一份工信部闭门会的会议纪要开始在各个微信群流传,然后中国汽车工程学会理事长张进华,也发了篇解读文章,行业内部、各大媒体等多方也确认了确有其事。
我在工信部官网上查了一下,也能看到关于这次会议的报道,会议内容实际就是关于二月份发布的,智能网联汽车相关管理通知的一个新拓展,但这次最重要的规定就一句话:
车企以后不准再夸大智驾的宣传了!你们全都收收味儿!
![]()
紧接着,***道路交通安全研究中心也发了文章,说车企通过广告或宣传材料虚构、夸大辅助驾驶功能,误导消费者购买,监管部门可处以广告费用5-10倍罚款,情节严重的吊销营业执照。
若虚假宣传造成等严重后果(如致人伤亡),可对责任人处2年以下有期徒刑或拘役,并处罚金。
![]()
好好好,这波我是真支持,双手双脚都要支持,真是好事儿。
不光咱们,微博上各种网友,自媒体看见这新闻也是好评如潮,“ 早该管管了 ”。
![]()
至于为啥大家都觉得这个规定好,其实咱们也聊过很多次了。要是用一句话来概括,那就是:
天下苦营销久矣。
![]()
自打城市NOA、端到端、视觉识别、激光雷达这些智驾相关技术爆发以来,车企们在这块的宣传都跟军备竞赛一样,一会儿扎堆高阶智驾,一会儿又都搞全民智驾,技术平权。
该说不说,这些技术本身出发点都是好的,但车企宣传出来的效果,其实却不等于实际表现。
比如有些明明只有高速NOA,也说自己是高阶智驾;有的高配车型的智驾跟低配不一样,但宣传的时候统一宣传最好的;
有的你这L2辅助驾驶就大大方方认了呗,非要特立独行说自己是L2.5,甚至还有L2.99999这种迷惑行为。
还有的动不动就谈多少多少公里可以零接管,不碰方向盘,甚至还有全程零接管,说自己只管睡觉这种话。
![]()
不少信以为真的群众,也不拿安全当回事,从安全带插销到方向盘贴片都给自己整上,也学高管们说的一样开智驾睡觉。
虽然这些现象咱都很不提倡,但毕竟高管们都这么搞了,还要说自己没有误导消费者,结果出事却赖车主不珍爱生命,那我觉得属实有点过分了。
结果最后就导致,人民群众的生命安全出了问题,车企自己也要因为智驾相关的事故被骂,大家对新技术的争议也越来越多。
有的高速上专门对智驾做了标语
![]()
而这次会议,不仅要把上面这些鸡贼的宣传问题一网打尽了,还对车企们做了更高的要求:
企业须恪守宣传合规底线,严禁使用“自动驾驶”“自主驾驶”“智驾”“智能驾驶”“高阶智能驾驶”以及“脱手”“脱眼”等误导性表述,建议所有市场推广资料须统一采用“(组合)辅助驾驶”标准术语。
![]()
翻译一下就是,自动驾驶、智能驾驶这种词以后不许再说,按照早在2021年就发布的汽车驾驶自动化国标规定:
只有3级及以上才带有自动驾驶这个词,目前2级驾驶自动化的正规名称,都叫做组合驾驶辅助。(为方便理解,后文以口语提到的智驾均指L2组合驾驶辅助)
![]()
张进华的文章中继续解释道,组合驾驶辅助产品仍处于技术完善阶段,各项能力尚未完全成熟,功能应用从可用到好用仍有距离。
也就是说,现在各位都是L2组合驾驶辅助,就这还没完全成熟,所以先别蹭L3了。
![]()
而在智驾等级上,这次建议所有车企严格遵循国际自动化驾驶等级(SAE J3016)分类标准,也就是只有L0-5这6个等级,中间不存在L2.5,L2.999这些擦边行为。
根据张进华的解释,L3级是智驾技术与法规的分水岭,用户可以在特定场景下完全脱离驾驶任务。那也就意味着,L3级的车如果脱手出事,那车企要负责,但L2出事就得自己负责。
实际上,这也是为啥这帮车企敢擦到L2.999都不说自己是L3的原因之一。
![]()
除了上面这些在宣传上的硬性规定,这次会议还围绕智驾安全性做了不少限制。
![]()
比如像“代客泊车”“一键召唤”“远程遥控”这些没法保证驾驶员在场,以及运行过程中安全的功能,也不让再申报了;
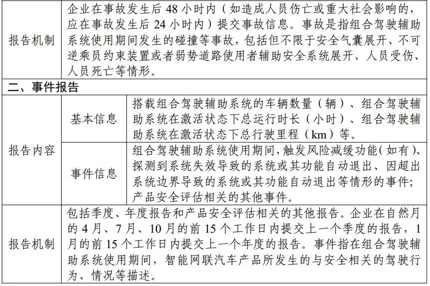
还要新能源车企每个季度及年度都要提交事故报告,看看你家智驾到底怎么个事,要是造成事故,必须在48小时内上交报告,重大事故必须24小时上交,别想着发个公告就混过去。
![]()
另外,对于频繁实施远程OTA升级的企业,工信部也会重点审查;要是因为安全缺陷的紧急OTA,则必须按《缺陷汽车产品召回管理条例》执行,相关升级行为也要市场监管总局审批后才能推送给用户。
这招就是直接断了那些有问题就捂着,完事OTA解决的路线。
![]()
以后出事该召回召回,要OTA也被批准了才行,会议特别警示企业必须预留充足验证周期,“ 明确充分验证,不能拿用户去做测试!”
![]()
说句实话,这两年虽然行业整体的智驾水平确实有了很大进步,从高速到城区,覆盖路段越来越多,能力越来越强,销量也是嘎嘎涨。
高工智能汽车研究院监测数据显示,2024年,国内前装标配L2级辅助驾驶(不含NOA)的乘用车占比超过41.04%,交付量超过860万辆,同比增长25.33%;而在高阶智驾(NOA)这部分,前装标配交付197.47万辆,同比增长162.31%,其中新能源占比超过90%。
尽管搭载了这些辅助驾驶技术可能比大部分新手开得都好,但归根到底,这还是没法彻底取代人。
![]()
拿车企来说,他们宣传的所谓零接管,实际也不是不用管,而经常是遇到紧急情况直接退出,还得靠人来处理当前遇到的问题。
![]()
但这要是碰上驾驶经验不足的司机,在慌乱中反而更有可能出错,造成事故。
一旦发生这种问题,车企本身又不承担法律责任,因为系统已经退出了,那就完全算是车主操控有问题。除非民意沸腾,众人声讨之下才愿意承担一部分社会责任。
虽然像这种事故的发生,往往都是多方面原因造成的,但车企本身很难把自个宣传上的事儿摘出去。
![]()
中国汽车工业协会常务副会长付炳锋今天也说,“ 宣传表达是连接产品与用户认知的关键一环,必须以真实、清晰、负责任为基本原则。 ”
![]()
对于企业,他建议应该“在交付、使用、维护等各环节建立系统化的用户教育机制”;
还要 “ 用多种形式,向用户清晰传达系统的基本能力与适用范围、使用过程中的驾驶员职责、操作规范与接管要求、应急处置方法及系统局限性等内容。 ”
![]()
今年作为智驾的一个分水岭,行业发展可以说是突飞猛进,很多入门级的车型也都开始搭载了智驾,会有大量消费者第一次接触智驾。
![]()
所以工信部这次出这个规范宣传的通知,可以说相当及时了,无论是对公民生命安全,还是行业健康发展都是好事。
比起在L3上擦边,疯魔宣传自己智驾多好,车企先要学会把车主当人,而不是当成掏了钱还要贡献测试数据的白给耗材。比起事后捂嘴,还不如事先端正态度,告诉用户自家的车真实水平到底什么样,能不能为发布会上说过的话负责。
希望行业内外这些大声喊口号的人真能遵照规定,少点套路多点真诚。借付炳锋的话说,“技术普及+认知普及”咱都得实现,才能夯实驾驶安全的第一道防线。
撰文:纳西
编辑:江江 & 面线 & 脖子右拧
美编:焕妍
图片、资料来源:
工业和信息化部:市场监管总局关于进一步加强智能网联汽车产品准入、召回及软件在线升级管理的通知
工业和信息化部:《关于进一步加强智能网联汽车产品准入、召回及软件在线升级管理的通知》解读
工业和信息化部:装备工业一司召开智能网联汽车产品准入及软件在线升级管理工作推进会
GB/T 40429-2021:汽车驾驶自动化分级
汽车学会:张进华:加强组合驾驶辅助产品管理落实,规范行业认知,推动产业高质量发展
汽车纵横:付炳锋:加强行业自律,守护技术初心——对智能网联汽车产业健康发展的几点思考
中国新闻周刊:高速开车睡觉,谁制造了“全民智驾”幻觉?
中国经济网、高工智能汽车研究院、盖世汽车等,部分图源网络
![]()
更多游戏资讯请关注:电玩帮游戏资讯专区
电玩帮图文攻略 www.vgover.com

