整机到底怎么样,对于一般用户而言体验又如何?这个便从大佬那借来一台极其“牛逼”,也可以说极具潜力的铭瑄整机,垃圾佬都直呼NB的那种。
当时机器的首发价是在4399元,后面小涨到4599元,目前又回落下来。
为啥要测一台整机?还是“3A”平台?毕竟在此之前用Intel B580把本人库里常玩的游戏都测了个遍,表现十分不错。
除了个别游戏有些跳帧外,基本上能达到Timespy所跑的14000分应有的表现,摘掉了高分低能的帽子。那放到整机上又表现如何?
![]()
首先讨论一个问题:这台整机卖4399元,值不值?
CPU:i5-12600HX
主板:MS-MoTD方案 MATX D4(十分NB的板子,稍后讨论)
内存:宇瞻 16GB X2 DDR4 3200Mhz C22
硬盘:七彩虹 1TB NVMe PCle4.0 TLC颗粒
显卡:铭瑄 ARC B580 Milestone里程碑
散热:四管风冷散热
无线网卡:Realtek TRTL8111H
电源:500W
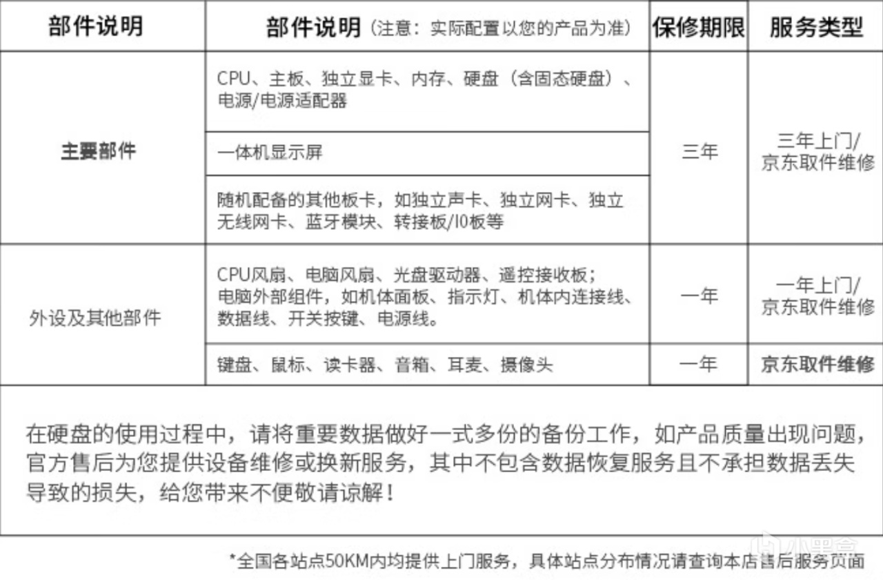
支持三年上门服务
就目前配置来看,MoTD方案可能看着怪怪的,台式机上笔记本的HX处理器,倒是铭瑄官网给的驱动和参数十分完善,看来是下决心在做。
MoTD:即Mobile on DeskTop,把“移动端”硬件组合,套用到“桌面端”来使用的一种硬件思路。一般是主板+移动端CPU捆绑的形式,不少产品性价比逆天,但也挺吃厂家调教。
一颗i5-12600HX,4大核8小核16线程,18M三缓,基础功耗在55W左右,实际游戏功耗放开了跑也就80W左右,一般游戏搭配B580够够的(除了逆天三角洲!)。
B580其含金量就不用多说,在RTX 4060这张入门卡由2100➡️2600元的逆天涨幅下,能够2000元以内拿下的它显得极具性价比!
![]()
其他方面倒是中规中矩,32GB的DDR4,量大管饱,七彩虹家的固态硬盘,1TB也够用,显卡为铭瑄自家入门级Intel B580,满打满算90W+110W共200W的CPU/GPU功耗,500W的电源余量足够。
如果自己配,捡捡垃圾,4000出头也能拿下,但这玩意捆绑三年上门服务呀!有啥问题扫主机侧板上的二维码就能派师傅上门检查。
这样看来,对于需要到手即用,出问题懒的掰扯的用户而言,还算不错。
![]()
进入正题,来具体聊聊这台机器!
外观&相应配置
机箱外观很素嗷!无柱海景房,正面有铭瑄Logo,就说咱们能不能推出个配得是MATX主板的小机箱?
顶部三把RGB定速风扇,放地上还好,放桌上离人较近就显得有些吵闹,结合机器本身功耗上限不高,上几把低速风扇足矣。
![]()
走线也较为一般,虽然不影响使用,但总感觉差点什么。
倒是机箱该有的细节并未落下,无论是带有缓冲胶垫的螺柱,还是可移动显卡固定槽位,对于主机的拆装较为友好。
防尘网就机箱上部有,但底部电源仓并未配备,接口倒是支持USB3.0和Typc-C接口,总得来说,这款配套机箱只能说勉强够用。
![]()
倒是主板的CPU供电为8+8+1项,最高支持125W的功耗上限,喂饱这可移动端高性能处理器完全没问题。
倒是,主板的扩展性有些吓人,甚至十分适合某些场景。
![]()
首先是其拥有四个PCIE4.0全尺寸M.2硬盘插槽,其次底部整齐排列8个SATA接口,简直是NAS神板好吧,搭配一个专用机箱,摇身一变高性能NAS主机,虚拟机用一个,闲置一个!
并且CPU自带UHD核显,拔掉显卡还能接更多阵列卡,简直不要太爽。
好,打住!一般用户四个 PCle 4.0 M.2槽位还得不到满足?
![]()
![]()
显卡则采用的是目前2000元价位规格与理论性能十分诱人的铭瑄B580 Milestone里程碑。
采用红黑配色,虽然整体为塑料材质,但磨砂处理后观感十分不错,两把11扇叶,9cm FROST风扇给这张游戏功耗比4060略高的B580散热绰绰有余。
![]()
![]()
![]()
并且规格在同级别产品中,十分具有竞争力。12GB的显存容量搭配192bit位宽,2K游戏理论上不在话下。
在代表2K游戏表现的TimeSpy中,B580拿下接近14700的高分,甚至比RTX 3070都要强上一截。
![]()
![]()
![]()
倒是老生常谈的问题就是,B580要在BIOS中,开启Resizable BAR才行。就铭瑄这张主板为例:
在BIOS中找到“高级”,转到PCI总线,开启“4G以上解码”,即可,操作基本没难度。
![]()
CPU为移动端的I7-12600HX,4P+8E共计16核心,规格整体看不算太差,再结合其相比笔记本平台更为激进的性能释放,实际表现还算可以。
在CPU-Z的具体测试中,单核688分,多核5586分,CPU烤鸡释放90W左右。结合其与B580的组合来看,更偏向于3A游戏场景,网页可能就会遇见瓶颈。
![]()
![]()
内存采用两根裸条3200Mhz频率的DDR4,桌面DIMM内存插槽,共计32GB容量,上代内存在疯狂内卷下,的确便宜不少,具体表现如下图所示。
![]()
硬盘则采用七彩虹家的CF600,1TB容量,有条件还是加块原厂固态当主盘更为稳妥,当游戏盘自然完全没问题。
CDM测试中,在半盘(41%)状态下,能达到4.0应有的速度,8GB模式下顺序读写分别为3466MB/S和3072MB/S。并且4K小文件也有51MB/S和216MB/S。
![]()
游戏测试
i7-2600HX+B580的组合游戏表现如何?
在较为有代表性的3A游戏《赛博朋克2077》中,1080P超级光追画质拉满的情况下,平均能达到68FPS,最低也有56FPS,且CPU功耗为80W左右。
![]()
关闭光追全高画质下,平均帧能突破三位数,来到109FPS。
![]()
在CS2的1080P默认画质dust2场景测试中,平均帧为252FPS,1%Low则为143FPS,此时CPU有些吃不消了,但微调一下画质,跑满165Hz显示器还是没有问题,此时GPU压力较小。
![]()
![]()
根据当前的测试与CPU/GPU性能,铭瑄这套主机就是一个2K高画质3A畅玩主机,网游优化较好的游戏跑满165Hz高刷显示器没问题,哪怕三角洲行动这类优化巨烂的,也能稳定在100FPS以上。
总结
这里更多还是想聊聊现在品牌整机的现状,它是否有那么不堪。
首先,你可能会提出一个疑问:花4300多块钱买这套配置,奇奇怪怪的CPU和主板加上一般的周边配置(NAS神板,还不好下定论),值吗?
对于热爱DIY的玩家,拼多多刷券捣鼓一番,甚至咸鱼蹲蹲,的确可以拿以差不多的价格拿下更为正经的CPU/主板,甚至还能把机箱整漂亮点... ...
![]()
但个人认为,相较于自己组装,甚至从装机UP那买现成方案,多多少少会遇到售后问题,更别说二手,而这确实品牌整机最大的优势。具体能提供的服务如下:
京东自营店铺支持开票和凭订单送保,主机不在自己手中,甚至转手后都是支持保修的。
![]()
支持上门检测
通过咨询得知,当电脑故障后,直接扫描机箱侧面的二维码进入保修平台,申请检修,软件问题可当场解决,硬件问题直接转交售后,京东上门服务。
![]()
这样看来称得上一条龙服务,不需要专门去排查,然后针对具体的硬件去专门申请售后维修,费神费力不说,最终可能还会踢皮球... ...
![]()
这就是他们的优势,相对于自主装机,它的这份售后服务,你能为它额外付多少钱呢?
更多游戏资讯请关注:电玩帮游戏资讯专区
电玩帮图文攻略 www.vgover.com

