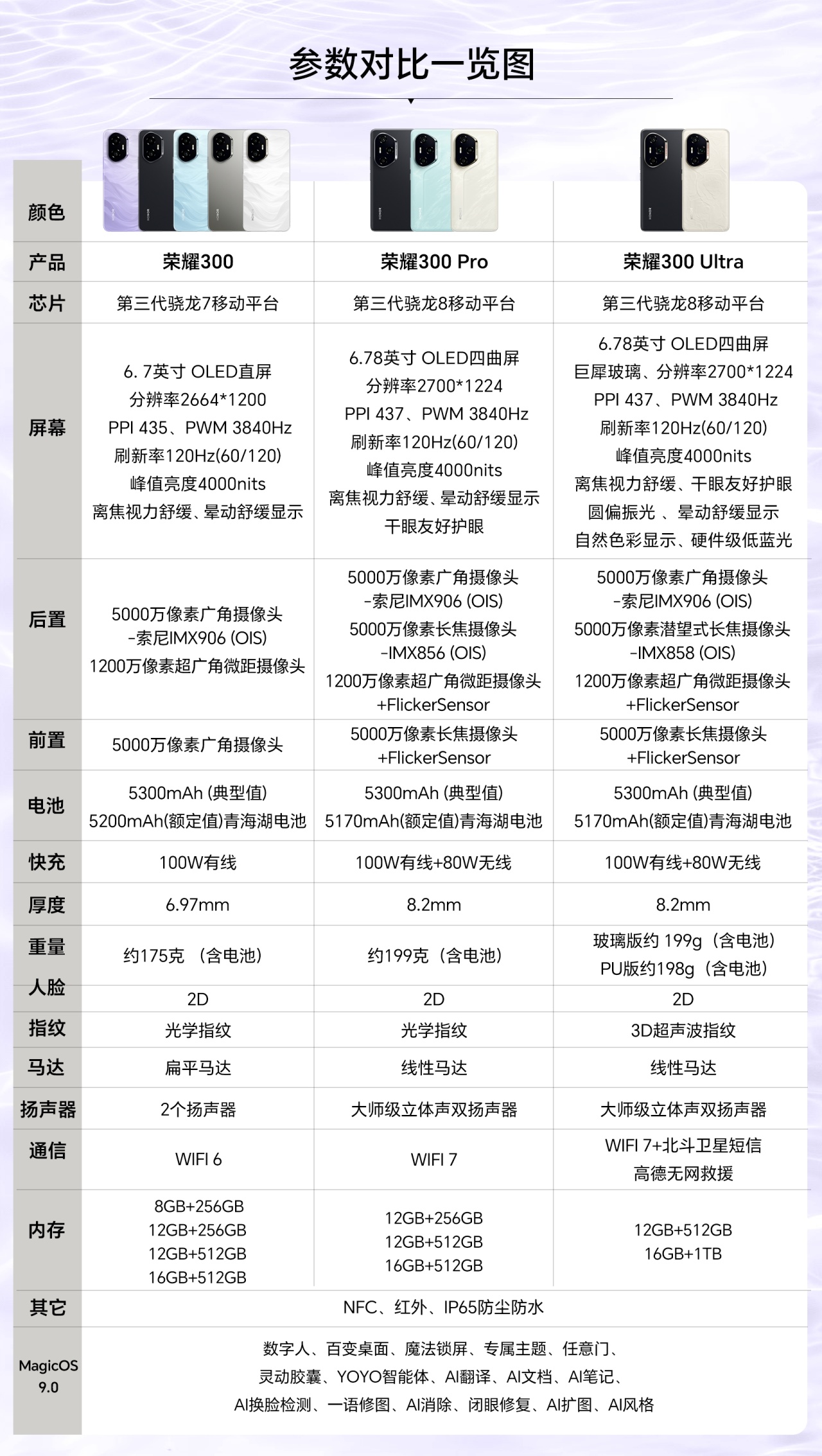
荣耀300

屏幕:6.7" 1.5K 120Hz 直屏,低亮度3840Hz高频PWM调光;
![]()
处理器:骁龙7 Gen3;
电池与充电:5300mAh+100W有线充电;
尺寸和重量:161×74.2×6.97mm,约175g;

机身材质:塑料边框+玻璃后盖;
初始系统:MagicOS 9(安卓15);
其他:双扬声器,双频GPS,红外遥控,短焦指纹,USB2.0;
影像
主摄:50MP 1/1.56" 索尼IMX906, ƒ/1.88,支持OIS;
超广角:12MP , ƒ/2.2;
前置:50MP ,ƒ/2.1;
外观&配色
直屏+直边。
![]()
荣耀300 Pro

屏幕:6.78" 1.5K 120Hz 曲面屏,低亮度3840Hz高频PWM调光;
处理器:骁龙8 Gen3降频版;
电池与充电:5300mAh+100W有线+80W无线充电;
尺寸和重量:163.8×75.3×8.2mm,约199g;
机身材质:塑料边框+玻璃后盖;
初始系统:MagicOS 9(安卓15);
其他:双扬声器,双频GPS,红外遥控,短焦屏下指纹,USB2.0,X轴线性马达;
影像
主摄:50MP 1/1.56" 索尼IMX906, ƒ/1.95,支持OIS;
3X直立长焦:50MP 1/2.51" IMX856,ƒ/2.4,支持OIS;
超广角:12MP , ƒ/2.2;
前置:50MP ,ƒ/2.1;

外观
![]()
荣耀300 Ultra
![]()
屏幕:6.78" 1.5K 120Hz 曲面屏,低亮度3840Hz高频PWM调光;
巨犀玻璃,圆偏振光屏幕
![]()
处理器:骁龙8 Gen3降频版;
电池与充电:5300mAh+100W有线+80W无线充电;
尺寸和重量:163.8×75.3×8.2mm,约199/198g;
机身材质:塑料边框+玻璃/素皮后盖;
初始系统:MagicOS 9(安卓15);
其他:双扬声器,双频GPS,红外遥控,超声波屏下指纹,USB2.0,X轴线性马达,双向北斗卫星通信;
影像
主摄:50MP 1/1.56" 索尼IMX906, ƒ/1.95,支持OIS;
3.8X潜望长焦:50MP 1/2.51" IMX858,ƒ/3.0,支持OIS;;
超广角:12MP , ƒ/2.2;
前置:50MP,ƒ/2.1;

外观
![]()
售价
荣耀300
8GB+256G:2299元
12GB+256G:2499元
12GB+512G :2799元
16GB+512G :2999元
荣耀300 Pro
12GB+256G:3399元
12GB+512G:3699元
16GB+512G:3999元
荣耀300 Ultra
12GB+512G:4199元
16GB+1TB:4699元

骁龙8 Gen3降频版,应该是首发吧
目前线下机,Reno13不错,给了金属边框和IP68,荣耀300和vivo S20全系塑料,无防水
更多游戏资讯请关注:电玩帮游戏资讯专区
电玩帮图文攻略 www.vgover.com
