0854电子信息的同学不要跑呀~给你推荐点宝藏软件啦!
都是好东西,真不是在忽悠你们呀!诶?人怎么都跑光了?
![]()
电子信息是一类学科的统称,主要培养学生掌握电子技术和信息技术两方面的能力,包含通信工程、电子信息工程、电子科学与技术、微电子科学与工程、导航工程等一系列专业。最近几年,这一专业类别较为热门,而考研专业代码0854也被戏称为“死亡代码”。
![]()
电子信息类专业横跨硬件和软件,进可转计算机方向(比如计科CS),退可走纯硬件方向,因而可能会涉及到的软件种类繁多。那么,今天我就对自己使用过的相关专业软件做一个小总结吧。
一、IDE(集成开发环境)/编译器
写代码啥都好,就是有点头秃。
![]()
【Microsoft Visual Studio】
![]()
VC6
或许这是很多大一新生接触的第一款专业软件吧。
![]()
VS2017
在初学C语言的时候,一开始用的还是VC6,后来自己写程序,先后用过VS2017/2019。
当然,自己愿意配置环境的话,VS Code也是很不错的。
【DEV C++/Code::Blocks】
![]()
由于实在不怎么喜欢VC6,所以也尝试过这两款C语言编译器。前者有时会出现一些莫名其妙的错误,个人偏爱后者一点。(DEV C++似乎已经好几年没维护了)
【OpenMV IDE】
![]()
大一时候参加电赛,为了用STM32+OpenMV做图像识别,被迫速成了Python基础,同时用这款IDE进行开发。
【Arduino IDE】
![]()
以前玩UNO板子的时候用的IDE,挺好用的,界面很舒服。

【Keil uVision4/5】
![]()
从大一用到大三的IDE,从51单片机玩到STM32,也是让我看C程序调接口函数最头大的一个软件。
![]()
二、电路仿真软件
![]()
“面包板”
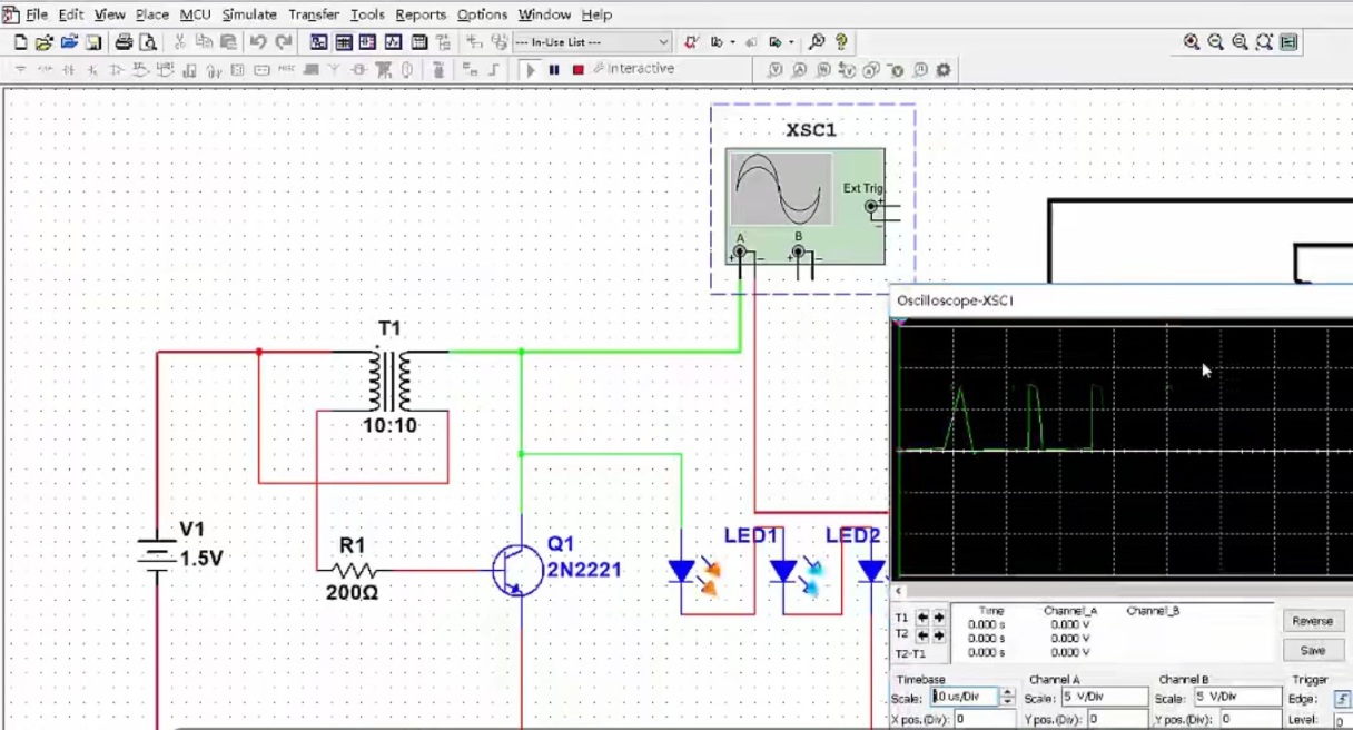
【Multisim】
![]()
TI公司出品的经典仿真软件,从电分、模电一路用到高电。
【Proteus】
![]()
市面上为数不多支持51单片机及外围电路仿真的软件,此外还能进行PCB设计(不过我没有用过这一功能)。
【ModelSim】
![]()
使用最广泛的数字电路仿真软件,可以进行单独的Verilog和VHDL仿真,也可以进行与Quartus或Vivado等软件的联合仿真。
【Filter Solution】
![]()
滤波器设计仿真软件,可以通过参数的调整生成多种滤波器类型的参数。
三、电路设计软件
![]()
电信人震怒!
实际上许多电路设计软件也是支持仿真功能的。
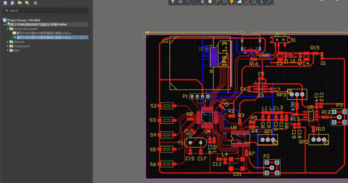
【Altium Designer】
![]()
这款软件,从大一用到大四,如果毕业后连PCB都画不熟练的话,确实四年白学了。已经不记得做设计画了多少块PCB,制版花了多少钱了。
【立创EDA】
![]()
很不错的国产PCB设计软件,对于一些轻中度设计完全可以替代AD,而且便于直接下单打样。
【Quartus/Vivado】
![]()
![]()
数电实验和FPGA开发必备软件,伴随我大三、大四两年的课程乃至毕设。
前者用于Intel的Altera系列芯片,后者用于AMD的Xilinx系列芯片,在设计中两种板子都接触过。
【Cadence/Synopsys】
![]()
![]()
Cadence
![]()
Synopsys
集成电路设计绕不开的软件,这两家基本上瓜分了绝大多数IC设计的市场。目前,很难有国产软件能够匹敌,毕竟这两家通过并购其他企业,整合了模拟/数字/射频IC从前端到后端全流程的设计功能。
(在学校学习的是Cadence,用的比较多的软件是是Virtuoso和NC-Verilog)
四、通信系统仿真软件
![]()
【MATLAB】
![]()
几乎所有工科生都会接触到的软件,电子信息类的学生也不例外。在图像/音频信号处理、雷达波算法仿真、通信系统仿真方面都有所涉及。
【SystemView】
![]()
通信系统仿真软件,不过除了仿真实验之外基本上就没有用过了。
五、电磁场与微波仿真软件
我自己用的比较少,毕竟不是电科方向的,浅浅问了下同学这几个软件,不一定完全正确,仅供参考。
【ADS/CST/HFSS】
![]()
ADS
ADS主要用于射频电路和RFIC。
![]()
CST
CST用于微波较多。
![]()
HFSS
HFSS的3D模型仿真较好。
六、总结
其实,回顾自己学习生涯,自己对于这些软件的使用水平,大多数只是停留在“有所了解”或者“有所接触”的水平,并不能算是熟练掌握。而在学校对这些软件为数不多的使用时间中,必然无法学习太深,还得靠自己进一步研究。
![]()
不过,毕竟是老师领进门,修行看个人,熟练使用还得靠自己学习。
而且,其中相当一部分软件,随着方向的不同,可能也就很少接触了。借着这个机会,姑且算是整理一下自己的学习历程吧。#实用软件推荐#
![]()
更多游戏资讯请关注:电玩帮游戏资讯专区
电玩帮图文攻略 www.vgover.com
