當看到桌面PC端和語音交互這兩個關鍵詞放在一起,相信不少朋友會想起五年前那個晚上羅老師一次次的“李姐萬歲”。
站在今天,我們再來看TNT的語音交互,有的人覺得那是個笑話,有些人則仍懷有一絲不平,覺得老羅很可惜。
客觀來說,老羅要用語音交互革了PC的命,這確實是有點離譜的理想主義了;可語音交互從來不是沒有前景的一無是處——從微信的語音對講,到Siri爲代表的語音助手,再到各種語音轉文字,說明了用戶是不排斥在合適的場景用語音的。
而是誰當年給了羅永浩自信呢?
是“中國人工智能國家隊”的科大訊飛,這家企業在語音方向深耕二十多年,並持續在人工智能等領域不斷髮力,實力之強大,讓老羅以爲他們搞定了基礎服務,就不再會有後顧之憂……此後,不少國產廠商也同訊飛合作,內置訊飛輸入法或者用訊飛的技術爲語音交互賦能。
作爲國內語音識別領域的領頭羊,科大訊飛當然也在研究如何將語音交互更好的與PC交互結合,集成AI語音技術的智能鍵鼠便是答案,我們看看這款科大訊飛AI機械鍵盤T8是否能提高你的生產力效率。
![]()
開箱
包裝盒由外層封皮和內層包裝盒組成,總體採用簡潔的白色設計,封皮正面燙金凹陷處理的“T8 AI機械鍵盤”產品名稱、反光交叉的斜條紋增添了品質和高端感,左上角科大訊飛Logo,右上角則是產品一句話概括的最大賣點“一分鐘輸入400字”。
難不成,這鍵盤還能提高打字速度?
![]()
翻到背面,中下大部分區域則印上了鍵盤的主視覺簡筆畫,並將對應部分用金色標註出來,上方則分別是Logo、產品名稱、主要特性。
![]()
側面爲更詳細的產品信息,內層盒子純白,不再展示。
![]()
盒子內配件包含說明書、拔鍵器、數據線。
![]()
數據線爲USB Type-A to Type-C,外層編織材料,長約1.6 m,帶了根紮線帶,不過拆開後有點難捆回去。
![]()
外觀
來看鍵盤,外殼爲深灰色,鍵帽以深灰、白色爲主色調,橙黃色爲強調色。
鍵盤爲87鍵佈局設計,沒有數字小鍵盤區域,但又沒有那麼緊湊,很好地控制了桌面佔用空間。
![]()
但這個87鍵和傳統87鍵不太一樣,功能區上方三顆橙黃按鍵獨具特色,分別是智能截屏、智能搜索、智能記錄。
![]()
此外右側Fn鍵和Ctrl鍵之間也有一個與衆不同的橙黃語音鍵。
![]()
相比很多鍵盤在F、J鍵做了“_”長線形的凸出便於盲打識別位置,T8則做成了“.”點狀凸出,但絲毫不影響打字。
全鍵均採用了PBT熱昇華工藝,經過我之前一年時間其它鍵盤上使用PBT鍵帽的實測,相比ABS鍵帽,確實可以達到不打油、不磨損不掉字符的效果。
![]()
使用拔鍵器取下鍵帽,可以看到T8採用了佳達隆G Pro軸,我這把爲紅軸,還有黃軸可選。
紅軸整體反饋感弱一些,但噪聲更小,觸發力度也更輕,適合辦公長時間碼字。
![]()
左上方ESC鍵和F1鍵之間的黑色區域爲指示燈,從上到下排布了三個無線設備指示燈,分別對應三個不同無線設備,1爲2.4G,其他兩個爲藍牙,可以使用Fn + F10/F11/F12進行切換。
![]()
最右側部分略微往上凸起。頂部一個金色金屬滾輪,表面有凹凸紋路,做工很精緻,上下滾動可以調節音量,單擊可以一鍵靜音。
![]()
我還是非常喜歡這種滾輪的設計的。平時使用電腦時,經常需要根據不同聲音的內容頻繁調節音量,不同視頻內容聲音大小不一,播放音樂時又往往有更大的音量,與他人語音時則聲音較小,沒有滾輪的鍵盤大多需要配合Fn快捷鍵去完成。

中間位置則是左右撥動的電源開關和三顆指示燈,分別爲電源指示燈、大小寫指示燈、語音指示燈。
![]()
下方是最特別的部分:一個獨立的S1語音夾,上方是一顆CD紋處理的金色按鍵,邊緣有CNC倒角切邊,外側有一圈指示燈,下方是語音波形的示意標誌。
![]()
S1語音夾通過磁吸固定在鍵盤凹槽中,可取下使用。下方有一處凸出,方便取出。
![]()
背面夾子爲金屬磨砂材質,上方有科大訊飛iFLYTEK的logo。頂部有四個金屬觸點,用於和鍵盤連接、充電。
![]()
從左側面看過去,除了自然斜面,按鍵的高度也做了區別。
頂部相對更少用到的F鍵區和最底部的一排按鍵,高度更低;中間字母輸入區域相對高一點點。整體有一定弧度設計,比較自然貼手。
![]()
頂部靠近ESC鍵一側有用於有線連接和充電的USB Type-C接口。
![]()
翻到背面,有着和包裝盒上反光交叉的斜條紋類似的裝飾,交叉處上方倒三角標註了T8 AI機械鍵盤的產品名稱,四角處各有一個長條腳墊。
靠後的左右兩邊各有一個兩段式腳撐,可以爲鍵盤提供三個不同的角度。
![]()
腳撐中間偏上位置有一個帶頂蓋的凹槽。
![]()
滑開頂蓋,可以看到這裏是一個收納槽,爲蘋果Mac用戶提供的兩顆替換鍵帽,以及USB 2.4G接收器就藏在這裏。
![]()
收納槽底部則印有產品的詳情信息,沒有選擇直接印在鍵盤上,可以讓鍵盤的設計更加簡潔。
![]()
2.4G接收器體積小巧,上面印有iFLY的訊飛logo。
![]()
功能
如此獨特的外觀,賦予了產品令人眼前一亮的功能。
正如前文所說,訊飛在T8上,將自己在AI人工智能方面的優勢展現得淋漓盡致。
首先,我們需要安裝PC桌面端相應驅動軟件,提供了Windows和蘋果Mac兩個平臺,暫時不支持Linux,但官網已經給出了“敬請期待”。
![]()
藍牙模式下,電腦如需使用語音夾,需要將鍵盤和語音夾均通過藍牙連接到電腦上;2.4G模式下則只需要一個自帶的多聯接收器連接即可。
![]()
語音輸入
首先是語音提高生產效率的基本體驗——語音輸入。
只需按下語音夾上面的按鈕,或是鍵盤上的語音按鈕,電腦右上角便會蹦出一個語音識別的懸浮窗,此時對着語音夾說話,便可以將所說的話轉換成文字,輸入在電腦上。
![]()
這便是訊飛在包裝盒上所說的“一分鐘輸入400字”,對於打字不熟練的朋友可以輕鬆達到正常的輸入速度,對於打字熟練的朋友也可以助你快上加快。
還有一個極其適合語音輸入的場景——電競遊戲。
遊戲時往往雙手都被激烈的操作佔用,不方便或不能開麥,需要在公屏輸入時,鍵盤上快捷的語音按鈕+訊飛的強大語音識別便可助力遊戲的交流,支持自動發送,讓你省去不便,高效上分。
語音輸入不僅支持普通話、英語,同時還可以在設置中選擇四川話、東北話、河南話、湖南話、粵語、河北話、貴州話、甘肅話、寧夏話、雲南話、山東話、上海話、天津話、南京話、武漢話、閩南話、合肥話等24種方言和66種外語(Mac系統也支持17種方言),說方言的朋友也可以有很高的識別率。
對於辦公使用內網環境的朋友,可以在PC端軟件選擇離線模式,會在體驗上稍遜一些,比如識別率有一定程度下降,不能所說即立刻所得,而是說完整句話才能看到識別結果,但仍然是不錯的水準。

語音翻譯
雙擊語音按鈕,可以切換到語音翻譯模式,再次單擊語音按鈕就可以開始語音翻譯輸入了。
語音輸入的識別語言支持普通話、粵語和英語,輸出文字語言則包括了100多種語言,和世界上每個角落的小夥伴都可以輕鬆聊天。
甚至還有文言文,你可以用如此文縐縐的語言同其他人對話,豈不美哉。
![]()
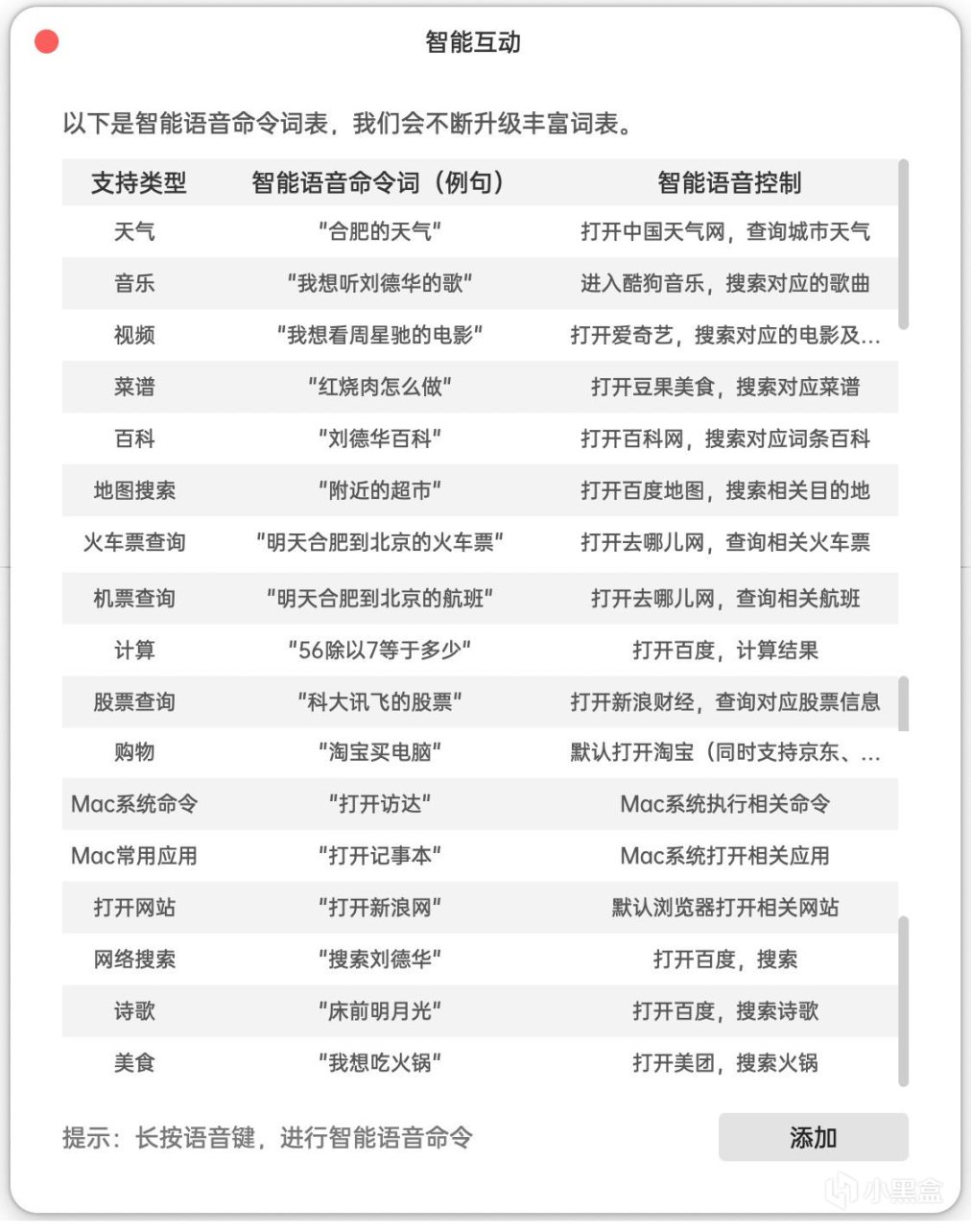
智能搜索
長按語音按鈕,或是點擊功能鍵區上方的智能搜索鍵,可以喚醒智能搜索,也可以理解成語音助手。
![]()
必須要承認,作爲一款App級別的語音助手,和國產手機上的小愛同學等語音助手還是有點差距,但在PC端卻幾乎沒有對手了——小米等廠商的PC端語音助手同樣是App級別,侷限性很高;而PC桌面端集成進系統的微軟小娜、蘋果Siri都有本地化的軟肋。
訊飛的智能搜索目前可以實現以下的功能。
![]()
實測一下京東搜索商品,幾乎是說完便打開了。

語音轉寫
科大訊飛有許多的客戶來自企業,在toB服務上科大訊飛也是佼佼者。
按下功能區的智能轉寫按鍵,快捷調出語音轉寫功能。
可以單次記錄不超過一小時的語音,並提供轉寫服務,在會議紀要場景可以起到很大的作用,將文字和語音同時提供給你,你可以快速定位、倍速播放、快捷翻譯、一鍵導出分享。
![]()
智能截屏
按下功能鍵區上方的智能截屏鍵,直接框選截屏區域。
![]()
和大多截屏軟件常規功能不同的是,訊飛的智能截屏還提供了文本翻譯、文字提取、表格提取等辦公神器。
看到圖片上一大段文字,不用去找專門的OCR識別收費軟件,更不用一個一個字照着打下來,截屏框選後選擇文本提取,直接轉文字。
看不懂的英語也不怕,直接翻譯就完事。
圖片上的表格怎麼複製下來修改呢?用不着一個單元格一個單元格的識別複製謄寫,直接表格提取!
![]()
字幕上屏
有時,我們還會有向觀衆、與會者提供實時字幕的需求。
字幕上屏功能類似語音轉寫,但是會將現場的語音實時識別成文字,以較大的字號全屏展現在屏幕上。
![]()
語音朗讀
顧名思義,這個功能比較常見,使用場景也比較多,就不再贅述了。
![]()
總結
作爲人工智能領域領先的中國國家隊企業,不管是以toB還是以toC的方式,訊飛始終在努力讓人工智能服務大衆。
這篇深度體驗內容就是通過使用這把訊飛AI機械鍵盤T8配合語音夾S1完成的,現階段的語音輸入在字母大小寫識別等方面仍有一些不足,但是並沒有人說語音是唯一的答案,通過多種交互方式結合纔是提高生產力的法寶,我會通過語音輸入配合鍵盤鼠標改正的方式去使用它。
![]()
雖然標題所說“懂事的鍵盤已經會自己打字了”略有些許的誇張成分,現在的技術還做不到所想即所得,但幾乎已經可以做到所講即所得了。
1550mAh電池容量幾天使用下來續航還不錯,可以參考一波官方的數據:單獨使用T8鍵盤續航達70天,T8鍵盤 & S1語音夾續航達50天,單獨使用S1續航達1.5天;T8完整充電時間達5小時,S1完整充電時間達1.5小時。
還有一點不完美處在,現階段的Mac適配仍然不夠優雅,缺失了獨立的Mac模式,不過可以通過手動修改Mac系統中修飾鍵鍵位解決。
對於有獨立工作空間的文字工作者、交流需求較大的遊戲玩家而言,訊飛AI機械鍵盤T8可以稱得上是輔助輸入生產力的殺器;在普通辦公室工作的朋友也可以用它完成會議紀要、快捷翻譯,提高工作效率。
更多遊戲資訊請關註:電玩幫遊戲資訊專區
電玩幫圖文攻略 www.vgover.com
