近日,由日本理化学研究所(RIKEN)与OrganTech公司等机构组成的科研团队,在《Biochemical and Biophysical Research Communications》期刊上发表了一项突破性成果:成功在体外实现了功能性毛囊再生,为脱发治疗领域带来了革命性的新希望。
![]()
🔬 技术突破:破解毛囊再生的关键密码
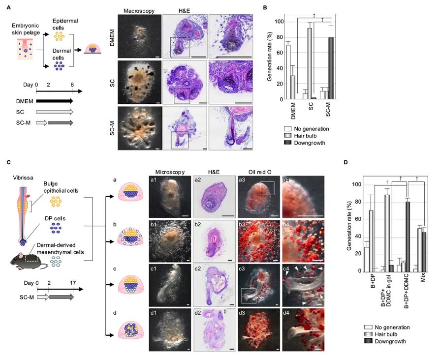
过去的研究中,科学家尝试将上皮干细胞与毛乳头细胞混合培养,但仅能形成毛球,无法实现毛囊向下生长和毛干生成。而这项新研究通过引入第三种关键细胞——真皮来源的间充质细胞(DDMCs),并采用“双步培养策略”,成功让毛囊原基在体外完整发育,长出了包含成熟皮脂细胞的结构和真实的毛干。
研究发现,只有来源于长毛皮肤真皮下层的新鲜DDMCs才能有效促进毛囊生长。这些细胞高表达PPFRα、Sca1和CD34,在毛囊周围特异性分布,并分化为毛鞘细胞,驱动毛囊像在头皮上一样向下扎根。
![]()
🧪 应用前景:从实验室到临床的跨越
科学家们利用体外再生的毛囊与表皮细胞,构建了一个包含功能性毛囊的全层人工皮肤模型。在移植到裸鼠体内后,这些毛囊不仅成功存活、维持毛发生长周期,还能长出毛发,并与体内的神经纤维和立毛肌建立连接,展现出与自然毛囊无异的完整生理功能。
![]()
这一技术不仅定义了体外再生功能性毛囊的“最小干细胞组合”,还极大地简化了毛囊器官再生的过程,为规模化生产提供了可能。
💡 未来展望:终结脱发困扰的新可能
目前,米诺地尔、非那雄胺等药物仅能延缓脱发进程,而这项研究意味着未来脱发治疗有望从“缓解”走向“根治”。通过在实验室中培养出完全具备活力的毛囊,再移植到患者头皮,有望从根本上解决脱发问题。
![]()
据OrganTech公司透露,他们正计划将这项技术推进到临床试验阶段,目标是在未来几年内为脱发患者提供真正的再生医学解决方案。
更多游戏资讯请关注:电玩帮游戏资讯专区
电玩帮图文攻略 www.vgover.com
