如果你伤害了一株植物,它会发出尖叫,但不是像你我那样尖叫。
它们会发出超声波频率的爆裂声或咔哒声,这种频率超出人类听觉范围,而且当植物受到胁迫时,这种声音会增强。
![]()
根据 2023 年发表的一项研究,这可能是植物向周围世界表达痛苦的一种方式。
即使在安静的田野里,也存在我们听不到的声音,而这些声音携带着信息,有些动物能够听到这些声音。
植物一直与昆虫和其他动物互动,而这些生物中许多都利用声音进行交流。
处于逆境中的植物并不像你想象的那样被动。它们会发生一些非常显著的变化,其中最容易被察觉的变化之一是释放出一些非常浓烈的气味。它们的颜色和形状也会发生改变。
这些变化可能向附近的植物发出危险信号,从而增强自身的防御能力;或者吸引动物来消灭可能危害植物的害虫。
![]()
受胁迫的植物会发出可远程检测的超声波,从而揭示植物的状况和种类。
然而,植物是否会发出其他类型的信号,例如声音,尚未得到充分研究。
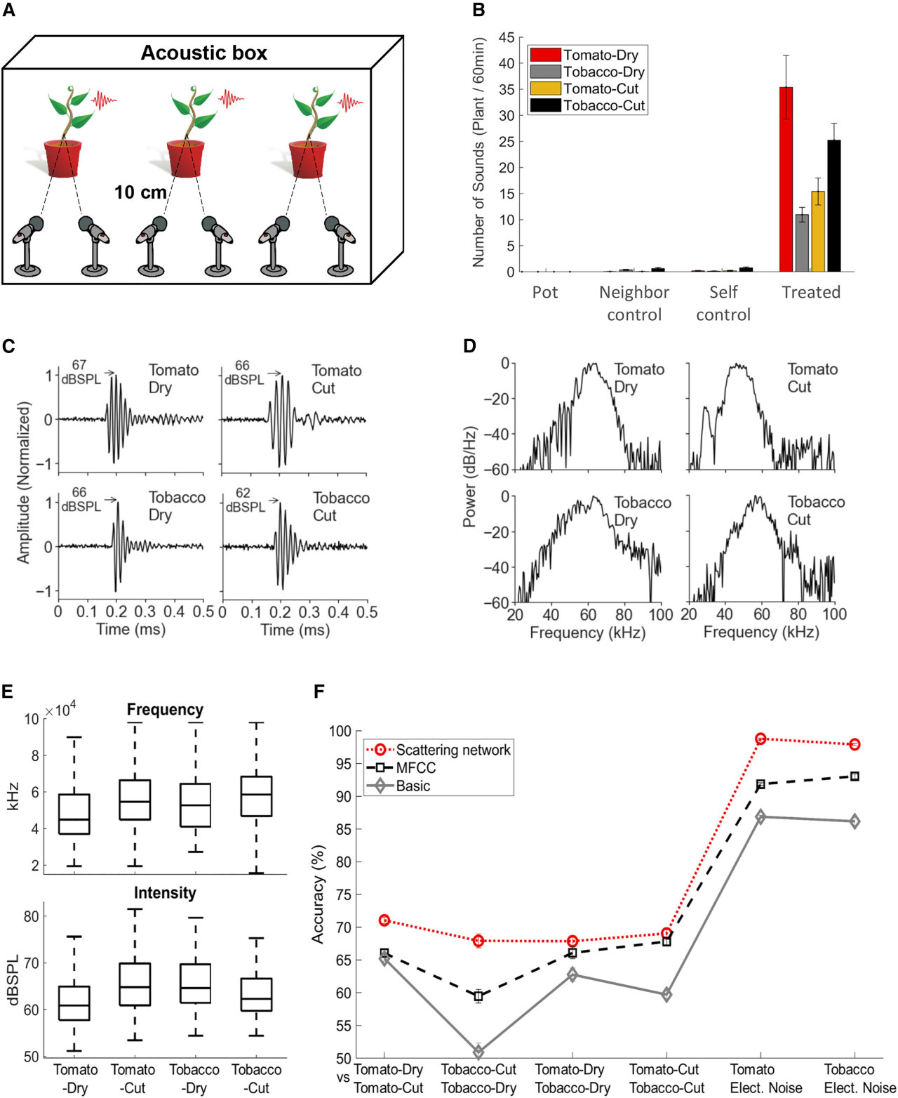
为了探究这个问题,研究人员在多种条件下记录了番茄和烟草植株的生长情况。首先,他们记录了未受胁迫的植株,以获得基线数据。然后,他们记录了脱水植株和茎秆被剪除的植株。这些记录首先在隔音的声学室内进行,然后在普通的温室环境中进行。
然后,他们训练了一个机器学习算法来区分未受胁迫的植物、茎秆被剪除的植物和脱水的植物发出的声音。
植物发出的声音类似于爆裂声或咔哒声,频率远高于人类听觉范围,在一米左右的半径内才能听到。未受胁迫的植物几乎不会发出任何声音;它们只是静静地待着,做着它们自己的事。
![]()
温室中植物状况的声学检测
相比之下,处于胁迫状态的植物发出的声音要大得多,平均每小时可达40次左右,具体数量取决于植物种类。
缺水的植物也有其独特的声响特征。在出现明显的脱水迹象之前,它们就开始发出更多咔哒声,随着植物越来越干渴,咔哒声也越来越大,直到植物最终枯萎时才逐渐减弱。
发出声音的植物并非只有番茄和烟草。研究团队测试了多种植物,发现发声似乎是植物的一种普遍活动。小麦、玉米、葡萄、仙人掌和野芝麻都会发出声音。
但目前尚不清楚这些声音是如何产生的。
此前的研究发现,脱水的植物会发生空化现象,即茎秆中形成气泡,气泡膨胀后破裂。这与人类掰手指关节时发出的“砰”的一声类似;植物中可能也存在类似的现象。
![]()
目前尚不清楚其他不利条件是否也会导致植物发出声音。如病原体、攻击、紫外线照射、极端温度等不利条件。
但现有的结论对我们人类来说,其意义非常明确;我们可以接收到缺水植物的求救信号,并在问题出现之前给它们浇水。
Khait, Itzhak et al. Sounds emitted by plants under stress are airborne and informative. Cell, Volume 186, Issue 7, 1328 - 1336.e10
更多游戏资讯请关注:电玩帮游戏资讯专区
电玩帮图文攻略 www.vgover.com
