![]()
全局概览
示例型号为七彩虹隐星P15 板号6-71-V2500-D02
仅供学习
接口电路
![]()
适配器接口
J_DC_JACK1 即为圆孔适配器插口。1脚为正极,2,3,4作为负极。
EM1 EM2 为磁珠,型号为HCB2012KF-800T80,作用是过滤去除高频杂波让适配器输入的直流电更加纯净。
隔离管
![]()
隔离管
适配器输入的电压是19.5V,电池的工作电压是12V-16.5V为了避免适配器电压直冲电池,不能让适配器和电池直接相连,于是使用Nmos管隔离开。
PQ1 PQ2 PQ5 PQ6 是适配器的隔离Nmos管,PQ5 PQ6的型号前面加了*号,表示不上件,可以忽略。
PQ12 是电池的隔离Nmos管
当适配器接入PQ1 PQ2导通,PQ12关闭
当适配器拔出PQ1 PQ2关闭,PQ12导通
![]()
N mos管
Nmos管导通条件
G极电压-S极电压>导通阈值电压:Nmos管完全导通。
G极电压-S极电压<导通阈值电压:Nmos不完全导通或者不导通。不完全导通时有严重的发热损耗。
本文所用Nmos管导通阈值电压(包含裕量)是5V,那么想让19.5V完全导通(忽略DS之间的压降)过去需要在G极施加(5V+19.5V=)24.5V的电压。
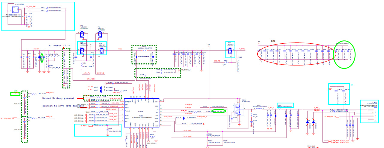
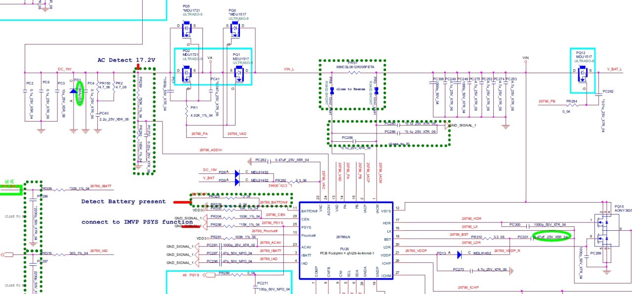
电源管理芯片
![]()
电源管理芯片
电源管理芯片的作用是检测适配器接入,控制电池充电,控制隔离电路开启与关闭,汇报充电状态。
引脚解释
ADDIV:适配器接入检测,插入后适配器输入的19.5V电压顺着拉高了ADDIV引脚的电压,电压无误则电源管理芯片就认为适配器已正常接入。
VAD:电压检测。
PA:适配器隔离Nmos G极的控制,ADDIV无误后,始终输出比VAD检测到的电压高5V的电压。适配器接入但是没导通的时候VAD=0V,PA输出5V,mos不完全导通VAD变成0.5V,PA则输出5.5V,如此循环直到VAD达到19.5V(忽略导通压降)
PB:用来控制电Nmos的G极
IACP:电流检测正极
IACN:电源检测负极,是通过检测电阻两端电压变化就可以计算出电流。
SCL:时钟输入线
SDA:数据线,与SCL协同完成数据输入输出
PROCHOT:芯片温度过高时将3.3V高电压拉低到0V低电压,向CPU发出警告并拉低CPU频率(PROCHOT信号可看我主页文章详解)
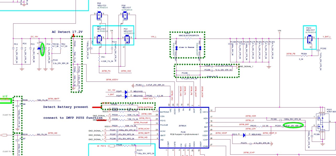
电池充电电路
![]()
充电电路
电源管理芯片通过HDR和LDR两个引脚施加电压控制PQ15上面/下面的Mos管导通与关闭调节输出电压。
如一个单位时间内通入10V电压,40%时间导通,60%时间关闭,加上一个可以临时存储能量的电感和电容(外界电压高于电容电感就给它们充电,低于它们就放电),就相当于一个单位时间内通入4V电压
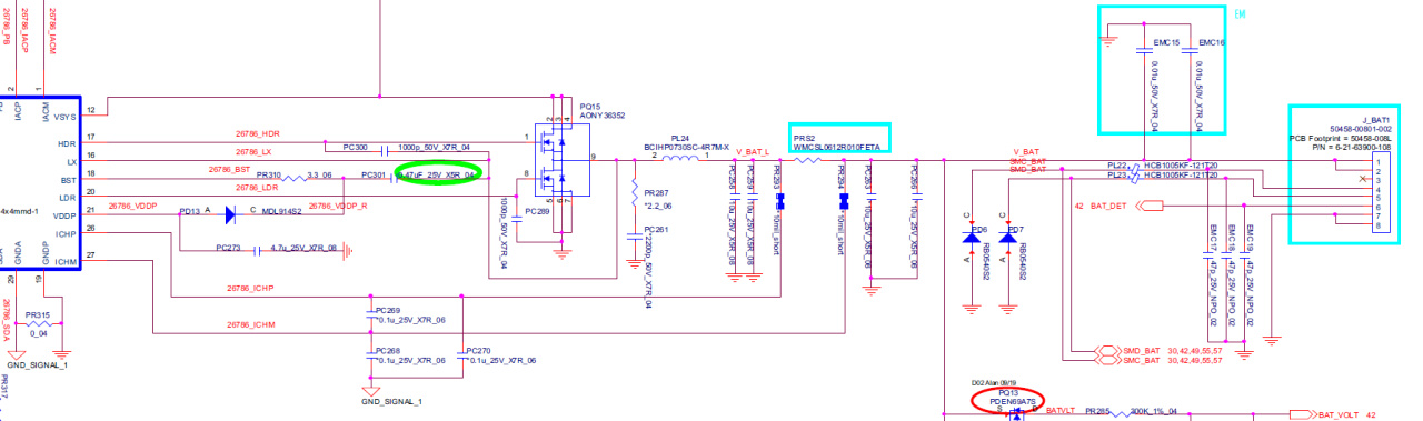
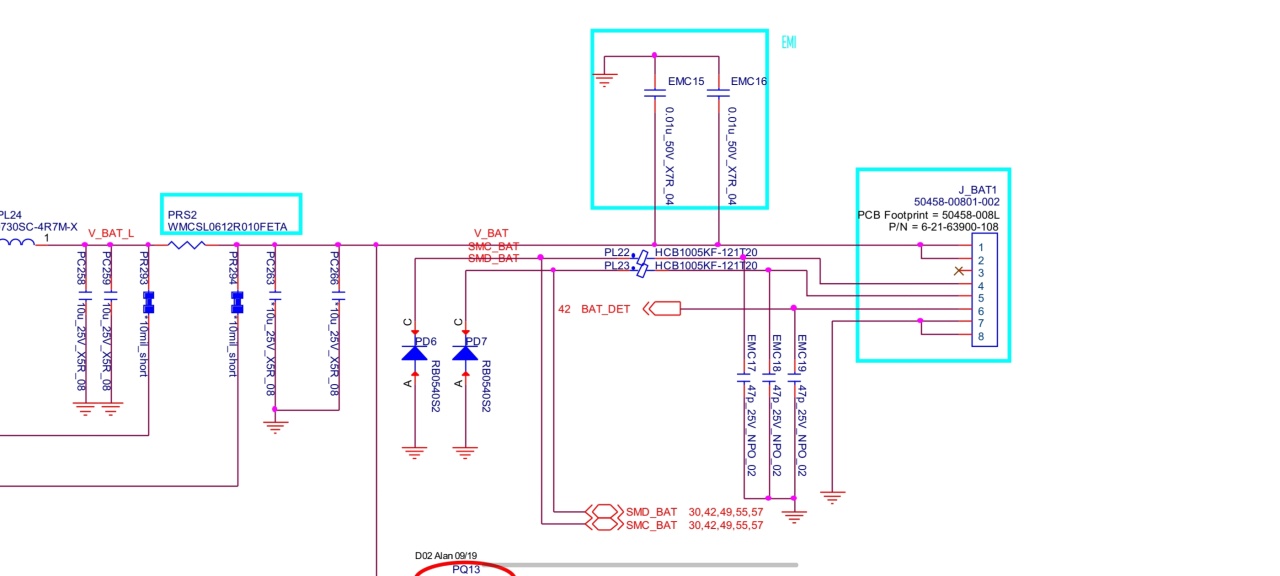
![]()
J_BAT1 电池插口,1 2为正极,4 5为SMB总线输入输出数据,6为电池接入检测,7 8为负极。
4 5脚:是电池内部的电芯与EC沟通的总线,键入以下命令: powercfg /batteryreport 可以获取电芯汇报的电池数据
1 2脚:电池输出的供电V_BAT_L
![]()
Nmos的另一个特性是等效存在一个二极管(具有单向导通性),所以当拔掉适配器的时候,Nmos的D端电压归0的瞬间,PQ12还没完全导通,电流可以顺着Nmos的体二极管暂时输出,这个过程是一瞬间的。
这解释了为什么拔掉适配器笔记本电池能无缝衔接供电
更多游戏资讯请关注:电玩帮游戏资讯专区
电玩帮图文攻略 www.vgover.com
