省流:500¥,面板300+外壳150+电子元件50,后面俩固定了,面板丰俭由人。
最终成品:
![]()
下面15.6这个
事情缘由。我想躺着玩游戏(最高端的食材往往只需要...)。本来看了一阵子的steam deck,由于steam deck一直不降价,我的电脑桌又在床边,于是恶向胆边生,决定自己搓一个显示器。
至于为什么不买一个现成的便携屏?现成的量产货当然更好,但是自己又不是没有那个能力对吧。
整篇文章参考b站UP:机魂
——————————分割线——————————
原理科普。
显示器一般由三部分组成,显示面板,显示器驱动板,电源,外壳。有的人可能就要问了,不是四个吗?
因为电源和驱动板实际上可以在一个东西上。不同面板需要的功率可能不一样,不同用户的使用场景可能不一样,所以出现了有的显示器电源线自带一块长方体变压器,有的显示器只有一根纯线。或者像我这样,只有一个type c线,找个usb口就能用的。
![]()
自带变压器的电源线
怎么挑一块屏幕呢?打开屏库这个网站(百度就可以),在搜索旁边有个面板选型,点开之后,选择你想要的分辨率和刷新率,一般选这两个就够了。
然后在搜索出来的众多的型号里面,挑一个你喜欢的,再去某鱼或者某宝搜对应的。我用的面板是京东方的NE156QHM-NY4,2K的分辨率,165Hz,eDP40p接口。
![]()
屏库的页面
重点看接口类型,一定要看清楚是eDP40p,30p还是LVDS或者什么其他的。我没记错的话以前的笔记本好像很多都是LVDS和eDP30p的。
简单来说这个接口类型就是面板支持什么样的信号传输,涉及到后续的电路设计,买错了不兼容会很蛋疼。
显示面板的接口类型和设备的视频接口类型不是一个东西,驱动板需要将设备接口转换成面板接口。主流的设备视频接口一般有DP、HDMI,以前还有VGA什么的。现在只看前面两个就OK。
DP是开源是协议,又由于DP和eDP实际上是一个东西,所以这俩可以实现直接传输,HDMI则是收费的,如果需要HDMI转eDP的话,就需要芯片实现。
——————————分割线——————————
电路技术细节。
先上完整的电路原理图。
![]()
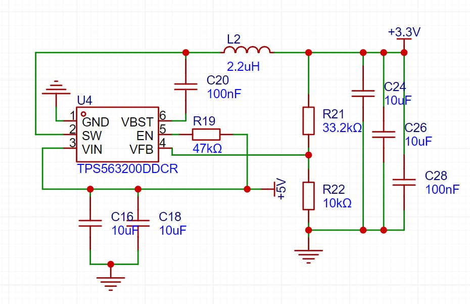
电源部分,我选的NE156QHM-NY4这块面板,驱动电压是3.3V,背光12V,5V似乎也可以。电源一定要用DCDC,别问我为什么不用LDO(泪的教训,浪费了我好些时间)。
![]()
输入type-c的5V,DCDC用的是TPS563200,根据技术手册,这个芯片实际上也能转1.2V,后续HDMI芯片也可以用。
![]()
12V用的MT3608,设计一样可以参考技术手册,都给出了很详细的设计说明。
![]()
技术手册中教你计算的部分
如果是DP直通的话,剩下的把DP输出直接连接eDP即可。但是eDP本身就具有pwm脚的亮度调节,所以用经典的NE555做了一个脉冲输出,控制面板的pwm引脚电压,也就是背光亮度。这里用的是拨盘电位器,当然也可以选按钮自带电位器的元件。

NE555行走一小时
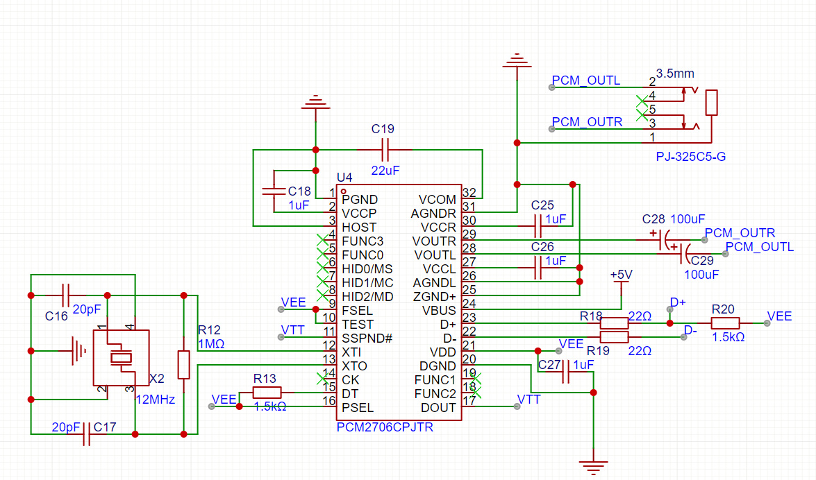
我躺在床上玩,自然是需要一些带感的bgm的,所以加入了一个音频的功能。用的是c口输入音频,芯片是PCM2706(一片7块钱,贵的落泪),PCM2706既能DAC直接输出,也可以输出I2S。
![]()
我还额外加了一个功放,使得我的板子可以驱动两个4Ω3w的左右声道扬声器。
![]()
挑个自己喜欢的
电路实际上到这里就已经完成我的预期了。但是我还额外尝试了一下加入miniDP和HDMI多输入口。
可以用多路复用芯片实现两个输入口的切换,HDMI用的CS5801(一片25,心在滴血),这类的芯片需要额外烧固件,不过出厂默认自带,建议和厂家先沟通一下。
![]()
兼容了HDMI和DP。这样上下都有需要考虑的接口,很麻烦
我的性别是指示灯爱好者,我希望能够看到设备的运行状态。但是这样就造成了一个问题:板子太大了,不能蹭免费打样了就。只常识性的做了一片双输入口的,这下指示灯要摆到电路板下面去了。后续建模也不方便,只得无奈放弃。
至此电路设计告一段落。
——————————分割线——————————
外壳技术细节。
电路跑通只是一个能用的产品,有合适的外壳才是一个优秀的产品。——Mr.SEC
(我瞎说的
这次时间没限制,外壳当然要好好做。我想的是用3D打印。但是看了现成产品,基本都是塑料卡扣+螺丝的方式,这样固定是固定了,可是会让我的屏幕很肥大,我不喜欢。经过数次洗澡时候的头脑风暴,我决定使用滑槽配合螺丝固定。
![]()
这种卡扣 + 螺丝固定的不适合3D打印
建模什么软件都可以,我比较习惯soildworks,soildworks只需要入门水平就可以做。如何入门?
打开sw,在xyz三个基准面上选定一个面,绘制草图,拉伸草图。好了你已经完全掌握sw了。
![]()
是sw领域大神!(哆啦A梦震惊脸
EDA软件基本都可以导出电路板模型,然后在sw中粗略的补齐没有的电子元件(3.5mm耳机接口之类的),再根据自己的电路板做模型。
![]()
电路板模型
模型整体采用滑槽固定的方式,底部用螺丝固定。背板留了vesa协议的75孔固定位,方便后续接支架。
![]()
采用滑槽固定的方式
由于采用的是滑槽固定,正面视图显示器比较薄。
![]()
正视预览图
至于显示器自身的支架,想过好几种方案,并且跟好友探讨过这个问题,他晚上回去就给我做了一版他的想法,很是感动。最终还是决定采用最简单的U型支架,实际证明效果属实不错。
![]()
直接画了一个给我,泪目
背后预留了两个扬声器孔位,并且在驱动板是上方用亚克力切板做了透明处理。电子的美怎么能不展现出来呢。另外,做个人设计,不要忘了自己的LOGO。
![]()
U型支架和扬声器孔位
——————————分割线——————————
组装。
外壳属于又薄又大的模型,3D打印碍于工艺的问题,很容易出现残余应力的问题,整块外壳刚到的时候,完全没法用,整个就是弯曲的。只能使用外力给他一个反方向的挠度,勉强校正一下。
![]()
残余应力导致结构弯曲
![]()
这是什么?压一下
嵌入螺母的时候记得多预留一点壁厚,我就因此重打了一份,多花了一笔钱,真是血泪教训。
![]()
![]()
早期版本预留孔位壁厚太薄了
整体的效果不错,面板跑满了2K165Hz,外放音响正常,3.5mm耳机正常,亮度调节正常,自带支架正常,壁挂支架也正常。
![]()
2K165Hz
我使用了两个导光柱,这样从侧面也能够看到指示灯的状态。
![]()
灯!灯!灯!啊啊啊(陷入癫狂)
最终成果。
![]()
把显示器装到床上,效果完美。
![]()
![]()
这不美死
给各位盒友发几张相机照片解解渴。
![]()
![]()
![]()
![]()
![]()
说起来最近有点沉迷cs2,浪费了不少时间。涡轮这个皮肤又便宜又好看,跟3d皮肤一样,真的无敌了。
![]()
涡轮,你无敌了!
整体的方案我会开源放到评论区,上次写的那个辉光钟好多人私聊我说看不到,或许是你盒不让发连接评论?
还记得我为什么要做一块显示器吗?是因为我没有steamdeck。但是在我做完显示器的前一小阵,我收到了一个礼物,大火猜猜是啥?抓马。
![]()
更多游戏资讯请关注:电玩帮游戏资讯专区
电玩帮图文攻略 www.vgover.com
