十年前,中國互聯網曾上演過一場轟轟烈烈的"百盤大戰"。360網盤、百度網盤、金山快盤、騰訊微雲、115網盤等數十家服務商紛紛入場,以"永久免費"、"1TB超大空間"爲賣點爭奪用戶。這場看似繁榮的競爭背後,卻隱藏着網盤行業難以言說的困境與挑戰。
如今,硝煙散盡,多數玩家黯然離場,留存下來的主要有百度網盤和115,而在近幾年阿里雲盤、123雲盤、夸克網盤、天翼雲盤等新的網盤紛紛進場,現在網上的資源你可以看到更多不同網盤的身影。而入局就需要考慮盈利,接下來就引出了網盤的盈利模式了。
縱觀全球的網盤服務收費模式,主要可以分爲兩類:付費容量制和付費限速制。前者需要付費購買容量空間但是不限速,後者通常提供更大的基礎容量但是需要付費提高下載速度。這兩種方式各有利弊,用戶可以自由選擇,而中國市場用戶更偏向於付費限速制,因此國內的網盤服務提供商更多的是付費限速制,這其中最大的網盤服務商就是百度網盤了。
![]()
百度網盤
作爲老大哥,百度網盤近年的營收也不容樂觀,更別提其他新入局的幾大網盤了。而爲何網盤這麼難做,爲何服務商要限速,這背後其實有很多我們所忽視的地方,正是這些地方導致了網盤服務註定難做。下文將以百度網盤爲例,剖析這背後的真相。
高昂的硬件與帶寬成本
百度網盤作爲目前國內市場份額最大的個人網盤服務,其服務器規模堪稱龐大。最大的數據中心是位於山西省的陽泉數據中心,據公開資料顯示,百度陽泉數據中心擁有超過10萬臺服務器,數據存儲量超過6EB 存儲空間(約等於 6000000TB),假設服務器中使用硬盤均爲 8TB 版,每塊硬盤按市場低價 1000元計算。硬盤費用就高達7.5億。每臺服務器僅按1萬元計算,硬件成本共計 17.5億,其中相當比例用於支持網盤業務。這些服務器不僅價格昂貴,還需要持續的維護和更新。
![]()
百度陽泉數據中心
電費更是大頭,根據相關資料,普通數據中心 PUE 值在 1.73,百度數據中心 PUE 值在 1.1 。(PUE=數據中心總能耗÷IT能耗,越接近 1 越好),由此推算,百度陽泉數據中心每年耗電約 4.45 億度電。 按陽泉市電費標準 0.45 元/度 電費計算,百度每年要支出 2 億元電費。
![]()
電費表
網絡帶寬也是衆多網盤服務成本的大頭,以百度網盤爲例,按全國數據中心平均出口 311Gbit/s ,每 Gbit 10 萬元/月計算。每年百度要付出的網費大約在 3.72 億元。在網絡質量方面,從接入網絡層級看,全國在用數據中心近一半直連骨幹網,其中大型超大型數據中心比例達到78%;從接入帶寬來看,全國在用數據中心出口帶寬平均爲311Gbit/s,摺合平均每個機架帶寬約509Mbit/s,規劃在建數據中心平均每機架帶寬約550Mbit/s。
數據安全與容災備份
衆多網盤爲保證數據安全,數據中心至少要保留兩個備份(一共 3 份)。每多一份備份就得多支出一部分成本,雖然這些成本大部分都是空間成本,但是以硬盤5年一更換,那麼每年就得在一個數據中心投入1.5億((6000000÷5÷8)*1000=1.5億)。這其中還不說考慮運行中需要的散熱成本、運維人員成本等等。
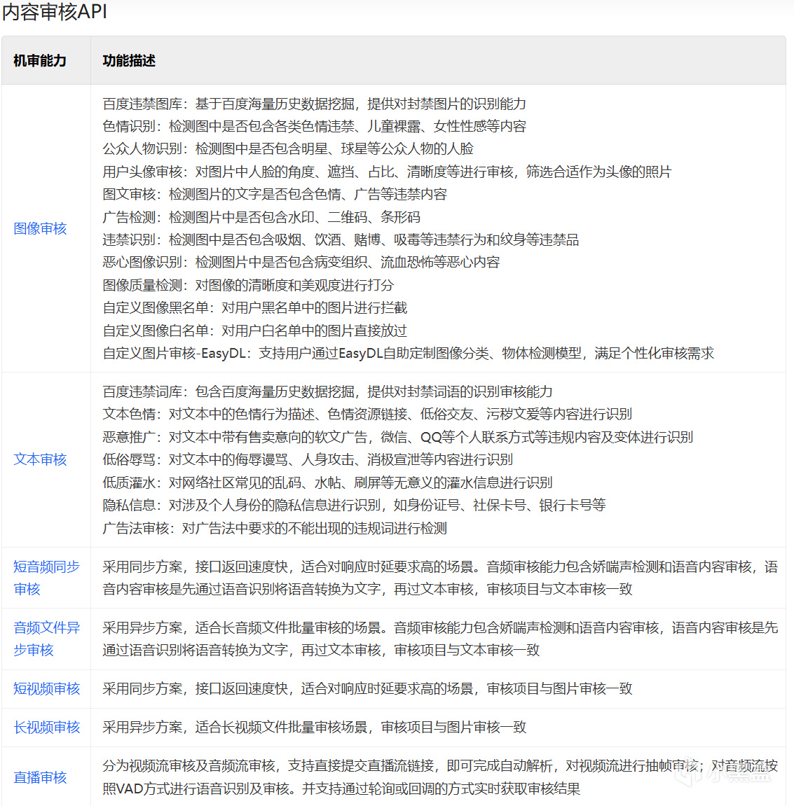
對於用戶上傳的數據,網盤服務商還要根據國家要求進行內容審覈,這就需要大量的審覈人員,這部分成本也是不容小覷,雖然目前百度已經有AI輔助審覈,但是仍需要技術人員進行定時維護。
![]()
--------------------------------------------------
以上種種各種成本其實已經超過用戶396/TB的成本了,遠遠高於百度網盤的 Svip 包年價格了。所以,對於網盤成本有一定了解的你還會覺得百度網盤收費貴嗎?當然百度網盤也不是純做慈善,這樣的高投入也讓百度網盤能達到今天的佔有率,或許更多時候不是百度選擇用戶,而是用戶選擇了他,接受了他。
最後,其實還有很多國外的網盤,他們大部分都是採用第一種收費模式,主要有兩家大頭即谷歌和微軟,谷歌由於一些原因推出了中國市場,這裏以微軟的OneDrive爲例。個人用戶免費空間有5GB,而需要更大空間則需要購買空間,以下是OneDrive的費用:
![]()
網盤業務之難,源於其本質是一項高投入、高風險、低利潤率的互聯網基礎設施服務。從"百盤大戰"到今天的市場格局,網盤行業經歷了一個從狂熱到理性的發展過程。
網盤服務的困境提醒我們,互聯網上看似"免費"的服務,背後往往隱藏着巨大的成本與挑戰。作爲用戶,或許我們也應該重新思考:爲真正有價值的服務付費,是否也是一種理性的選擇?
更多遊戲資訊請關註:電玩幫遊戲資訊專區
電玩幫圖文攻略 www.vgover.com
