前言:
作爲一個圖文攻略,肯定沒法做到很詳盡,這也是我在網上已經有這麼多視頻攻略的情況下還做這個圖文攻略的原因:指明一個大概的方向,儘量減少劇透,讓大家在不迷路的同時,也能有一定的探索的樂趣。
如果介意這個攻略不詳細,建議大家配合其它博主的視頻攻略食用,這樣在玩到一半的時候,也不用反覆去拉視頻進度條查看了。
本攻略路線相對更合理,不會缺錢(全程吉歐餘額管理,按至少都能有的餘額來算,你的錢只會比我的多,不會少),升級快(血量、靈魂、骨釘),全程有地圖導航,不會迷路,有裝備建議和BOSS打法。
本攻略製作過程中,參考了各種視頻、圖文攻略,以及空洞騎士中文維基,在此感覺各位前輩無私的互聯網精神,我們也將把這種精神傳遞下去。
千人千面,每個人都有最合適自己的玩法,如有不同見解,歡迎在評論區友好交流(上來就噴的我會刪評拉黑)。也希望看這期攻略的朋友探索出自己的玩法。
從國王山道往德特茅斯
![]()
路上拿3個吉歐糰子(加上路上打怪,現在至少約有60吉歐)
找地圖師買地圖
途中拿1個吉歐糰子(消費30吉歐,現約餘55吉歐)
![]()
往遺忘十字路方向走
![]()
打3只吐痰怪,拿4個吉歐糰子(現約有110吉歐),坐溫泉和椅子
PS.
打吐痰怪的過程中門會上鎖,是出不去的,不要想着逃跑,打完才能走
吐痰怪很好打,攻擊頻率是固定的,看到它縮肚子就是要吐痰了,這時候就不要上前去打
在溫泉裏停留,可以把血量和靈魂全部回覆滿;但是溫泉裏回血慢,建議坐椅子回滿血,然後在溫泉裏泡着回覆靈魂
遊戲中的溫泉數量極少,不要總想着泡溫泉,這不現實
開通遺忘十字路車站
途中拿4個吉歐糰子,達到後開通遺忘十字路車站(消費50吉歐,現餘約130吉歐)
![]()
往下走,打格魯茲之母
打完格魯茲之母,獎勵50吉歐(現約有180吉歐);
然後往下走,在一個小房間裏喚醒斯萊
PS.
格魯茲之母比較好打,苦手玩家可以等它落在地上的時候砍兩刀,然後走開;有一定基礎的玩家還可以跳起來砍
打完之後,要離它遠一點,因爲它會爆炸出一堆小蟲子造成傷害,把這些小蟲子清理完纔算打完。
找到斯萊的過程中,你會看到一個房子,裏面有人哼哼唧唧的,這是一個賣護符的NPC,要以後學了衝刺或者螳螂爪才能上去,現在不用急。
![]()
救兩隻幼蟲
![]()
使用SL大法(也就是存檔-讀檔大法,即打開菜單,點擊「退出到菜單」,然後重新打開存檔,你就會回到你最後坐椅子的地方),回到鹿角蟲車站的椅子旁邊。
往上走的過程中,打開一個隱藏牆壁,可以救1只幼蟲(1/46),大家可以自己根據上面的導航圖找一下,這裏不劇透,文末會指出具體的位置,方便找不到的小夥伴查看。
然後繼續跟着地圖往上去救第2只幼蟲(2/46),途中拿一個吉歐糰子。第2只幼蟲有一個軀殼守衛(也就是大家所說的“龍牙哥”)守護着,這個怪其實很好打,你砍一刀就往後退,他要是拍地放波,你跳一下就能躲過,然後走上去砍一刀,繼續退,掌握了這個節奏就行。
打完龍牙哥會獎勵45吉歐,現在約有270吉歐
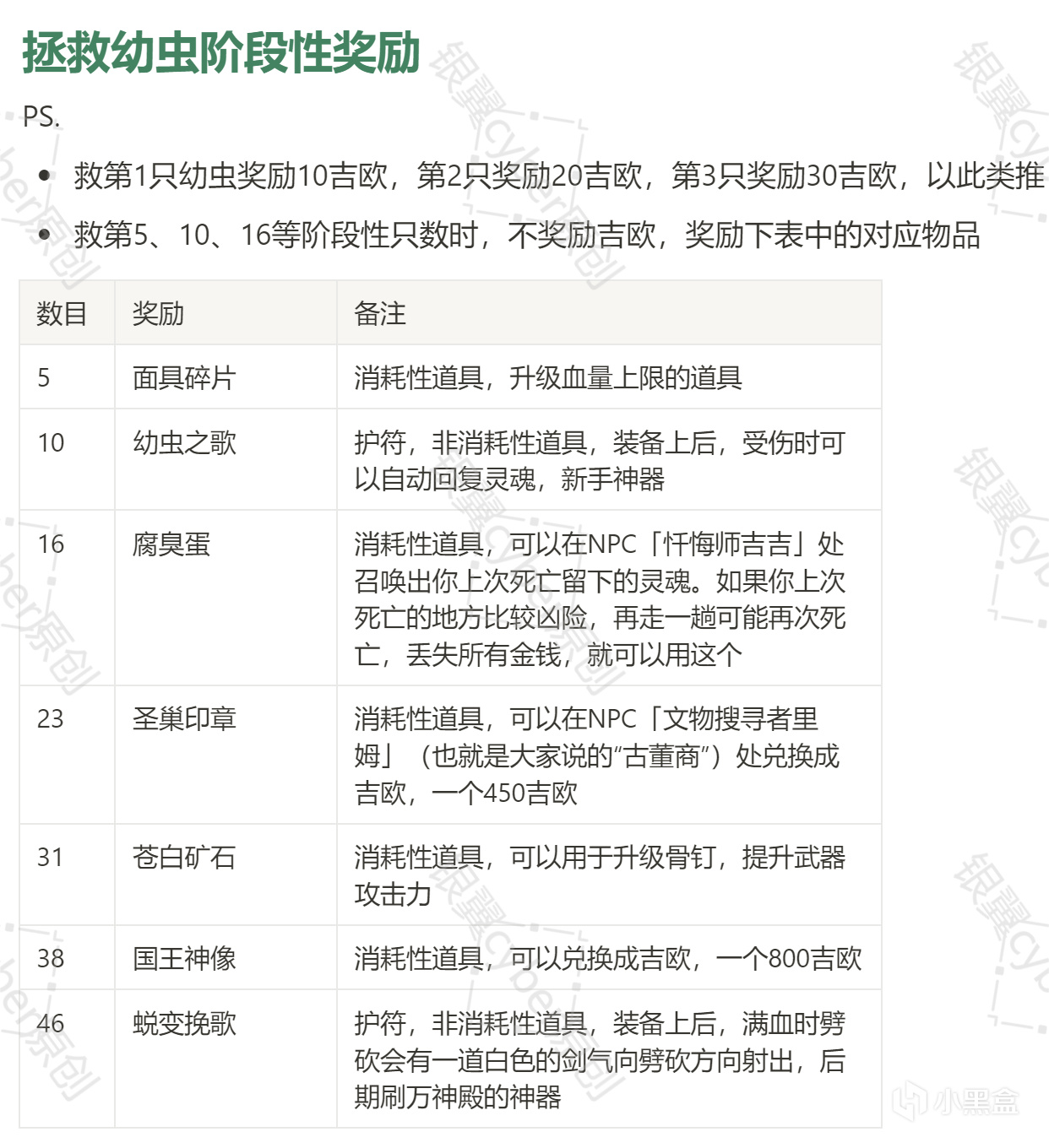
PS.遊戲裏一共有46只幼蟲需要大家去救,救完不同的只數會有不同的獎勵,如下圖所示:
![]()
文末
救第一隻蟲子的隱藏牆壁的位置如下圖所示:
![]()
原創不易,希望大家多多關注、點贊、轉發、充電支持~~您的支持是我繼續更新的動力,謝謝大家!!!
更多遊戲資訊請關註:電玩幫遊戲資訊專區
電玩幫圖文攻略 www.vgover.com
