前言:近幾年來名爲盲盒的商品雀起,因爲買方所得物品的不確定性刺激多個感官,引起不少人上癮。一時間關於盲盒的褒貶也百家爭鳴,而本期,朝雨將爲大家介紹介紹火車票盲盒。

性質:(個人理解)火車票盲盒是爲提升火車(當然還有高鐵)運營效率,在其上座率低的時期時段,以及地點,提供以極其低價的福利,促進消費者購買。
可行性:1.提升火車運營效率(i.引人入座ii.迫使人購買回程票)2.一定程度上拉動人氣相對低弱的地方的旅遊經濟發展。
後悔藥機制:這是多數盲盒所沒有的,簡而言之,就是當開啓盲盒後不符合預期,那麼便可以全額退款(這是朝雨最喜歡的一點,每週都去開一開,純純消遣消遣程序)
盲盒內容:據官方所說,包含全國各地的車票和座位。但是吧.....根據朝雨開了五六次的經驗來說,地方都是周邊的,座位都是二等座....(非酋淚目了)

傳送門:常見的如攜程,同程,智行均有售出。但是朝雨搶不到攜程的....智行的比較拉胯,詳見下文
1.智行app,進入app選擇[訂單]頁面,選擇[火車票](下面有免費開盲盒字樣的)(如圖)。

進入後(如圖)

甚至還可以選擇目的地類型,朝雨選了個[夏日海濱],開出了[莆田]

.....大的來了,此盲盒非彼盲盒,居然是先開箱後買單。票價比直接買稍微便宜幾十,但是缺點意思,所以不是特別推薦。

2.同程app,先進入app後選中上方[火車票](如圖)

再選擇底部[火車盲盒](如圖)。

真盲盒出現了,九塊錢一個單人盲盒,十八塊錢一個雙人盲盒(兌換兩張火車票,可以和朋友,對象,一同出門啦!)
活動條件:向app提供乘車人相關身份信息
購買時間:(幾乎每天都有,偶爾中斷)下午三點開售(喝油們可以兩點五十九就去搶,還是比較好搶的,我有時三點零幾分也可以搶到)
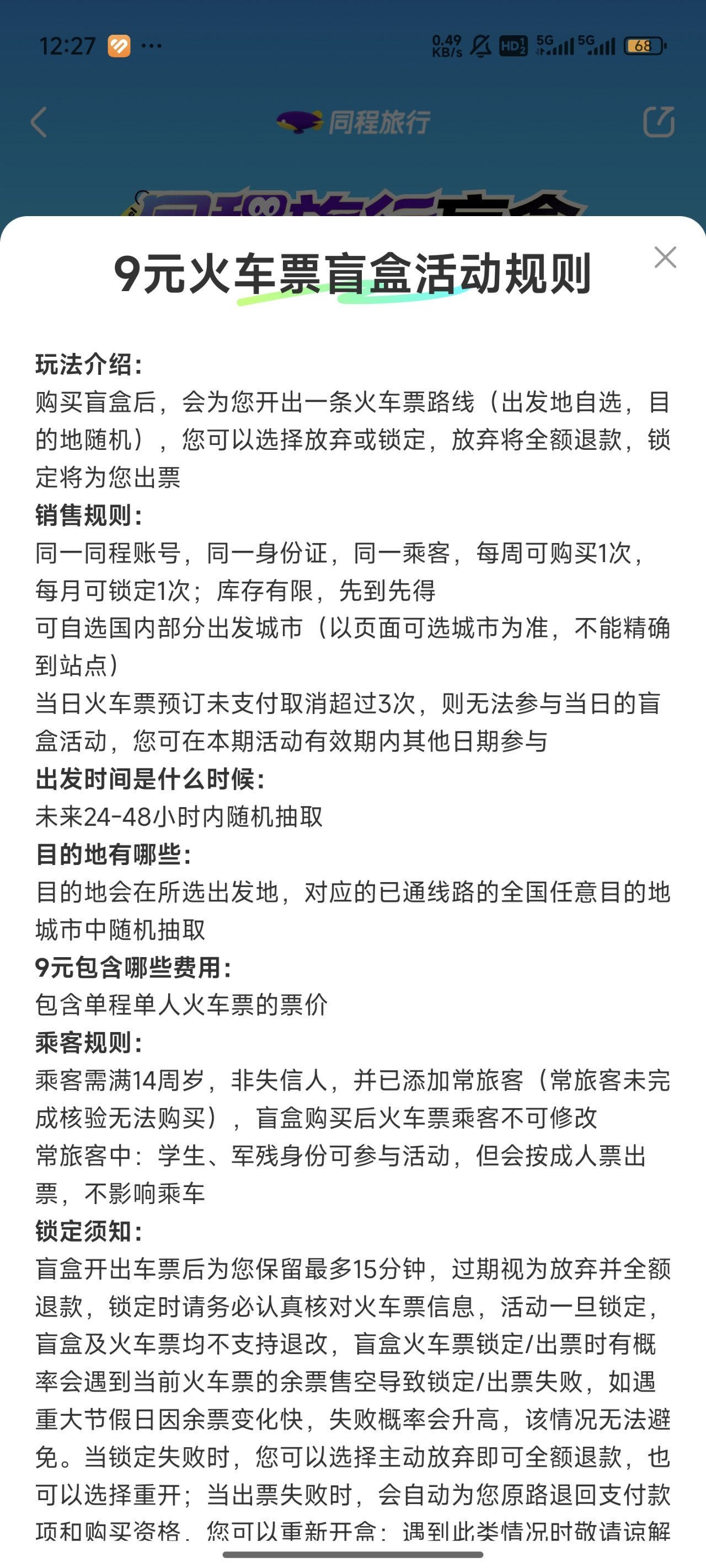
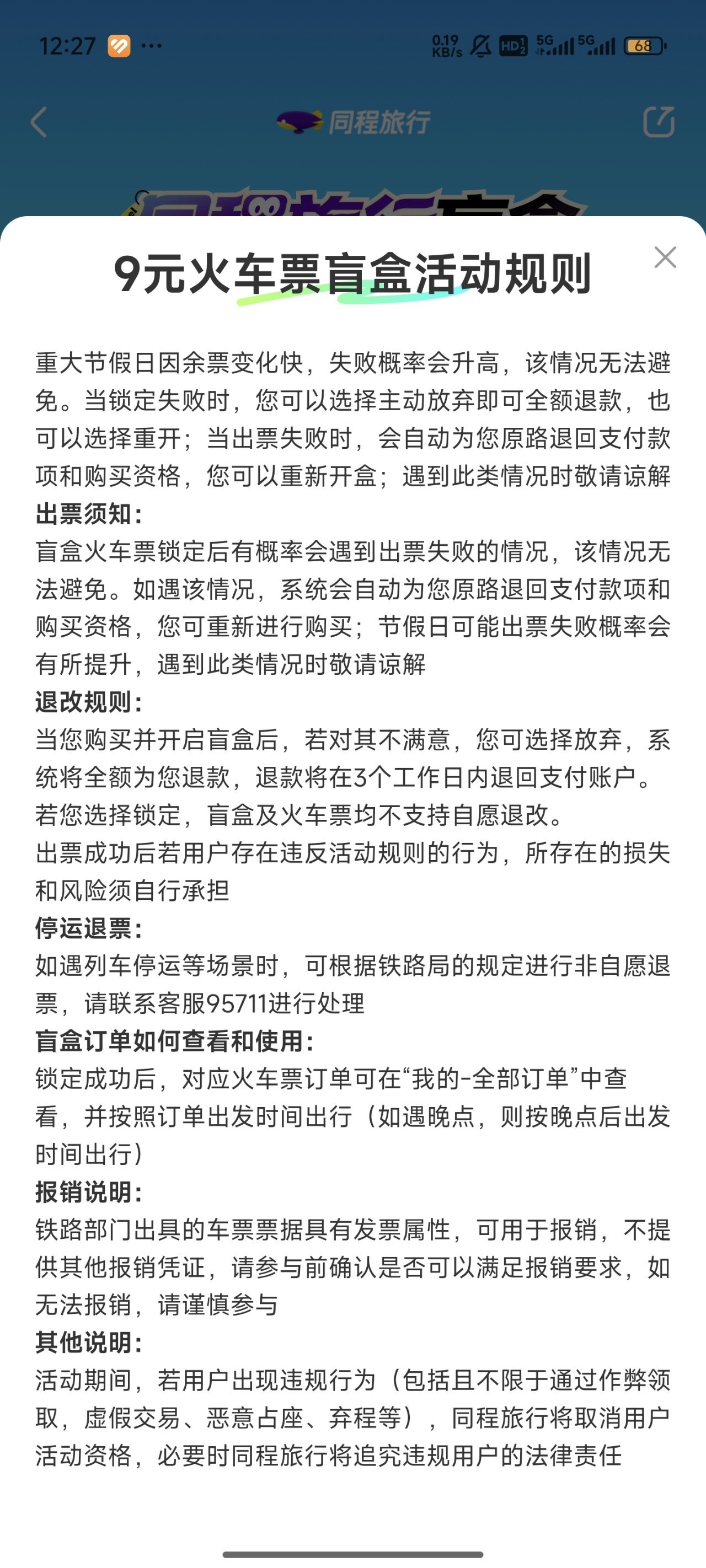
活動規則:如圖

個人建議:喝油們可以提前一天搶盲盒,選擇兌換車票,以便第二天出行。

朝雨bb(圖末):最幸運的一集,18塊錢夠兩個人到重慶!

本期內容就到這裏啦,如果有點用的話麻煩用用免費的贊和電賞賞我吧祝喝油們生活愉快,我們下期再見
更多遊戲資訊請關註:電玩幫遊戲資訊專區
電玩幫圖文攻略 www.vgover.com











 
                                 
                                 
                                 
                                 
                                