笑麻了兄弟們,衆所周知明日方舟總是會以各種出乎意料的方式登上熱搜,明明笨笨鷹角小姐都是開了八年多的老牌二遊公司了,還是能給你整出各種好活爛活,隔三差五就搞出點怪問題。二遊草臺班子這標籤算是拿不掉了。
![]()
僅僅今年鷹角員工就跟沒過完年一樣,一個三月份出的小問題能湊幾桌麻將,什麼PV英文佔格符寫“SHI MING ZI”,微博抽了紀念獎突然發現一次都沒開獎然後堆在一起瘋狂開,蘋果新活動宣傳頁面驚現114514,邏各斯皮膚PV出錯疊兩層圖層,新增模組數量7個結果官方寫的是6個等等,當時一度被網友譽爲“鷹角網絡疑似沒有人類了”。
![]()
雖然都是小問題,並沒有什麼惡性影響,修改的也很快,還讓大家把鷹角網絡的形象擬人成笨蛋鳥妹妹,但是對於一個公司來說,這種錯誤經常出現會讓玩家覺得態度有問題,發佈的視頻動態審覈也跟沒審過一樣,今天明天是小問題,那後天大後天就不會出大問題嗎?
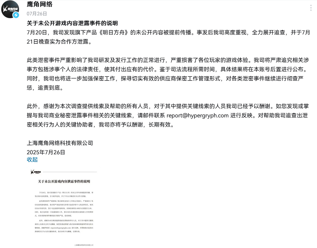
然後不出意外的就不出意外了,明日方舟重要活動之一的夏日嘉年華內容被內鬼抖了個底朝天,從新幹員新皮膚到新模組全被人提前丟出來了,消息飛的像是某地的特產蟑螂,打開B站就得被爆料飛到臉上扇上兩巴掌。期待值滿滿的夏活等着直播看海貓小故事呢,結果上了個網接受了不該接受的信息,頓時不想看直播了。
![]()
這一下愛看爆料的玩家嚇壞了,不愛看爆料的玩家裂開了,鷹角網絡爆炸了,帝皇海貓龍顏大怒。直接導致明日方舟內鬼吧吧主跑路無限期停更——這種程度的爆料導致的直接間接損失不可估量,抓到戰犯罰款沒有幾十個W解決不了,這換我我也得跑路。
鷹角這邊也是大動干戈,網傳直接派遣客服在各個明日方舟羣聊中尋找線索舉報真實可得一千元,最終確認本次泄露是合作方造成併發布公告,有人要喫官司嘍。
![]()
那麼話又說回來了,雖然不知道合作方泄露是鷹角草臺給人鑽了空子還是對方就是故意搞鷹角倒黴鷹角不可抗力,但出了這麼大問題鷹角總該長記性做好防護了吧。
哎,反骨上來了,我就不!夏活泄露還沒半個月,鷹角又把母雞卡聯動泄露了。
八月四號上午十一點左右,《音醬快報》和上海人民廣播電臺聯合發佈視頻《實探“滬版秋葉原”!上海遊戲產業的青春密碼》,大概就是宣傳上海二次元產業開發的一個視頻,然後其中展示了不少鷹角網絡公司內部畫面,比如什麼理療房和貓屋,其中幾秒閃過的員工座位,又被眼尖的網友們抓了個正着。
![]()
![]()
經歷過母雞卡大糞洗理仍然樂此不疲的網友們一眼就看出卡池展示的神祕藍髮女是豐川祥子,屏幕跟故意的一樣飄過大字“新幹員追加”,旁邊牆上寫着“拍照曬圖切勿外傳”,那很反諷了,還有什麼可說的,saki,起飛!

![]()
上次搞不搞得清是不是草臺班子不知道,這次最大的內鬼是鷹角自己真草臺班子沒得洗,沒有人類了啊!拍到工位後期沒有打碼,剪完都沒人審一下就放出來了,還是和廣播電臺聯合發佈改也不好改,鷹角八個方向隨機泄露名不虛傳。

網友也是光速出圖《鷹角守護者》:上海地鐵海報提前透露角色;支付寶表情包提前透露角色;周邊物料提前泄露角色;B站激勵活動提前泄露;內鬼直接拍PV截圖泄露角色;再加電視臺採訪不打碼透露卡池。人家公司是八方來財,你鷹角成八方漏財了。

說起來海貓作爲製作人挺倒黴催的,今年倒黴遊戲人排行榜沒人能跟他搶第一:幾個月前簽下聯動母雞卡結果讓柿本廣大背刺,眼睜睜看着母雞卡爛完評分跌到6.5分,直播時一邊咬牙切齒一邊說團隊做出了很多努力。
![]()

好不容易調整過來尋思着算了,那團隊深耕一下劇情讓母雞卡正統在方舟就是了。現在先順應社區意見去聯動三角洲行動吧,結果三角洲啪的一下很快啊,三個紅皮就給安排上了,逆天價格被玩家們衝了很久。海貓想到自己已經倒黴成這樣不可能再倒黴了就喘了口氣,老天不公也不能光逮自己一個人薅,又被三角洲爆出聯動皮膚露娜口罩裏面塞了個眼球懶得建模的輿論氣暈了過去。



後面的事情大家也知道了,先漏夏活再漏聯動,海貓小時候隨機選擇一個活動泄露結果不小心ROLL到了ALL,苦茶子都給漏完了。
目前對於鷹角來說問題這麼多,不過影響還是說大不大說小不小的狀態,可能是笨笨鷹角小姐天天漏那麼多大家看習慣了光在這裏看樂子。不過我還是那個觀點,鷹角啊,你可長點心吧,再不亡羊補牢一下海貓早晚真丟幾條苦茶子出去~

-END-
關注“碎碎念工坊”,傳播遊戲文化,讓遊戲不止是遊戲。
更多遊戲資訊請關註:電玩幫遊戲資訊專區
電玩幫圖文攻略 www.vgover.com
