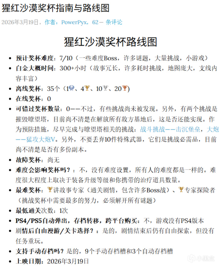
据PlayStation奖杯攻略网站PowerPyx估算,开放世界游戏《红色沙漠》解锁白金奖杯耗时或将超过300小时,成为今年最耗时的白金成就之一。
![]()
耗时主要来自长篇主线、海量支线、超大地图探索与大量高耗时挑战,玩家需完成全图探索、全类型武器收集、全迷你游戏胜利等任务。奖杯本身难度不高,但内容体量极大,累计时间惊人。
![]()
游戏发售仅12天,已有硬核玩家完成挑战,PS平台数据显示白金达成率仅0.01%。在34个非白金奖杯中,仅有3个完成率超过0.1%,足见整体成就的耗时程度。即便多数统计站仍显示0%完成率,官方数据已证实极少数玩家成功拿下白金,堪称毅力与时间的双重考验。
更多游戏资讯请关注:电玩帮游戏资讯专区
电玩帮图文攻略 www.vgover.com
