以下爲個人觀點,僅供參考
發現很多討論高刷的帖子下面很多玩家評論,什麼人眼超過120hz就看不出效果等云云
這裏不做過多學術上的解析
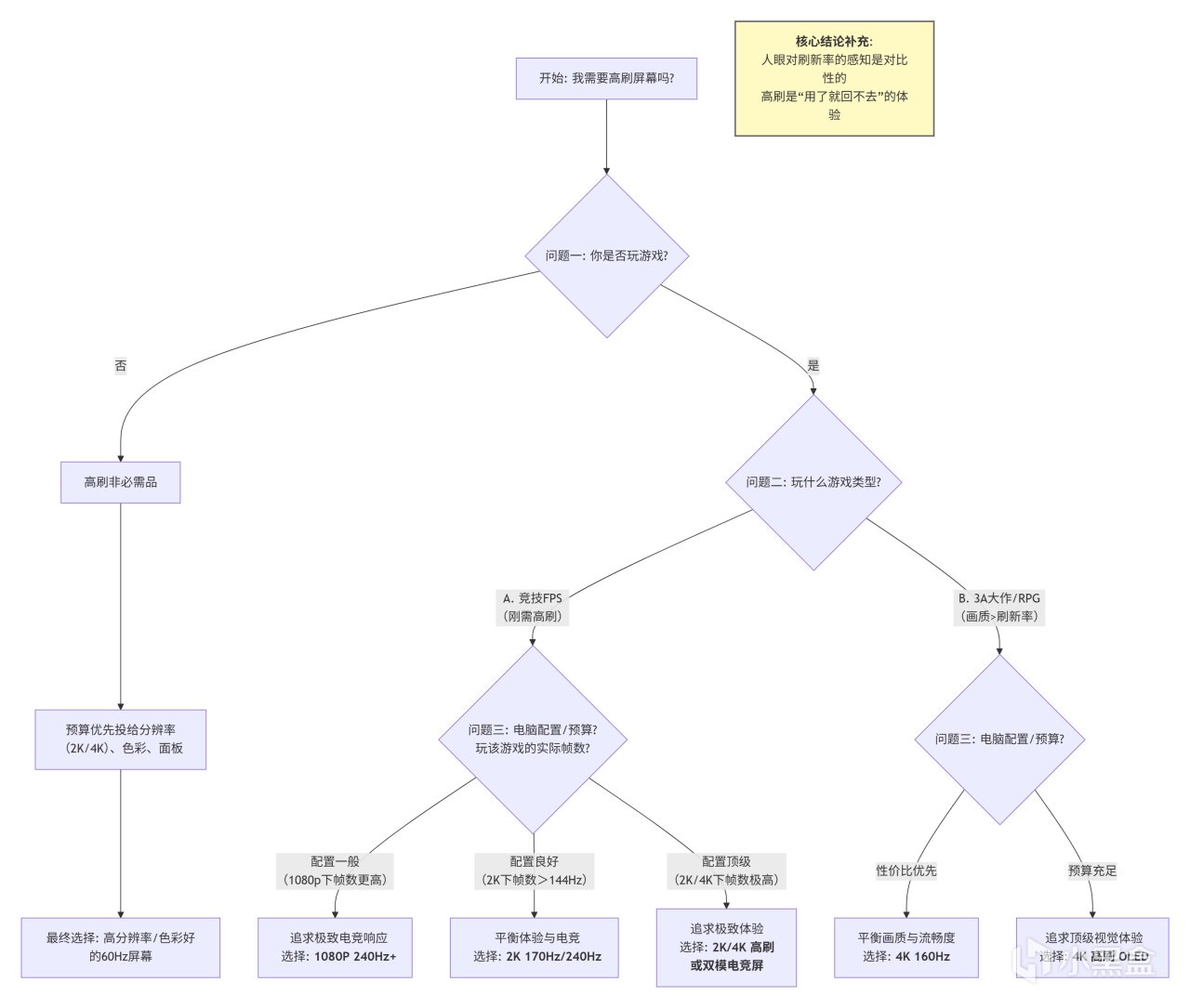
是否需要高刷新率屏幕,我總結爲三個問題,弄清楚這三個問題你就能知道是否要選高刷新率屏幕
1.你是否玩遊戲?
2.玩的遊戲是什麼類型?
3.你有多少錢+你的電腦配置能否跑滿顯示器刷新率
![]()
個人總結:人眼沒有能感知的最高刷新率,但感知是對比性的。感知不光是眼睛的感知,更多是手眼協調的感知。如果一個玩家覺得160hz和240hz沒有區別,那他是沒有長期使用240hz,眼睛是越養越刁的,根據自己的錢包進行選擇即可
更多遊戲資訊請關註:電玩幫遊戲資訊專區
電玩幫圖文攻略 www.vgover.com
