電玩幫 搜索
取消
最近搜索 清除
  • 1艾爾登法環
  • 2塞爾達傳說:曠野之息
  • 3原神
  • 4我的世界
  • 5泰拉瑞亞
  • 6荒野大鏢客:救贖2
  • 7寶可夢傳說 阿爾宙斯
  • 8巫師3:狂獵
  • 9空洞騎士
  • 10星露穀物語
电玩帮 简体 電玩幫 繁體
  • 首頁
  • 最近更新
  • 資訊
  • 熱門
  • 遊戲攻略
  • 評測
  • 遊戲地圖
  • 遊戲庫
  • 塞爾達傳說曠野之息
  • NS入門
  • 艾爾登法環
  • 首頁
  • 資訊
  • 數碼硬件
  • 正文

25年11月組裝電腦行情及知識大全

2025-11-11 數碼硬件

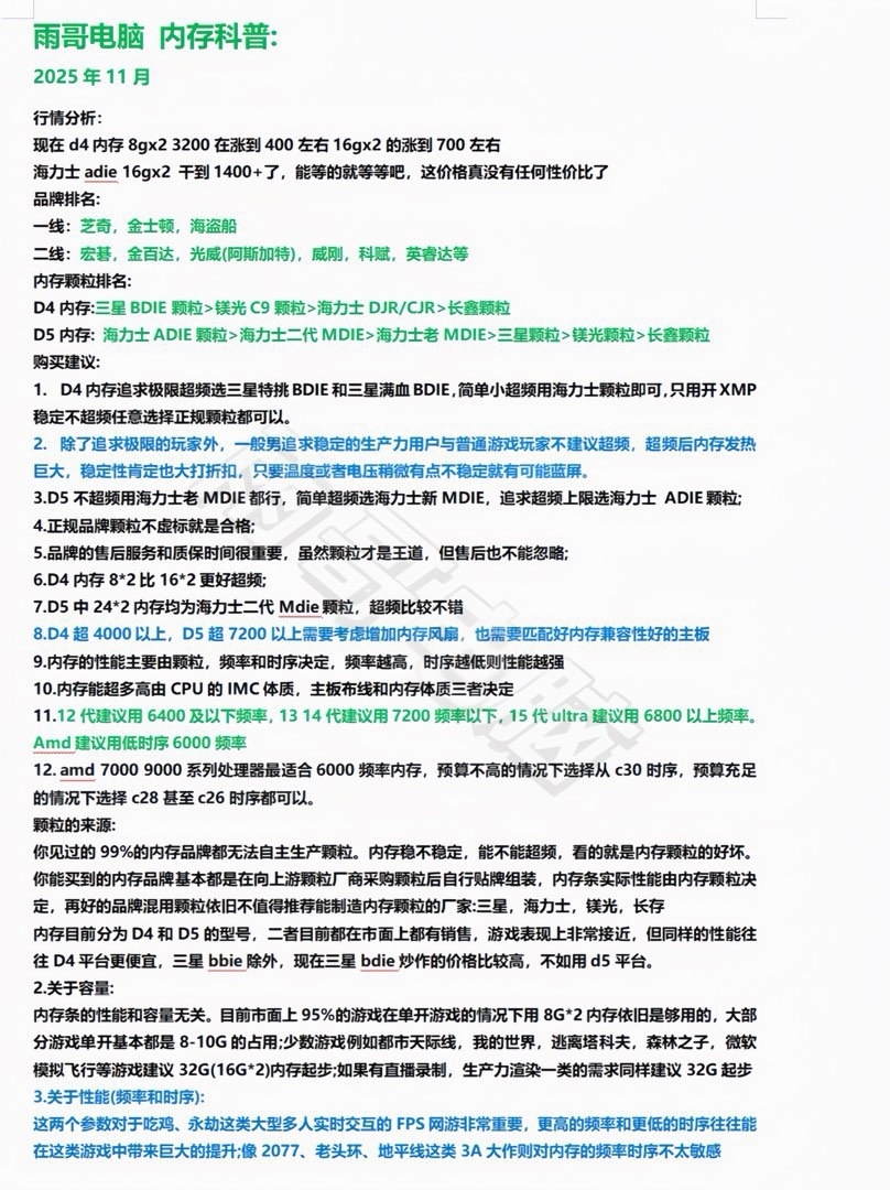
配一臺電腦也不容易,第一要避坑洋垃圾,第二要避坑魔改翻新件,第三要避坑丐版不合理搭配。

學習完,直接讓你成爲配電腦小能手。

更多遊戲資訊請關註:電玩幫遊戲資訊專區

電玩幫圖文攻略 www.vgover.com

相關資訊 更多

  • 拯救者R9000P的價格暴漲到16999塊,成爲目前最貴的5060遊戲本

    拯救者R9000P的價格暴漲到16999塊,成爲目前最貴的5060遊戲本

    2026-04-01 數碼硬件
  • 爆肝!2026年度5070顯卡橫評雷達圖鑑!(下)

    爆肝!2026年度5070顯卡橫評雷達圖鑑!(下)

    2026-04-01 數碼硬件
  • 華爲1923億砸研發,友商看傻眼,技術被吊打不冤!

    華爲1923億砸研發,友商看傻眼,技術被吊打不冤!

    2026-04-01 數碼硬件
  • 硬件雜談:什麼情況下你需要6倍幀生成?動態多幀有什麼用?

    硬件雜談:什麼情況下你需要6倍幀生成?動態多幀有什麼用?

    2026-04-01 數碼硬件
  • PS6 有關人士爆料新細節:取消光驅降本 + 1TB Gen5 SSD

    PS6 有關人士爆料新細節:取消光驅降本 + 1TB Gen5 SSD

    2026-04-01 數碼硬件
  • 華爲小藝claw上線:體驗包49元

    華爲小藝claw上線:體驗包49元

    2026-04-01 數碼硬件
  • 2026年4月電腦配置推薦!打遊戲只買對的不買貴的

    2026年4月電腦配置推薦!打遊戲只買對的不買貴的

    2026-04-01 數碼硬件
  • 如何將巨無霸海景房機箱壓縮打包,然後帶上飛機?

    如何將巨無霸海景房機箱壓縮打包,然後帶上飛機?

    2026-04-01 數碼硬件
  • iTX一定意味着價格貴?並非!給大家來點便宜iTX配件選擇攻略

    iTX一定意味着價格貴?並非!給大家來點便宜iTX配件選擇攻略

    2026-04-01 數碼硬件
  • 2026年4月電腦主機配置推薦 從1000到40000全覆蓋 無腦照抄不踩坑

    2026年4月電腦主機配置推薦 從1000到40000全覆蓋 無腦照抄不踩坑

    2026-04-01 數碼硬件

熱點資訊

  • 崩壞:星穹鐵道×「Never Gonna Give You Up」|全新動畫發佈

    崩壞:星穹鐵道×「Never Gonna Give You Up」|全新動畫發佈

    2026-04-01

  • [奇怪生物日誌特刊]你認得表情包裏,鼻子這麼長的狗狗嗎?

    [奇怪生物日誌特刊]你認得表情包裏,鼻子這麼長的狗狗嗎?

    2026-04-01

  • 別說哥們沒提醒你,跟不上話題都是因爲昨天你沒玩洛克王國世界。

    別說哥們沒提醒你,跟不上話題都是因爲昨天你沒玩洛克王國世界。

    2026-04-01

  • 退貨還要爲地球買單?網店這次連“地球使用費”都整出來了

    退貨還要爲地球買單?網店這次連“地球使用費”都整出來了

    2026-04-01

  • 宋寧峯迴應婚內出軌!無限期停演,道歉再難挽口碑

    宋寧峯迴應婚內出軌!無限期停演,道歉再難挽口碑

    2026-04-01

  • 日本成人遊戲社長中村清治享年84歲,80多歲還在堅持玩黃油!

    日本成人遊戲社長中村清治享年84歲,80多歲還在堅持玩黃油!

    2026-04-01

  • 春促剛結束,盤一盤還有哪些在折扣!

    春促剛結束,盤一盤還有哪些在折扣!

    2026-04-01

  • 《洛克王國世界》如何省錢買通行證?

    《洛克王國世界》如何省錢買通行證?

    2026-04-01

热门游戏

  • 艾爾登法環

  • 塞爾達傳說:曠野之息

  • 原神

  • 我的世界

  • 泰拉瑞亞

  • 荒野大鏢客:救贖2

  • 寶可夢傳說 阿爾宙斯

  • 巫師3:狂獵

  • 空洞騎士

  • 星露穀物語

  • Nintendo Switch

  • 塞爾達傳說:王國之淚

  • 寶可夢 朱

  • 饑荒

  • 超級馬力歐:奧德賽

  • 光遇

  • 賽博朋克2077

  • 永劫無間

  • Apex 英雄

  • 雙人成行

本站文章仅为资源共享、学习参考之目的,若有图片和内容侵权,请联系vgover_com@outlook.com查证删除。

COPYRIGHT © 2026 |  用戶協議 |  Cookie聲明

電玩幫 - vgover.com

為向您提供良好的網站使用體驗,電玩幫網站會使用自身或第三方的Cookie技術。繼續瀏覽本網站即表示您同意我們使用Cookie。若想了解更多,請閱讀《電玩幫Cookie聲明》。
知道了