自首曝後受到大量關注,多次被騰訊財報提及,被很多玩家認爲是下一代3D格鬥遊戲的《異人之下》最近在測試服的改動卻引發了爭議。
![]()
在去年12月9日開啓的「入世測試」,不僅劇情演出和戰鬥演出相當驚豔,戰鬥體系也是十分完整和創新。簡單來說,《異人之下》的戰鬥體系就是在簡化傳統FTG的博弈邏輯的基礎上融入魔方《火影忍者》手遊的替身、祕卷和體力系統,並且PVP對戰場地是3D的相對較大的圓形場地。
異人之下游戲區別傳統FTG或者火影海賊這樣的橫版格鬥遊戲的特色主要在於兩點:一是靈活的取消變招,由這衍生出高速高頻的博弈和豐富的連招;二是對於無敵保護的投放很剋制,比如倒地起身沒有保護、強制脫出後沒有保護等。
![]()
不過,「入世測試」畢竟只持續了九天,玩家對於PVP的戰鬥開發相對有限。玩家之間的對戰還侷限在設計好的框架內,除了一個超模的身外身(祕卷)「亂金柝」外,遊戲的戰鬥系統似乎相當平衡和完善了。
在2月28日開啓持續至今的「平衡性測試」,隨着玩家不斷的研究和開發,《異人之下》完備的對戰體系大廈出現了兩朵烏雲——「防禦騙投」的邪功和「A防」大法。
這兩朵烏雲的面世以及後面一連串的修改,都是指向一個問題——防禦太強了。在筆者看來,甚至到了影響遊戲長線運營的地步。
可以變招的剪刀、石頭、布
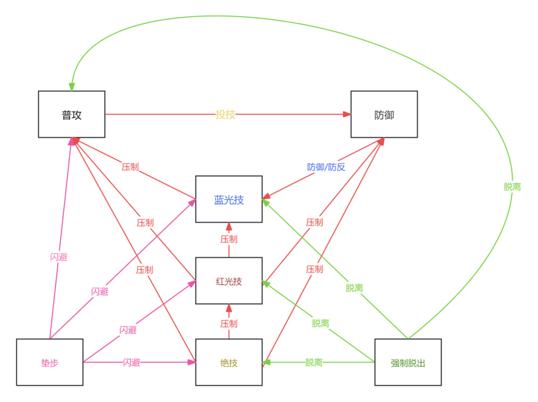
在討論這個問題前,我們先了解一下《異人之下》的戰鬥系統和博弈邏輯。
異人之下游戲的戰鬥操作主要是六種:普通攻擊、防禦、技能以及墊步、強制脫出和強制取消。其中前三種操作是相互剋制的關係,而後三種則是在前三種操作的博弈的基礎上增加更多的選擇。
角色的普攻分爲多段,最後一段通常是擊飛敵人使其倒地。當普攻遇到防禦時,會自動轉化成投技,進入投技動畫,動畫結束後被投角色受到傷害且倒地。普攻可以被包括防禦、技能在內的所有操作中斷,也就是說可以在普攻的過程中隨意轉爲其他操作。

防禦可以防禦技能中的平招,也就是藍光技。這也是大部分角色所擁有的技能類型。防禦成功後可以進行反擊,這裏特別說明下,防禦反擊也是藍光技,可以被防禦。與普攻類似,防禦也可被普攻、技能、墊步任意中斷。

技能包括角色的常技、絕技以及身外身。其中常技和身外身分爲平招和險招,也就是藍光技和紅光技。按照優先級排名,絕技>紅光技>藍光技,高優先級的技能能夠打斷低優先級的技能。技能剋制普攻,藍光技被防禦剋制,但絕技和紅光技無視防禦。紅光技目前就兩三個角色有,且都有限制;絕技也就是大招,需要攢滿氣才能釋放,而且前搖很大並且沒有任何方法取消。與普攻、防禦不同,藍光技和紅光技只能被強制取消中斷。

《異人之下》的戰鬥邏輯類似於「石頭、剪刀、布」的猜拳。普攻克制防禦,防禦剋制藍光技,藍光技剋制普攻。例如,當玩家出普攻,對手出技能,我方被壓制陷入僵直進入對方連段。
此外,還有依靠體力資源的墊步和強制脫出爲博弈增加更多選擇。在對手攻擊命中前,可以消耗體力進行墊步從而快速位移,躲避對方攻擊。並且觸發極限閃避可以回兩格體力,而每次墊步只消耗一格體力。在博弈失敗陷入僵直時,可以消耗三格體力強制脫出,獲得二次博弈的機會。
同時,與其他格鬥遊戲一樣,《異人之下》的普攻和技能也有發生、持續和收招三個階段。並且由於是3D,對於距離的把控也是博弈的重要環節。
![]()
(招式剋制圖)
但是《異人之下》的「石頭、剪刀、布」是可以變招的。在上述介紹普攻時提到,普攻是可以被防禦中斷的。還是舉上面那個例子,我方普攻,對方看到我方普攻用藍光技來應對,我方看到藍光直接按防禦,普攻轉防禦成功應對對方藍光技,從而取得博弈成功。
這就像我方出剪刀,對方出石頭,然後我方變招成布,扭劣爲優。但這種情況並非無法應對,還是上例,藍光技也是可以取消的,可以通過強制取消藍光技變招普攻,這樣可以剋制對方變招後的防禦。
並且,像是普攻和技能(除了絕技)的發生和收招,也就是前後搖。被對手抓打康和打確反康的時機,也是可以用強制取消進行變招的。
不過,強制取消需要消耗兩格體力。體力上限是五格,主要是隨時間回覆。

體力資源是這個遊戲博弈中最重要的資源。墊步這一快速接近對手和遠離對手的操作需要消耗體力;消耗體力的強制取消不僅能取消前後搖以及隨時變招,同樣也是角色連段中需要的操作;而消耗三格體力的強制脫出更是在博弈失敗後防止被連段連死的關鍵操作。
所以,異人之下游戲本質是圍繞體力資源的博弈。在沒有體力資源時,角色陷入僵直只能被連段灌傷。一般來說,無絕技情況下,兩次被對方抓到機會連段就敗局已定。
防禦爲什麼強?
在瞭解完異人之下游戲基礎的戰鬥機制後,現在可以介紹「防禦騙投」這個邪功了。
「防禦騙投」顧名思義,也就是按住防禦騙對面過來發動投技,然後用藍光技去抓普攻動作進入投技動畫這一段的前搖。在這個邪功被開發出來後到官方對普攻、投技、防禦這些底層對戰邏輯修改前,防禦起手幾乎必然是優勢博弈。
你現在作爲一個玩家,按死防禦不動。對手想破除你的防禦,只能用普攻轉投。但是你抓住進入投技動畫還是普攻動作的前搖,防禦變招藍光技,用藍光技去頂普攻。
對手只有兩個結局。一是被你藍光技壓制陷入僵直被連段,此時就算有強制脫出,也要消耗三格體力。二是對手反應比較快或者進行了預判,強制取消投技前搖再墊步拉開距離,這時也要消耗三格體力。

只要抓住這個前搖,防禦起手必然優勢。不過,不同角色這個前搖時間不一樣,像馮寶寶、蛇如花這些角色投技動作很快,需要多練習纔有機會抓住。而像諸葛青這樣的角色投技前搖較長,很容易就能抓住。
但不管怎麼說,「防禦騙投」這個邪功幾乎無法反制,玩家使用它可以輕易獲得先手以及體力優勢。
從上面的介紹中,我們可以看到防禦進行變招是幾乎不需要成本的,而技能變招是要實打實地付出兩格體力的成本。
這其實就是防禦強勢的原因,變招不需要體力,而技能變招需要體力。
異人之下游戲的策劃顯然注意到這個邪功,在4月30日的更新中,使得投技可以在前搖過程中被防禦、墊步等任何操作取消。使得玩家面對「防禦騙投」有了一定博弈空間,但是對於遊戲環境幾乎沒有啥影響,強勢的角色繼續強勢,弱勢的角色繼續弱勢。
這就要談到被玩家開發出來另一種功法了——「A防」。
「A防」也就是普攻變招防禦。如果說防禦變招藍光誕生出的「防禦騙投」是體現防禦強勢的邪功的話,「A防」就是體現防禦強勢的正功,甚至一度被玩家稱爲異人之下游戲的底層邏輯。
爲什麼這麼說呢?因爲「防禦騙投」是防禦的手段,如果雙方都按防,對局會很無聊。而「A防」是進攻的手段。
這裏談一下「A防」對對局的最大影響,就是玩家不敢輕易使用技能,而是通過相互普攻來獲取先手。
普攻變招防禦之間是存在一定的空隙的,不過這個空隙很短,小於大部分技能的前搖。也就是說,玩家在立回階段可以肆意普攻,就算對手看到你普攻用藍光技來破解,你可以立即轉變防禦從而防禦成功獲取先手。
這就導致了一個結果,角色的強弱很大程度上取決於角色的普攻性能和「A防」性能,技能對於角色的強度影響相當有限。
在5月16日的更新中,T0角色苑陶就僅因爲削弱了普攻移動距離以及僵直,導致強度下降,以致於在高分局選取率明顯下降。儘管作爲一個能夠抽取紅光技並且之前不少玩家都認爲其技能強勢的角色,在這次更新中並沒有對其技能進行任何改動。
而在5月22日的更新中,將「A防」刪除,也就是普攻不能直接變招防禦,要在普攻後搖結束後才能變招。直接導致一些技能強勢的角色登場率上升,就包括沒有任何調整的苑陶。
爲什麼要調整防禦?
筆者完整參與了去年的一測以及從2月末至今的平衡性測試,混跡各大社交平臺和玩家同好羣時,經常能聽到這樣的聲音——爲什麼不出新異人?
但當新角色推出時,玩過兩天後,大部分角色又會陷入無人問津的地步。受到玩家追捧的還是那些強勢的老角色。
原因在於《異人之下》作爲競技性很強的格鬥遊戲,角色的選取率直接和角色強度掛鉤。
而普攻性能和「A防」性能幾乎鎖死了新異人的強度和特色,甚至可以說影響了遊戲的長線運營。
因爲新角色只有這兩個性能強,角色強度才能上來,技能的影響反而較小。對於未來新推出角色,特色部分和強度就不太好平衡。
以「牢角色」巴倫爲例,巴倫普攻性能一般,但最要命的是他不能「A防」,他的防禦是向前衝鋒,衝刺過程中被近身技能命中,可發動特殊紅光技將對手抱摔。在面對其他角色的無條件「A防」時,巴倫用技能會被防反,普攻又A不過,只能捱打。

5月22日的更新直接讓火如花、巴倫這樣受「A防」限制較大的角色起飛,強度提了幾個檔次。
但直接刪除「A防」這個改動也比較簡單粗暴,並且導致了「龜縮流」橫行。前面我們說過,「A防」是進攻的手段。
沒有「A防」,普攻會被抓後搖,而技能起手會被防禦反應。這就導致一個情況,誰先動手誰喫虧,不管是取消普攻還是取消技能都是要消耗體力的。
設想雙方都是隻爲了贏的極端情況,會導致雙方持續跑圖,到最後的時間纔會出手嘗試,對局會變得相當無趣。
所以在5月24日的更新中,「A防」回來了。但是對防禦做了限制,使用防禦後,2.5s內停止體力恢復。而2.5s,正好是一格體力的恢復時間。並且在防禦成功或被對手投技命中後,可立即正常恢復體力。
![]()
這次的改動沒直接刪除「A防」那麼極端,對於習慣之前無條件「A防」的玩家也需要一段時間適應。
但相比之前,技能的強度對於角色強度的影響力在加大。
這次調整的影響還需要時間去驗證。這次平衡性測試已經可以看到策劃在平衡方面的努力,在不斷地試錯。
但同時,平衡性測試人數畢竟有限,而且也多是有一定基礎的老玩家在測試。
關於PVP平衡的測試,還是要看在即將開啓的二測「百相測試」,屆時會有很多新玩家湧入。也能夠有更完善的測試數據給項目組參考,從而進行新的調整。
目前,異人之下游戲「百相測試」已全平臺開啓招募,本次測試也將適配更多機型,並且會開放包括PVE在內的更多體驗內容,也準備了更多體驗名額。玩家可以前往各平臺參與招募獲取本輪測試資格。
![]()
總而言之,《異人之下》開啓了對3D格鬥領域的新探索。之前一測展現出的PVE和劇情的製作也相當精美,商業化模式也將在「百相測試」正式亮相。如果《異人之下》能夠構建一個完善的對戰體系和商業模式,有望能成爲3D格鬥的代表之作。
更多遊戲資訊請關註:電玩幫遊戲資訊專區
電玩幫圖文攻略 www.vgover.com
