中石油春招至5月15日截止!簡歷投遞,專科起招!文科有崗!尚有時日(十日)!
不管有沒有offer,不管是文科生,小語種,漢語言,土木老哥,還是專科生,來這裏撈一下總是好的
那我們從註冊開始!步步細講!助你一舉拿下!!!
招聘鏈接
中國石油高校畢業生招聘
https://zhaopin.cnpc.com.cn/
中國石油各單位的高校畢業生招聘信息均通過此招聘平臺發佈,無其他報名方式。
![]()
打開招聘網站後,註冊
![]()
註冊完登陸後進入當前頁面
可以點擊“我的首頁”,或者“我的簡歷”開始填寫個人信息,編寫平臺通用簡歷。
![]()
需要填報的信息較多
填寫個人資料時大家應該比較熟悉了,比較花時間,大家要做到真實細緻。
注意在“基本信息”的“特長”處;
“教育背景”的“其他描述”處;
“實習經歷”的“工作描述”處;
“獲獎信息”的“獲獎描述”處;
要細細雕花,不要光講自己做了什麼,要用STAR法則來講故事:
S(Situation)
簡明描述背景,如 "在XX項目中,團隊面臨用戶留存率下降30%的緊急問題…"
T(Task)
說明你的職責,如 "我負責在2周內設計用戶調研方案,定位流失原因…"
A(Action)
聚焦你採取的具體措施,如 "通過A/B測試對比功能路徑,聯合數據分析團隊建立流失預警模型…"
R(Result)
用量化數據體現成果,如 "3周內用戶留存回升25%,推動後續功能迭代優先級調整…"
![]()
上傳附件,準備資料
成績單,四六級雅思託福等,單獨上傳。其餘競賽獲獎,論文專利等按類整理成一個PDF文檔上傳,內容較多可以時,可以把圖片手機QQ發給電腦,自動壓縮,自己會用工具壓縮更好。(主要是一個文件不超2M很難受,一張照片都不止這麼多,你多個照片拖進去老是超)
個人簡歷也記得上傳一份。
完成個人簡歷信息填寫後,我們開始找適合自己的崗位
專科起招,本次春招共69家下屬單位,每單位均有幾十個崗位開始招聘。比起秋招全單位招聘,春招確實機會少些。補錄嘛。
但是大部分有能力的秋招早都拿offer了,耐不住性子的也在春招早早拿offer了,誰等到快離校纔開始投簡歷,然後等筆試,等面試啊?甚至你離校時都不知道自己拿不拿得到offer啊?
所以這也是個機會,競爭要比秋招小不少。
![]()
共7頁招聘信息,每頁十家單位,後面都是去年秋招的了
大專/高職起招,不過往往除專業性強的崗位外,自降身位報崗的不少,碩士報本科崗的比比皆是。
不過不要怕,碩士研究生現在和你本科生搶工作,還自降身價,該擔心的人是他,因爲。。。。。。哈哈哈,反正他們的競爭力其實不大,原因大家自己想。
在招聘信息界面,可以按自己專業,期望的工作地點,最低學歷要求檢索合適的崗位。
例如本人,應用物理學,想在四川找個工作,只是個本科學歷,一檢索,以前的老朋友東方物探就出來了,哈哈哈
![]()
檢索方便
點擊詞條進入該崗位所在單位頁面,該崗位的詳細信息。
![]()
建議大家不要看到合適的馬上就投遞簡歷,先放收藏夾
因爲每人只能投遞兩個單位,不要一激動就投了,機會有限,先把意向崗位放收藏夾裏,仔細對比工作地點,工作內容,花個一兩天來了解一下意向單位,瞭解一下崗位工作內容,再投簡歷。
投遞簡歷前,記得再根據瞭解到的工作內容調整一下個人簡歷相關描述。
比如說我瞭解到這個物探地質崗位需要長期跑野外,我的愛好裏面我就填了喜歡旅遊;需要學習探測儀器的使用,我就寫了大創期間我接觸了哪些高端儀器,什麼XDR,SEM,怎麼上手搞實驗,怎麼搞數據,突出自己學習能力強,科學素養高。
準備好後就一鍵投遞等消息了。
投遞後,你可以看到有多少人投遞該崗位,有多少人簡歷審覈合格,(我試了試投遞,但是我已經不允許投遞崗位了,所以我這裏都是記憶了的情況了)如果你覺得競爭太大,可以撤銷投遞,換崗投遞。
一般技術崗位競爭比大概在10~20:1,財務等辦公室崗位一般有50~100:1,文科生的崗位少,競爭激烈程度比技術崗高多了,
投遞後,簡歷審覈通過或不通過會有短信通知,保持預留電話通暢!
![]()
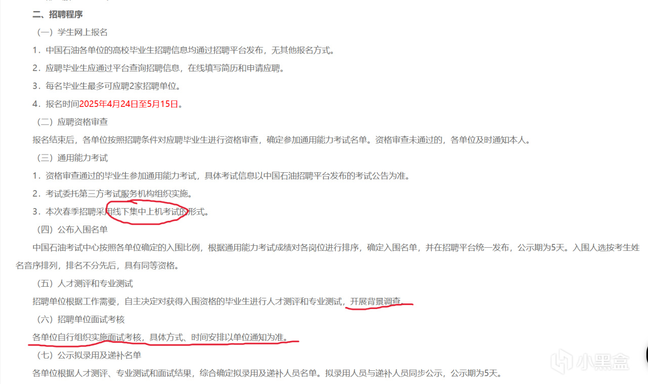
投遞只是第一關,我看今年筆試是線下考試,
![]()
統一考試,就是考編了
筆試和考編內容一樣,行測和時政,以及中石油歷史,新聞和石油精神等。比如鐵人王進喜精神等等。
大家要去中石油官網學習學習。https://www.cnpc.com.cn/cnpc/index.shtml
![]()
關於公司的部分內容佔比10%左右吧,其它的就是純粹的行測題了,大家自己要去學習,之前又講怎麼去提升這方面水平,大家可以翻翻看。
![]()
![]()
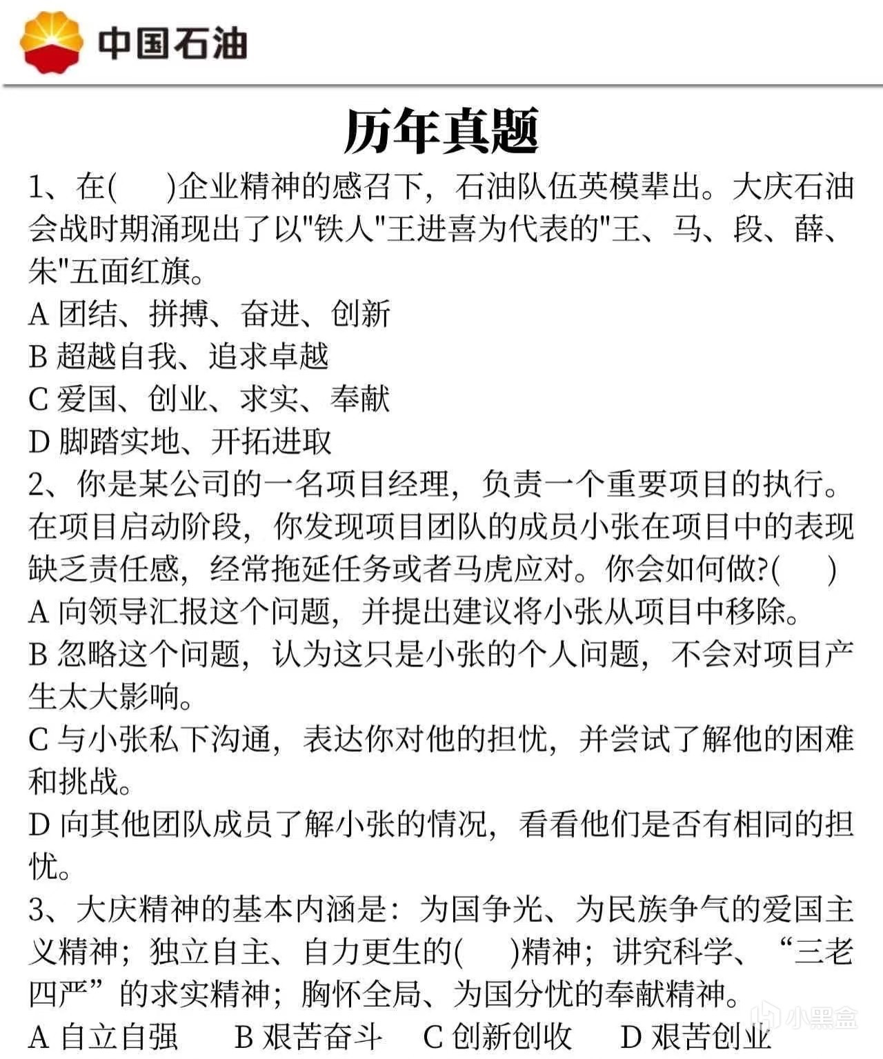
大家也要踊躍在各平臺找相關資料,不要裸考,要打有準備的仗,不過一再提醒大家注意被騙啊,一定要小心網絡騙子,那種扣111發資料的,搞培訓班的,要辯證的看啊!守好自己的錢袋子!
![]()
依我的經驗,筆試還是比較簡單的,就是時間比較緊張,大家平常心做題,正常發揮就行,我覺得我考這個考的不是多好,但過線就行。特別是考過gwy考試,考編的,我覺得做起來應該手拿把掐,我圖形題猜不少,哈哈哈。
後續面試今年也是線下面試,一般要求到應聘單位所在地面試,難免舟車勞頓一番,全程自費,大家要做好準備呀!可以當成畢業旅遊
面試首先要一個一兩分鐘的自我介紹,大家更具崗位打好宿稿,流利背熟,給面試官一個好印象。怎麼準備也可以看看我之前的內容,瞭解一下準備的方向,自己根據實際精心打磨一下。
面試內容是半結構化面試,有固定的內容,所以要高強度上網,看看以往的面試經驗,瞭解多一點是一點。
會有英語口語測試環節,會讓你當場讀一篇英文文章,然後根據文章內容回答相關提問。大概高中閱讀理解水平的內容吧,不算難的。
針對面試官的自由提問,大家要展現出對單位的熱情和嚮往,要展示出自己樂於奉獻的精神態度,懂的都懂啊。
輪到你問面試官問題,要關注自己的成長,公司的培養這塊,不要問工資這些。也可以看看我之前關於面試的文章。
以上是我個人的一些經驗建議,不同單位可能有不同的情況,大家全面多方的去了解準備啊。
勇敢嘗試!
祝大家人生順利!處處得意!!!
更多遊戲資訊請關註:電玩幫遊戲資訊專區
電玩幫圖文攻略 www.vgover.com
