簡版地圖
![]()
全地圖收集
目前測試可知每個搜刮點只有前1-2項爲固定材料 因此無法統計每個地點的具體材料 只能通過搜刮點數量來反映出大概的材料豐富程度
【哈肖】
![]()
【南伯勒】
![]()
【巴克蘭廣場】
![]()
【格林海文】
![]()
【中心城區】
![]()
【阿什比】
![]()
【塞內卡】
![]()
【金塞德】
![]()
【聖貝納黛特】
![]()
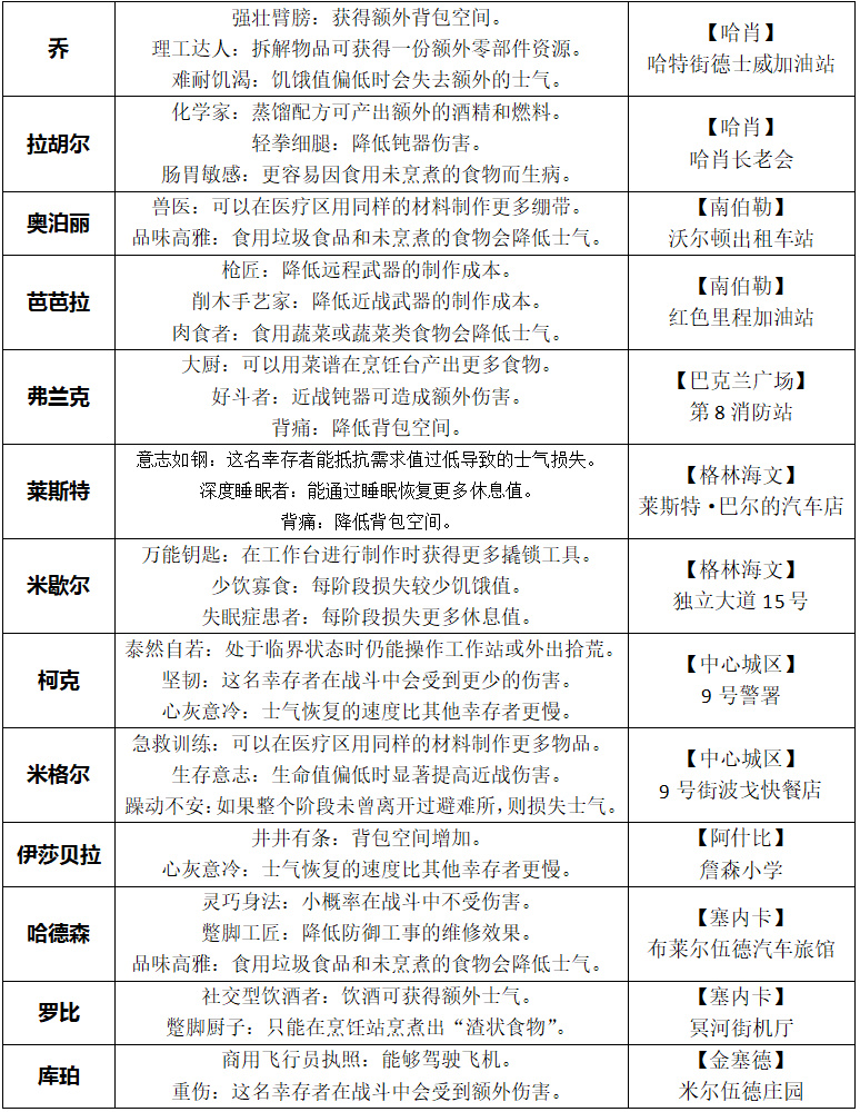
倖存者
![]()
這感覺都不用評價 像揹包哥、大廚哥這種就是直接的數值上的強 而像羅比這樣的路邊也是真的路邊
然後這遊戲居然沒有種地專長 射擊專長 潛行專長也是挺納悶的
逃脫結局
地下網絡
![]()
奇怪的標記位置:哈肖的【哈特街德士威加油站】【舊巴拉德宅院】【哈德維克的房車】(不限以上位置)
任務路線:塞內卡的【布盧明堡書店】→格林海文的【格林海文區波戈快餐店】→巴克蘭廣場的【沃爾頓市自來水廠】→【格林海文區波戈快餐店】
快餐店完成交付任務會導致假結局 真結局選擇不交東西去自來水廠 在水廠開完閥門後會有5個人類敵人 再回到快餐店殺一波喪屍達成真結局
假結局需要的被收繳的公文包在【9號警署】 黃金傳家寶在【順風車酒吧】 不想缺劇情的話可以注意下
★★★真結局會導致存檔刪除★★★
![]()
空路運輸
![]()
微弱的信號位置:格林海文的【默瑟高中】【萊斯特·巴爾的汽車店】【獨立大道15號】 塞內卡的【維瓦爾第餐廳】(不限以上位置)
任務路線:金塞德的【米爾伍德莊園】→聖貝納黛特的【聖貝納黛特醫院】
莊園解救飛行員 如果不想殺人就帶個斷線鉗 治好飛行員後到醫院去開直升機
航空燃油在巴克蘭廣場的【3號集裝箱堆放場】 不拿的話會墜機(man!)
![]()
建造表
工具臺
![]()
烹飪區
![]()
醫療區
![]()
武器裝配臺
![]()
總論
目前來看遊戲整體框架比較完善 但量較少 目前估計就只夠支撐20-30小時的遊戲時長 喪屍和人類敵人都很單一 幾個同類地圖也重複利用 製造方面的種類也很貧瘠 完全沒有推大圖的動力 純酒精、燃料之類的材料目前完全沒有配套的用法 真的只能說有點未來可期
更多遊戲資訊請關註:電玩幫遊戲資訊專區
電玩幫圖文攻略 www.vgover.com
