聰明小腦瓜,科普頂呱呱!
專注於醫學類科普,偶爾遊戲安利,極少書籍安利~
之前寫過一篇很有趣的文章,大概就是講科學家發現了某些寄生蟲能夠突破人體的血腦屏障,使其能夠將治療性蛋白質直接送入大腦中的神經細胞。一個十分有趣的研究。感興趣的友友可以點擊鏈接跳轉看看木木之前寫的文章。大腦:寄生蟲,你是給我送藥的嗎?
而今天要分享也是一篇跟寄生蟲相關的文章,講的是:蠕蟲感染所表達分泌的蛋白能夠促進傷口癒合!
![]()
老樣子,這是原文
![]()
複雜的皮膚結構,複雜的皮膚癒合
![]()
皮膚是哺乳動物宿主的重要屏障和防禦機制,宿主在受損傷後必須通過激活傷口癒合迅速作出反應。而在傷口癒合的過程中,纖維化常與皮膚傷口修復有關。它常常會導致組織瘢痕化。本研究便是一個爲了更好地去解決皮膚癒合/恢復的常見問題而生的課題。
瘢痕性皮膚雖然與個人瘢痕性皮膚體質有極強的相關性,但其實也與當時的傷口癒合情況緊密相關。
![]()
既往的研究表明:蠕蟲誘導的2型免疫應答包括通過控制有害炎症、減輕組織損傷以及激活可以直接促進傷口癒合的特定分子來增強組織修復的特性。同時,蠕蟲本身可以產生多種排泄/分泌(ES)產物,這些產物可以調節宿主反應,因此可能具有治療意義。因此本篇研究便出於研究蠕蟲對傷口癒合的影響。
而上述的產物其實就是蠕蟲分泌所產生的一種名叫TGM的蛋白質(TGF-β模擬物)。

爲了不嚇人,就不放原圖啦
![]()
小鼠皮膚:傷口確實長的更快了
直接明瞭:研究者首先在小鼠模型上弄了皮膚傷口,並在傷口上應用TGM這種蛋白質,而對照組使用的是PBS。
![]()
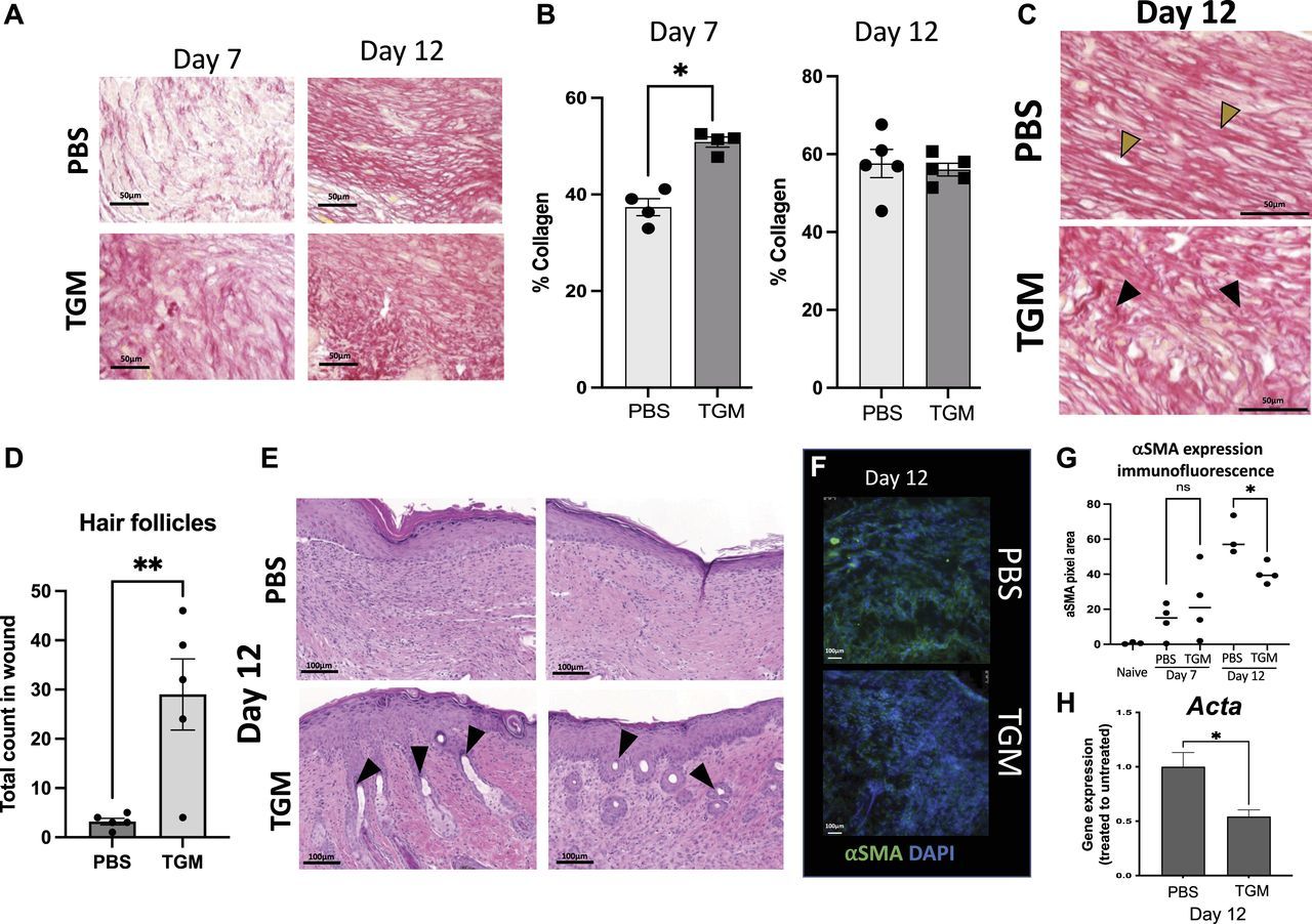
底下那組明顯看出:小鼠的傷口癒合確實是更快,同時疤痕也更小了。
從微觀進行進一步分析,對不同處理下的傷口進行HE染色:
微觀角度下TGM組織癒合實現加速
![]()
表現爲毛細血管形成更快、細胞填充更加密集。
TGM蛋白促進傷口再生性癒合特性
![]()
這類的再生性癒合,更多表現爲:膠原蛋白的排列是否更加緊密。

關於更多
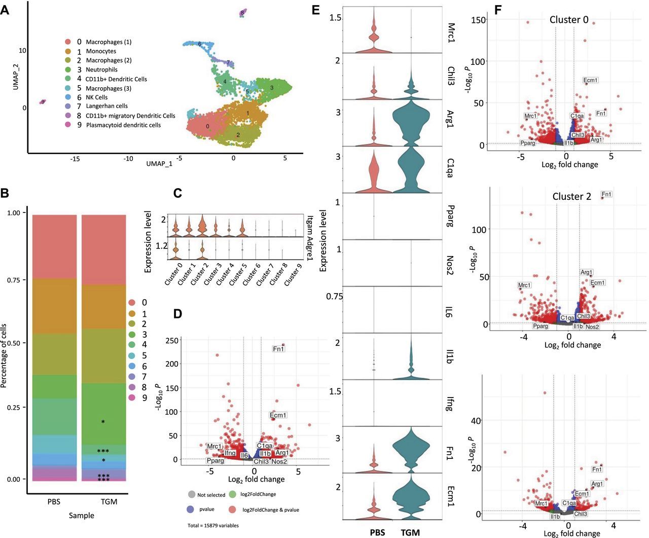
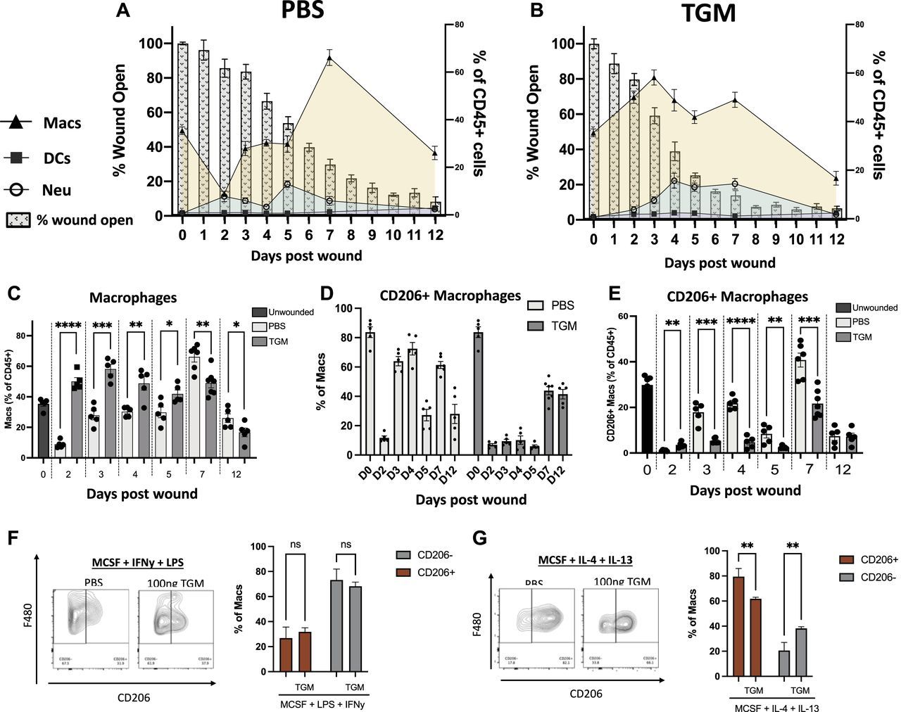
其他內容:作者通過流式細胞分析了傷口癒合過程中不同時間點的免疫細胞亞羣變化,特別是巨噬細胞的表型和功能。也進行了組織學分析用於評估傷口牀的成熟階段,包括肉芽組織的形成和膠原蛋白的排列。此外,通過scRNAseq分析了傷口牀中的CD45+白細胞,瞭解了TGM處理後巨噬細胞的基因表達變化。總的來說,分析了這類蛋白對於免疫系統的影響,這是因爲傷口癒合其實就是免疫反應的過程。
後面的內容專業性比較強啦,感興趣的友友可以自行去閱讀哦
![]()
![]()


蠕蟲所分泌的這種TGM蛋白質能夠加速傷口癒合,同時促進肉芽組織的形成和膠原蛋白的正確排列,減少疤痕形成,並支持皮膚組織的正常功能恢復。這些發現爲開發新的傷口治療策略提供了有價值的信息。
等等,難道未來的未來,真有可能放只大蠕蟲在傷口上進行康復???不!!!
![]()

我是木木,一個好玩又有趣的科普分享大王~
各位友友,如果喜歡這篇文章的可以點一下免費的盒電支持我的創作吖


參考資料
參考資料:
Enhanced wound healing by a helminth-derived TGF-β mimic
Katherine E Lothstein, Fei Chen, Pankaj Mishra, Danielle J Smyth, Wenhui Wu, Alexander Lemenze, Yosuke Kumamoto, Rick M Maizels, William C Gause
Life Science Alliance Aug 2024, 7 (11) e202302249; DOI: 10.26508/lsa.202302249
更多遊戲資訊請關註:電玩幫遊戲資訊專區
電玩幫圖文攻略 www.vgover.com
