昨天寫了一篇文章細數apex這些年在槍械,傳奇改動的地方表露的罪惡,但由於一時興起,並未概括全面。同時應盒友的熱情,我決定製作一期排位機制篇,來告訴大家在一個遊戲最基礎的排位機制上apex都幹了些什麼逆天事。
![]()
感謝這位熱心盒友的催更
論排位機制改動,我還沒有見過任何一款可以20個賽季整不明白排位機制的遊戲。
apex於第二賽季首次引入排位系統來進行嘗試。玩家首先需要根據段位的不同繳納不同數額的入場費,然後根據排名和人頭兩個衡量要素來得分。到了第三賽季,排位系統更新,根據排名的不同,同樣的擊殺數量會隨着排名的升高從而獲取更多的分數。這樣的系統同時鼓勵了玩家的運營與打架。同時人頭分還有五個封頂的限制,避免玩家在短短的一局內分數變化過大。
![]()
早期的段位圖標(來源b站旅行者ix號)
事實上,這樣同時鼓勵人頭和排名,同時限制只專注於其中一點的玩家的大模式在當時已經十分合理,落地殺幾個就暴斃的玩家與龜縮到決賽圈的做法都無法取得高收益,既不會出現落地只剩幾隊的roll點盛況,也不會出現決賽圈十幾隊的algs。入場費隨段位提高的增加也保證了高段位的含金量與段位人員分佈的合理。
在12賽季之前,apex對排位系統的調整基本都是小打小鬧,整體的排位系統仍舊是合理的,然而,我們敬愛的重生在12賽季開始作妖了。
在緊接着11賽季的降低低排名下的人頭分權重後,重生認爲玩家們專注於殺人,“運營”不夠。於是他們在12賽季大幅增加了高排名的排名分。遠高於門票代價的排名分使得上分變得極其容易,玩家排位熱情空前高漲。大量含金量比之前賽季要低的鑽石與大師被生產出來,加之不會掉段的保底機制,鑽四成爲了擺爛樂子人的狂歡天堂:只要你到了鑽四,就別想遇到正常隊友了。
![]()
12賽季離譜的高段位玩家數量
段位含金量的驟降,讓重生也意識到了問題,於是在13賽季,他們又一次改動排位機制,同時也秉持着重生平衡的一貫原則:非黑即白。
13賽季中,重生直接大刀闊斧地降低了擊殺的分數,入場費巨幅提升,段位需求的分數也蹭蹭地往上漲:白金從4800到8200,鑽石從7200到11400,大師則直接從10000分到了15000分。
這樣高昂的代價讓玩家們根本不願意在前期進行任何的戰鬥,畢竟贏了幾乎不加分,輸了卻要支付高額的門票錢,13賽季的強度可謂是龍爭虎鬥,打個黃金白金局決賽圈都能有十隊。這直接導致排位形成了前期幾乎沒有交戰的無聊打法:找偏遠地方跳→搜刮等決賽圈→大亂鬥開爆。整個賽季只有1.35%的玩家達到了鑽石以上段位,與12賽季反差極大。正反饋的驟降讓排位玩家迅速減少,也造就了大部分人上賽季大師這賽季黃金的哭笑不得的奇觀。
接下來的幾個賽季,重生對13賽季的機制不斷的進行微調,終於是將排位機制拉到了一個相對合理的地步。然而,事出反常必有妖,一旦你覺得重生開始良心了,他就一定會給你整一坨大的。
17賽季,諸神黃昏。
重生引入了mmr機制來取代原先的段位匹配機制,並想要以此來解決炸魚問題。由於這個機制有時會導致白銀匹大師,重生直接頭疼砍頭不再讓對手在對局中顯示段位,極大打擊了玩家的積極性。同時,排名分的又一次巨幅上漲和超低入場費的統一(僅有35),直接導致所有段位都可以靠苟分掛機來上分。如果說12賽季的大師是多如牛毛,那麼17賽季的大師可以說就是全民小康。以前賽季的青銅白銀,都可以通過掛機到決賽圈的方式苟到大師。甚至有人做出了不開一槍0傷害上大師的世界奇觀。
![]()
貼吧0傷害觀音菩薩上大師
這樣的現象,在遊戲圈可謂是前所未有,聞所未聞。
在簡直可以被稱爲遊戲排位界最大奇蹟的17賽季過後,重生又開始使用水多加面,面多加水的方式進行平衡。第18賽季,入場費,排名分,以及本就稀少的人頭分均被大幅削減,又取消了段位補償分機制。職業選手紛紛陷入黃金白金的泥潭裏,更別說普通玩家了,那真是青銅白銀強度直逼獵殺,本就不多的排位玩家再一次被勸退,排位變成了誰打誰傻逼的模式。
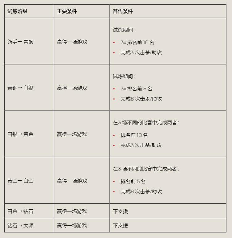
面對這樣的情況,重生萎縮的小腦終於發現反覆橫跳的改動方式不是個辦法,於是睿智的他們想到了另一種方法:我們把moba遊戲早已被淘汰的晉級賽機制挪過來,不就沒有問題了嗎?於是,19賽季成爲了下一個地獄:在這個賽季中,玩家在獲取到一定量的分數後,需要通過晉級賽才能完成段位提升,否則就會扣分。在低段位,這個晉級賽的條件還算寬鬆,比如排名前五,完成一定數量的擊殺和助攻等。然而在高段位晉級的方式只有一種,那就是喫雞,沒有其他途徑。
![]()
晉級賽模式
然而,是個玩家都知道,在大逃殺遊戲中,是否喫雞與你自己的能力不直接掛鉤,而是大部分時間取決於運氣好壞。在晉級賽中,你殺了再多的對手,取得再高的排名,只要不喫雞,一切等於0。完全不穩定純看運氣的正反饋模式,以及取消排位尾氣獎勵的弱智改動,讓apex的排位系統遭受了毀滅性的打擊,日活呈斷崖式下降,b站的apex主播更是整整打了整整92把晉級賽才達到大師段位。
![]()
92場晉級賽上大師
破鏡難重圓,覆水亦難收。等到20賽季重生終於醒悟過來,將排位系統全面回調至平衡過後的13賽季時,許多已經對重生失望的玩家們已經沒有那時的熱情再去碰排位賽,apex的日活再也無法回到過去的巔峯時期。整整20個賽季,一款遊戲的排位賽機制翻來覆去地改動,一時大師不如狗,一時獵殺打青銅。這就是apex的傳奇排位賽機制改動,重生用根本就沒有的大腦竭盡全力地想要平衡,卻每一步都走在了最爛的位置上。希望大家以後在生活遭遇低谷懷疑自己的能力時不要氣餒,畢竟,曾經有一家遊戲製作組,連着20個賽季都沒整明白一個遊戲的排位機制呢~
更多遊戲資訊請關註:電玩幫遊戲資訊專區
電玩幫圖文攻略 www.vgover.com
