本文作者:#老實人評測#
持續輸出遊戲測評、遊戲推薦、各種資訊以及豐富的活動。關注我,獲得更多。
PART I—位不見王影
如果你是一個從Nintendo Switch發佈初期就開始關注這款主機的玩家,你一定會對首年宣佈的三款備受矚目的獨佔遊戲記憶猶新。2017年1月Switch首發發佈會宣佈的《真·女神轉生Ⅴ》、6月E3發佈會宣佈的《密特羅德Prime 4》,以及12月TGA直播宣佈的《Bayonetta 3》。令人遺憾的是,在任天堂和一衆第三方廠商如火如荼地對新主機陣容添磚加瓦的時候,這三款"幻之遊戲"卻遲遲難產。要知道,任天堂作爲業內極其擅長項目管理的公司,很少畫一眼摸不到邊的餅。
可惜的是,這三款遊戲像是中了詛咒一般,《Bayonetta 3》愣是憋了五年,在2022年,白金工作室又額外製作了《神奇101 重製版》和《異界鎖鏈》之後才姍姍來遲。《密特羅德Prime 4》更是不得了,19年宣佈開發工作受阻,延期發售,之後便杳無音訊。直到這個月的任天堂直面會才終於確定將在明年發售,眼看着就像當年《曠野之息》一樣,奔着次世代護航去了。
![]()
![]()
而《真·女神轉生Ⅴ》相比另外兩位難兄難弟來說,境況還是稍微好一點的。雖然當初的主角多緒被惡魔啃食的原案在正式版中完全刪除,雖然Atlus玩家在這幾年中也等待得牙癢癢。2021年,《真·女神轉生Ⅴ》終於是登陸了Nintendo Switch。
![]()
PART II—愛與正義
提起Atlus,相信很多人的第一反應是近些年火爆出圈的現象級作品《女神異聞錄》系列。作爲一個衍生分支作品,“P”系列對於社內長期以來的招牌正作《女神轉生》系列甚至有喧賓奪主之嫌。
當然這也不怪他們,相對於洋溢着青春氣息的“P”系列,融入了科學、神學、宗教、ZZ等敏感元素的舊《女神轉生》風格本來就散發着一股神祕氣息,即使到了現在,他們也不願在已經轉型的大火現象級作品中放棄心理學、哲學元素。
以至於Atlus在羣內被長期冠以“邪典”之號——這羣瘋狂藝術家正在毫無顧忌地進行着怪誕實驗。
這樣做當然會帶來大量的爭議,例如世界印度教協會會長,Rajan Zed就曾多次批評過,系列遊戲將大量印度神話形象作爲惡魔角色引入遊戲,是對宗教文化的不尊重。
![]()
另外,系列的海外發行一直以來也處處受阻。
早期,該系列作品一直無法通過索尼、任天堂的嚴苛審覈,以至於長期以來並沒有官方的英文發行版本。只有社區愛好者在孜孜不倦地製作英化補丁。至於具體的原因嘛……自己去搜一下劇情就懂了。
![]()
而現在,雖然《女神轉生》系列多部作品都已通過模擬器合集的方式登陸了Nintendo Switch,但也僅僅是日區獨佔。
英文玩家依舊享受不到。
![]()
![]()
![]()
![]()
說起西方本地化可能對於亞洲玩家比較遙遠,那麼鬧得沸沸揚揚的“閹割本地化”事件可就十分有名了。
由於某鄰國的敏感性,《惡魔召喚師 葛葉雷道》系列也遭重了。作爲PlayStation 2的遊戲,理應問題不大,反正當年也賣不到這邊來。
但是Atlus作爲堂堂正正的日廠,DLC商法肯定要使勁搞!再加上早些年我們和鄰國在世嘉的發行系統裏並列,於是我們在《女神異聞錄5》就和這幾套服裝無緣了。
![]()
同樣的事情也發生在《真・女神轉生III NOCTURNE HD REMASTER》之中,不同於“P5”的幾套衣服,《真・女神轉生III》的亞洲版缺失了內置在遊戲內的一整條加強版“Chronicle”線路,當然來自《鬼泣》系列的但丁出場的“Maniax”線路也依然可以遊玩。只不過需要額外購買DLC。
這樣的操作當然激怒了廣大中文地區的玩家。“憑什麼莫名其妙閹割一條線路,明明日版都是免費送的。”於是在被玩家噴了兩個月後,SEGA終於單獨爲亞洲玩家制作了限時免費的“Chronicle Pack”DLC,這事也就過去了。
![]()
PART III—混沌與秩序的對立
IGN: Shin Megami Tensei V feels like the edgier, less sociable younger brother of Persona 5, even though Persona began as a spin-off to the series.
《真·女神轉生V》就像是《女神異聞錄5》的一位自閉弟弟,即使後者纔是系列之中的衍生作品。
玩了這麼多年遊戲,我的心態也有所變化。現在自己也開始寫文章了,雖然不能說“非常懂遊戲”,但是沒有嘲諷過“Persona without heart”的評測人生,一定是不完整的。
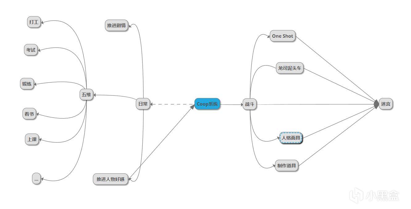
言歸正傳,如果將《女神異聞錄》的系統拆解,將遊戲分爲“日常”“戰鬥”兩大部分之後,位於中間連接處的即爲“COOP”系統,可以說幾乎所有的遊戲機制都與其系統緊密連接並圍繞其設計。
可以說以角色爲本位的“COOP”系統,是《女神異聞錄》新約的核心。這也是該系列被稱爲“galgame”的一大原因。
![]()
而接下來我要潑冷水了,以上內容在《真·女神轉生V》中完全不會出現。但是你先別急,這並不代表該作不比《女神異聞錄》更好玩。
換句話說,由於遊戲的部分內容轉移到了日常,爲了不顯得系統臃腫並且配合題材,後者的戰鬥玩法相對於《真·女神轉生》是經過簡化、以及降低門檻的。
![]()
首先在系統層面上,《真·女神轉生V》繼承了Atlus延續二十多年的weak打弱點以獲得額外回合的基本戰鬥思路。在此基礎上,攻擊吸反無閃導致的無效攻擊會導致進攻者失去回合。
與“P”系列只有主角可以定製化技能配置、切換面具不同,“SMT”之中主角的夥伴是仲魔,在通過合體、對話等方式獲得仲魔後即可將他們置於隊伍,大大增加了配隊廣度以及深度。
除此之外,玩家不僅可以隨意調整自身及仲魔對應戰鬥的位置,還可以通過“Pass”和“Change”跳過自身回合以讓出自身點數給強力隊友進行更好的發揮。
![]()
![]()
禍靈技能可以說是本作的特色了。《真·女神轉生V》中,區分仲魔性質的屬性爲種族,不同種族有不同的合成公式、禍靈技能。玩家在戰鬥中將會獲得一個禍靈條,可以簡單地將其看成是“大招讀條”,當讀條滿時,玩家可以在該回合額外使用仲魔對應種族的強力禍靈技能。
由於在實戰中玩家滿Buff後禍靈條會獲得一個循環時間軸,所以控軸、禍靈技能,乃至開局該如何配隊,是十分重要的。在加上適合時間讓出回合以及打弱點、暴擊等機制,共同組成了本作需要十分側重策略性考量的戰鬥系統。
口說無憑,限於篇幅原因,我在這裏實在無法更加詳細描述戰鬥系統的深層機制了。有感興趣的小夥伴可以搜素本作兩位隱藏Boss的解析視頻。作爲同時具有數值和機制的Boss,(防劇透)與(防劇透)的攻略流程十分之精彩。
![]()
![]()
兩條線,五張地圖,三張迷宮,250個呀哈哈,80個小時,《真·女神轉生V》地圖設計的質量和數量可以說是系列,乃至業界T0級別的存在。
作爲吸收了《曠野之息》先進經驗的優秀模仿者,本作既有運用了三角法則的荒野大地圖,也有垂直縱深拉滿的特色設計。在此之上,Atlus似乎還想建立一個生態系統,在不同主題、不同地區的位置,NPC、野怪的放置均有講究。你會在沙漠山洞中碰到三天沒喫飯的惡鬼,在綠洲中的水池遇到美人魚,在一個據點中遇到飛天教……
並且不要忘記所有的仲魔設計都是有着現實中對應的神話原型的。在後啓示錄的時代遇到繪聲繪色的世界真的很奇妙。
![]()
![]()
![]()
![]()
值得一提的是,遊戲中仍舊有着某些未經考慮的設計,比如後期部分地圖由於擺放、FOV限制而導致的迷路問題、事故合體的概率設計問題。帶來了一些不愉快的體驗。
PART IV—原罪
如果要說《真·女神轉生V》最大的遺憾,那必然是相對樸素的敘事體驗了。
“真”系列的劇本向來更加着墨於玩家的選擇造成的影響,對“混沌”與“秩序”兩派行爲與觀念進行討論。
在此之上,遊戲的角色塑造則是被“放棄”的那一側。畢竟重心在世界觀塑造上嘛。
Atlus當然也知道這一點,在《Vengeance》中,遊戲新增了以新角色爲核心的一整條路線,“復仇女神”線,與原版“創世女神線”互爲表裏,相互補充,玩起來不會有太大的重複感。
![]()
![]()
![]()
![]()
”客座”系統也讓原版刻板印象式的角色在流程中入隊,許多時候他們會對你在劇情裏的選擇做出評價,隨着戲份的增多,幾位角色的塑造也更加立體,得到了改善。
遊戲還加入了許多人性化改動,嫌怪少BOSS少?虛擬指導員和連戰模式滿足戰鬥狂的需求。
嫌垂直地圖路線繞?新增的禍路機制帶你直接傳送回龍穴。
原作不能洗點、高階轉生“新生”不能繼承數據、迷霧機制煩人?這些通通改掉!
遊戲的新元素之豐富、新改動之細微,是對原版玩家的一擊背刺。但你說要不要重新買一遍呢?Well,如此巨大的進化導致《Vengeance》確實夠得上新遊戲的體量,這種幅度的改動不是幾個補丁或者DLC能解決的。
![]()
如果你是Atlus老粉絲的話,當然不會對他家的“完全版商法”感到陌生。
作爲原版玩家,我仍對遊戲的更新幅度、新增要素感到驚歎。小到從系統、機制細節表現,大到新增劇情,要不是他重新收了我一份錢,我真的會爲如此“良心”的改動喝彩的。
我不好說這樣的商法是否合適,但是他確實能吸引我重複付費。有小道傳言指出,之後SEGA遊戲將會放棄“完全版商法”轉向傳統的DLC模式,接下來讓我們拭目以待吧。
![]()
PART V—啓示錄
《真·女神轉生Ⅴ Vengeance》絕對是今年T0級別的JRPG新品。即使它作爲“加強版”遊戲天生伴隨着許多爭議,遊戲的精彩程度也完全足夠掩蓋這一部分。
作爲Atlus的老本行“邪典”作品,《真·女神轉生Ⅴ Vengeance》擁有精緻的箱庭設計以及極強的策略性,值得所有JRPG玩家投入時間深入遊玩。
![]()
更多遊戲資訊請關註:電玩幫遊戲資訊專區
電玩幫圖文攻略 www.vgover.com
